安徽省芜湖市安徽师大附中2025年高二下物理期中达标检测试题含解析

安徽省芜湖市安徽师大附中2025年高二下物理期中达标检测试题含解析_第1页
1/15
安徽省芜湖市安徽师大附中2025年高二下物理期中达标检测试题含解析_第2页
2/15
安徽省芜湖市安徽师大附中2025年高二下物理期中达标检测试题含解析_第3页
3/15
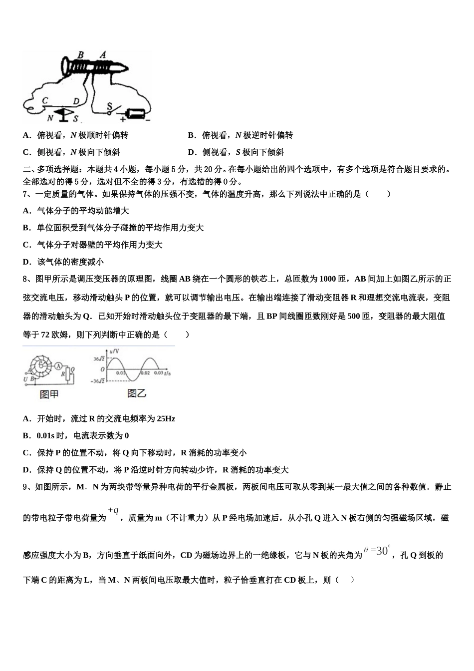
安徽省芜湖市安徽师大附中 2025 年高二下物理期中达标检测试题请考生注意:1.请用 2B 铅笔将选择题答案涂填在答题纸相应位置上,请用 0.5 毫米及以上黑色字迹的钢笔或签字笔将主观题的答案写在答题纸相应的答题区内。写在试题卷、草稿纸上均无效。2.答题前,认真阅读答题纸上的《注意事项》,按规定答题。一、单项选择题:本题共 6 小题,每小题 4 分,共 24 分。在每小题给出的四个选项中,只有一项是符合题目要求的。1、下列四幅图涉及到不同的物理知识,其中说法正确的是( )A.图甲:卢瑟福通过分析粒子散射实验结果,发现了质子和中子B.图乙:用中子轰击铀核使其发生聚变,链式反应会释放出巨大的核能C.图丙:玻尔理论指出氢原子能级是分立的,所以原子发射光子的频率也是不连续的D.图丁:汤姆孙通过电子的发现揭示了原子核内还有复杂结构2、如图甲所示,一面积为 S 的矩形导线框 abcd,在匀强磁场中,磁场的磁感应强度为 B,方向与 ad 边垂直并与线框平面成 45°角,O、O′分别是 ab 和 cd 边的中点.现将线框右半边 ObcO′绕 OO′逆时针转过 90°到图乙所示位置,下列判断正确的是( )A.在图甲位置时线圈中的磁通量是 BSB.在图乙位置时线圈中的磁通量是BSC.由图甲位置到图乙位置线圈中的磁通量变化了BSD.由图甲位置到图乙位置线圈中的磁通量变化了 BS3、某在 x 轴上做简谐运动的质点的位移一时间图象如图所示,下列说法中正确的是A.简谐运动的振幅为 4cmB.简谐运动的周期为 0.3sC.位移一时间图象就是振动质点的运动轨迹D.质点经过图象中 A 点时速度方向沿 x 轴正方向4、关于简谐运动受力和运动特点的说法,正确的是 ()A.简谐运动是匀变速运动B.回复力是指使物体回到平衡位置的力C.振动物体越接近平衡位置,运动得越快,因而加速度越大D.回复力的方向总跟离开平衡位置的位移的方向相同5、一理想变压器原、副线圈的匝数比为 10∶1,原线圈输入正弦式交流电的电压的变化规律如图甲所示,副线圈所接电路如图乙所示,P 为滑动变阻器的触头.下列说法正确的是A.电压表的读数为 31 VB.副线圈输出电压的频率为 5 HzC.P 向右移动时,原线圈的电流变大D.P 向右移动时,变压器的输入功率变小6、如图所示,这是一个自制的演示电磁感应现象的装置 在一根较长的铁钉上用溱包线绕两个线圈 A 和将线圈 B 的两端接在一起,拼把 CD 段溱包线放在静止的小磁针的正上方 小磁针...

1、当您付费下载文档后,您只拥有了使用权限,并不意味着购买了版权,文档只能用于自身使用,不得用于其他商业用途(如 [转卖]进行直接盈利或[编辑后售卖]进行间接盈利)。
2、本站所有内容均由合作方或网友上传,本站不对文档的完整性、权威性及其观点立场正确性做任何保证或承诺!文档内容仅供研究参考,付费前请自行鉴别。
3、如文档内容存在违规,或者侵犯商业秘密、侵犯著作权等,请点击“违规举报”。

碎片内容

安徽省芜湖市安徽师大附中2025年高二下物理期中达标检测试题含解析

您可能关注的文档

确认删除?