2025年浙江省绍兴市新昌县七下语文期中教学质量检测试题含解析

2025年浙江省绍兴市新昌县七下语文期中教学质量检测试题含解析_第1页
1/11
2025年浙江省绍兴市新昌县七下语文期中教学质量检测试题含解析_第2页
2/11
2025年浙江省绍兴市新昌县七下语文期中教学质量检测试题含解析_第3页
3/11
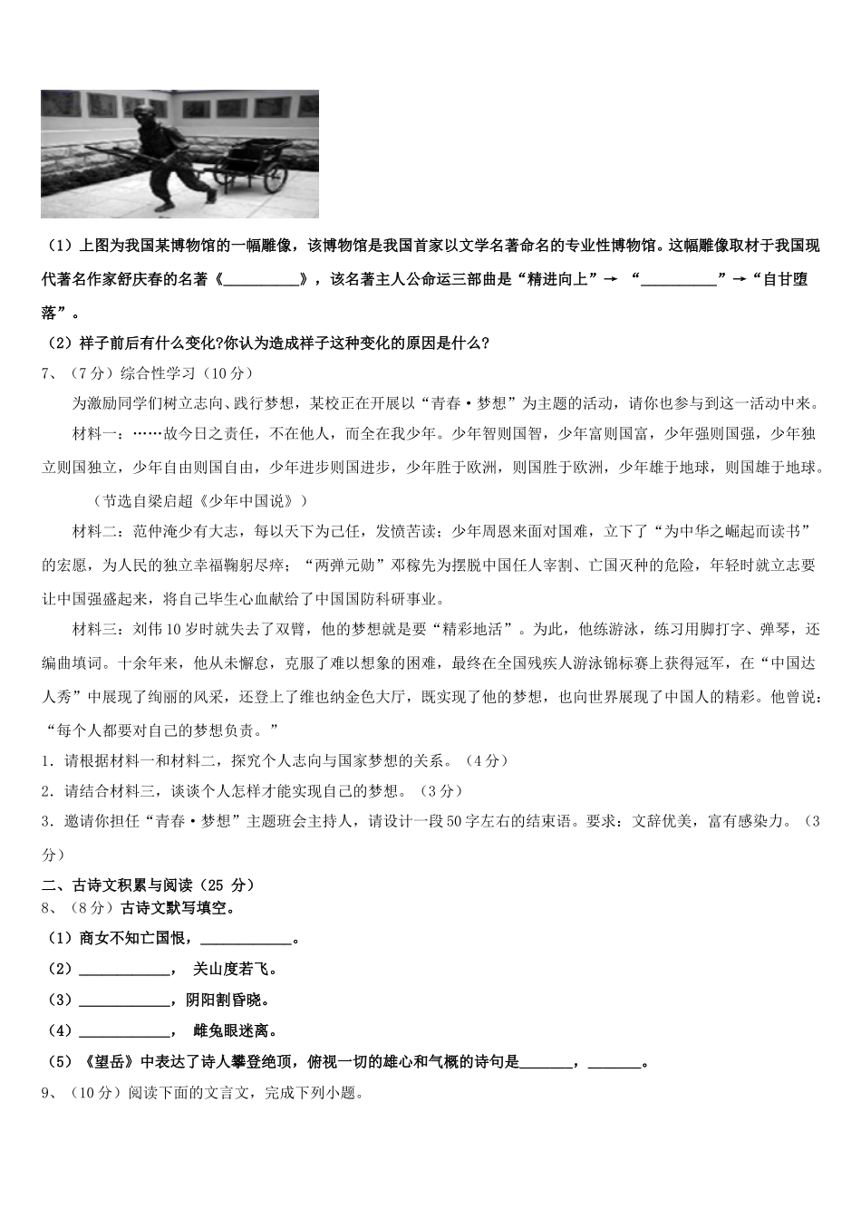
2025 年浙江省绍兴市新昌县七下语文期中教学质量检测试题注意事项:1. 答题前,考生先将自己的姓名、准考证号填写清楚,将条形码准确粘贴在考生信息条形码粘贴区。2.选择题必须使用 2B 铅笔填涂;非选择题必须使用 0.5 毫米黑色字迹的签字笔书写,字体工整、笔迹清楚。3.请按照题号顺序在各题目的答题区域内作答,超出答题区域书写的答案无效;在草稿纸、试题卷上答题无效。4.保持卡面清洁,不要折叠,不要弄破、弄皱,不准使用涂改液、修正带、刮纸刀。一、语文知识及运用(30 分)1、下列句子与“黑的山峰像巨人一样矗立在面前”所运用的修辞方法相同的一项是( )A.鲁迅先生的笑声是明朗的,是从心里的欢喜。B.他要给我们衰微的民族开一剂救济的文化药方。C.厨房里又传出一声扁担沉重的叫声。D.开我东阁门,坐我西阁床。2、下列各组词语中加点字的字音、字形完全正确的一项是( )A.诘问(jié) 迭起(dié) 愧怍(zhuò) 鞠躬尽悴(cuì)B.咳嗽(sou) 取蒂(di) 亘古(gèng) 微不足道(dào)C.秩序(zhì) 烦躁(zào) 萦带(yíng) 莫名其妙(míng)D.震悚(sǒng) 弥高(ní) 宰割(zhǎi) 大厅广众(tíng)3、下列句子中加点词语使用不正确的一项是( )A.面对困难我们只有锲而不舍地找寻战胜它的方法,才能获得成功。B.母亲的这些语重心长的谰语,深深地印在了我的脑海里。C.我们与父母在许多方面是迥乎不同的,但这并不能成为我们排斥父母的借口。D.斗转星移,亘古不变的是人类追求梦想的百折不移的信念。4、下列各句中,有语病的一句是( )A.为了避免清明祭扫出现交通拥堵,政府号召市民错峰出行以缓解交通压力。B.广州的特大暴雨严重影响了市民的生活,也牵动了政府的特别关注和关心。C.世博会的历史,就是科学理念更新和科学技术进步的历史。D.养宠物成为现代社会的一种时尚,也使宠物的管理成为小区物业管理的大难题。5、下列语句表述最得体的一项是( )A.营业员说:“你太矮了,这些衣服不适合你。”B.小明向别人介绍说:“李老师学识渊博,上课时旁征博引,信口开河,精彩极了。”C.小珂说:“奶奶,我的小手绢你怎么还不给我洗干净!”D.郑勇不小心踩了方俊一脚,郑勇马上表示歉意,方俊说:“没关系,你也不是有意的。”6、阅读下面的文字,完成后面的题目。(1)上图为我国某博物馆的一幅雕像,该博物馆是我国首家以文学名著命名的专业性博物馆。这幅雕像...

1、当您付费下载文档后,您只拥有了使用权限,并不意味着购买了版权,文档只能用于自身使用,不得用于其他商业用途(如 [转卖]进行直接盈利或[编辑后售卖]进行间接盈利)。
2、本站所有内容均由合作方或网友上传,本站不对文档的完整性、权威性及其观点立场正确性做任何保证或承诺!文档内容仅供研究参考,付费前请自行鉴别。
3、如文档内容存在违规,或者侵犯商业秘密、侵犯著作权等,请点击“违规举报”。

碎片内容

2025年浙江省绍兴市新昌县七下语文期中教学质量检测试题含解析

您可能关注的文档

确认删除?