2024-2025学年白山市重点中学生物高一第二学期期末教学质量检测试题含解析

2024-2025学年白山市重点中学生物高一第二学期期末教学质量检测试题含解析_第1页
1/9
2024-2025学年白山市重点中学生物高一第二学期期末教学质量检测试题含解析_第2页
2/9
2024-2025学年白山市重点中学生物高一第二学期期末教学质量检测试题含解析_第3页
3/9
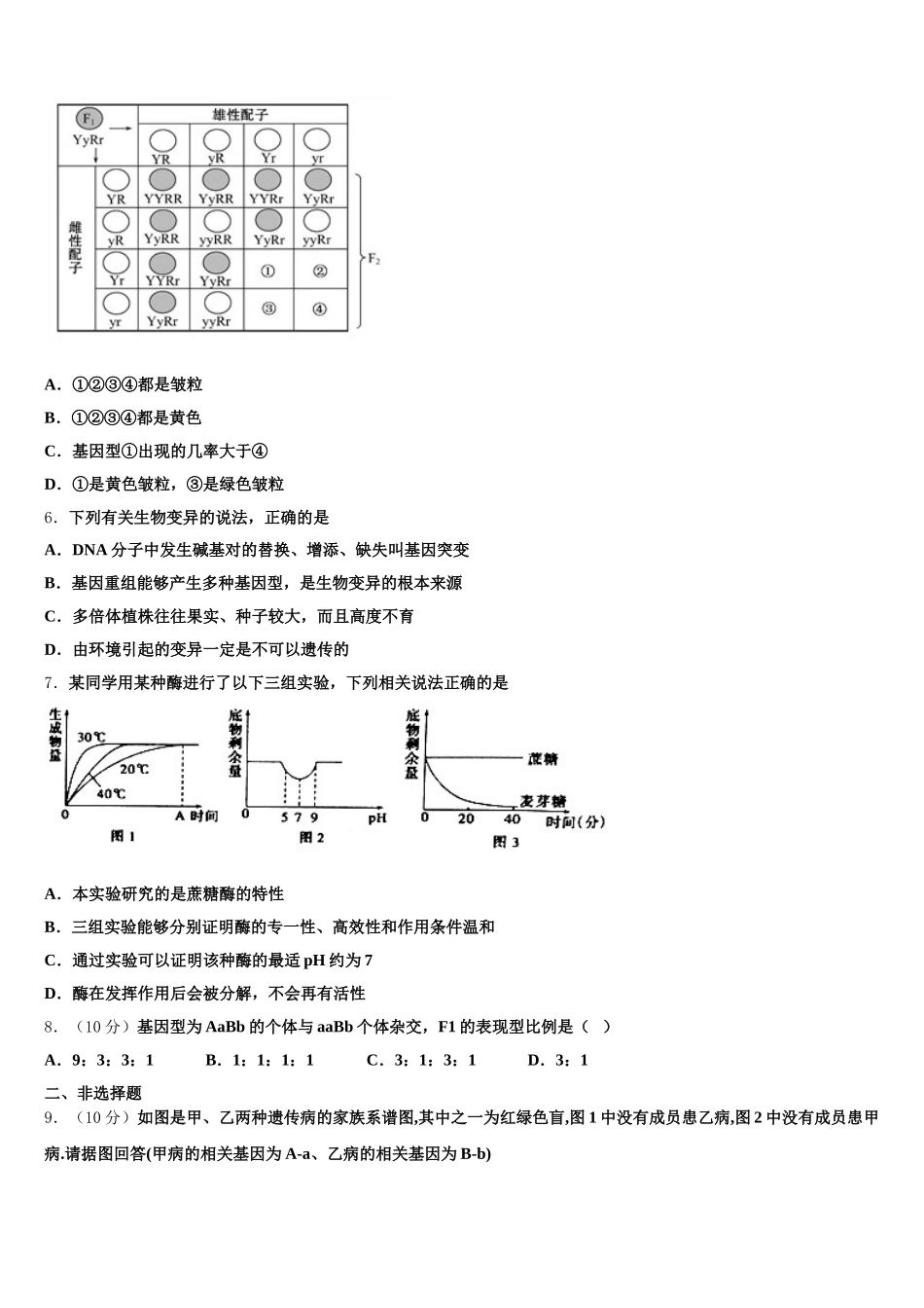
2024-2025 学年白山市重点中学生物高一第二学期期末教学质量检测试题注意事项1.考试结束后,请将本试卷和答题卡一并交回.2.答题前,请务必将自己的姓名、准考证号用 0.5 毫米黑色墨水的签字笔填写在试卷及答题卡的规定位置.3.请认真核对监考员在答题卡上所粘贴的条形码上的姓名、准考证号与本人是否相符.4.作答选择题,必须用 2B 铅笔将答题卡上对应选项的方框涂满、涂黑;如需改动,请用橡皮擦干净后,再选涂其他答案.作答非选择题,必须用 05 毫米黑色墨水的签字笔在答题卡上的指定位置作答,在其他位置作答一律无效.5.如需作图,须用 2B 铅笔绘、写清楚,线条、符号等须加黑、加粗.一、选择题(本大题共 7 小题,每小题 6 分,共 42 分。)1.番茄果实的颜色由一对等位基因 A、a 控制,下表是关于番茄果实颜色的 3 个杂交实验及其结果。下列分析正确的是A.番茄的果实颜色中,黄色为显性性状B.实验组 1 的亲本基因型:红果为 AA,黄果为 aaC.实验组 2 的 Fl红果番茄均为杂合子D.实验组 3 的 F1中黄果番茄的基因型可能是 AA 或 Aa2.下列关于人类遗传病的叙述,正确的是A.可以通过基因诊断的方法查出胎儿是否患猫叫综合征B.遗传病是指基因结构改变而引起的疾病C.21 三体综合征患者体细胞中染色体数目为 47 条D.红绿色盲、哮喘病均遵循孟德尔遗传定律3.某双链 DNA 分子共含有碱基 1400 个,其中一条单链上(A+T):(G+C)=2:5。则该 DNA 分子中胸腺嘧啶脱氧核苷酸的数目是A.100 个B.200 个C.300 个D.600 个4.某转运 RNA 的反密码子为 UAC,它所转运的氨基酸是A.缬氨酸(GUA)B.组氨酸(CAU)C.酪氨酸(UAC)D.甲硫氨酸(AUG)5.孟德尔的豌豆杂交实验表明,种子黄色(Y)对绿色(y)为显性,圆粒(R)对皱粒(r) 为显性。小明想重复孟德尔的实验,他用纯种黄色皱粒豌豆(P1)与纯种绿色圆粒豌豆(P2)杂交,得到 F1,F1自交得到 F2,F2的性状如图所示。根据基因的自由组合定律判断,正确的是 ( ) A.①②③④都是皱粒B.①②③④都是黄色C.基因型①出现的几率大于④D.①是黄色皱粒,③是绿色皱粒6.下列有关生物变异的说法,正确的是A.DNA 分子中发生碱基对的替换、增添、缺失叫基因突变B.基因重组能够产生多种基因型,是生物变异的根本来源C.多倍体植株往往果实、种子较大,而且高度不育D.由环境引起的变异一定是不可以遗传的7.某同学用某种酶进行了以下三组实验,下列...

1、当您付费下载文档后,您只拥有了使用权限,并不意味着购买了版权,文档只能用于自身使用,不得用于其他商业用途(如 [转卖]进行直接盈利或[编辑后售卖]进行间接盈利)。
2、本站所有内容均由合作方或网友上传,本站不对文档的完整性、权威性及其观点立场正确性做任何保证或承诺!文档内容仅供研究参考,付费前请自行鉴别。
3、如文档内容存在违规,或者侵犯商业秘密、侵犯著作权等,请点击“违规举报”。

碎片内容

2024-2025学年白山市重点中学生物高一第二学期期末教学质量检测试题含解析

您可能关注的文档

确认删除?