陕西省宝鸡岐山县联考2025届生物七下期末检测试题含解析

陕西省宝鸡岐山县联考2025届生物七下期末检测试题含解析_第1页
1/23
陕西省宝鸡岐山县联考2025届生物七下期末检测试题含解析_第2页
2/23
陕西省宝鸡岐山县联考2025届生物七下期末检测试题含解析_第3页
3/23
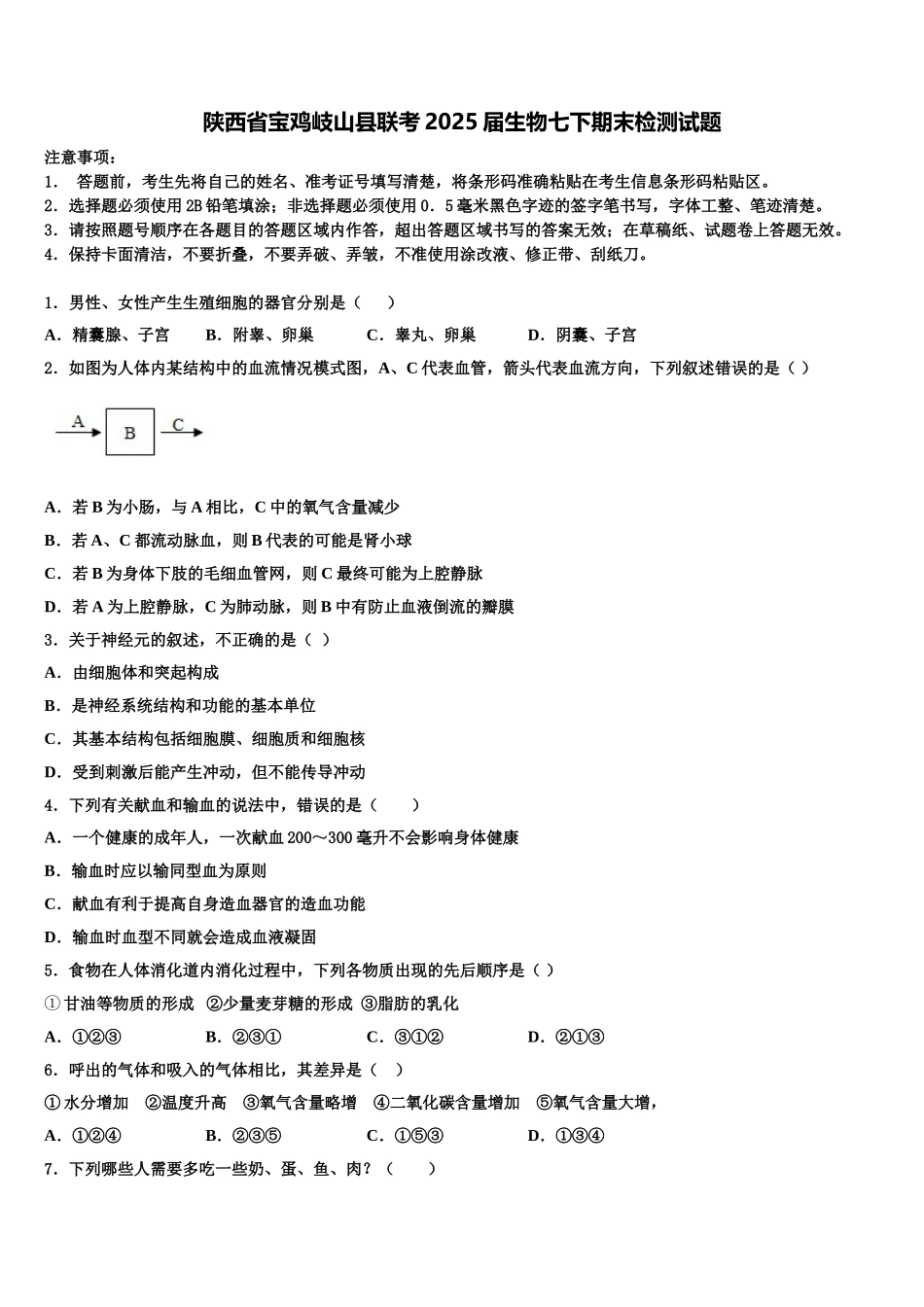
陕西省宝鸡岐山县联考 2025 届生物七下期末检测试题注意事项:1. 答题前,考生先将自己的姓名、准考证号填写清楚,将条形码准确粘贴在考生信息条形码粘贴区。2.选择题必须使用 2B 铅笔填涂;非选择题必须使用 0.5 毫米黑色字迹的签字笔书写,字体工整、笔迹清楚。3.请按照题号顺序在各题目的答题区域内作答,超出答题区域书写的答案无效;在草稿纸、试题卷上答题无效。4.保持卡面清洁,不要折叠,不要弄破、弄皱,不准使用涂改液、修正带、刮纸刀。1.男性、女性产生生殖细胞的器官分别是( )A.精囊腺、子宫B.附睾、卵巢C.睾丸、卵巢D.阴囊、子宫2.如图为人体内某结构中的血流情况模式图,A、C 代表血管,箭头代表血流方向,下列叙述错误的是( )A.若 B 为小肠,与 A 相比,C 中的氧气含量减少B.若 A、C 都流动脉血,则 B 代表的可能是肾小球C.若 B 为身体下肢的毛细血管网,则 C 最终可能为上腔静脉D.若 A 为上腔静脉,C 为肺动脉,则 B 中有防止血液倒流的瓣膜3.关于神经元的叙述,不正确的是( )A.由细胞体和突起构成B.是神经系统结构和功能的基本单位C.其基本结构包括细胞膜、细胞质和细胞核D.受到刺激后能产生冲动,但不能传导冲动4.下列有关献血和输血的说法中,错误的是( )A.一个健康的成年人,一次献血 200~300 毫升不会影响身体健康B.输血时应以输同型血为原则C.献血有利于提高自身造血器官的造血功能D.输血时血型不同就会造成血液凝固5.食物在人体消化道内消化过程中,下列各物质出现的先后顺序是( )① 甘油等物质的形成 ②少量麦芽糖的形成 ③脂肪的乳化A.①②③B.②③①C.③①②D.②①③6.呼出的气体和吸入的气体相比,其差异是( )① 水分增加 ②温度升高 ③氧气含量略增 ④二氧化碳含量增加 ⑤氧气含量大增,A.①②④B.②③⑤C.①⑤③D.①③④7.下列哪些人需要多吃一些奶、蛋、鱼、肉?( )A.精力旺盛的中年人 B.体弱多病的老年人C.儿童、青少年及伤病员 D.儿童和老年人8.下列现象不属于条件反射的是( )A.谈虎色变B.寒冷使人打哆嗦C.老马识途D.听到铃声进入教室9.下列各项中都属于消化道的器官是( )A.肝脏、胃、小肠B.口腔、小肠、肠腺C.食道、胃、大肠D.唾液腺、口腔、咽10.当心室进行收缩时,下列说法正确的是( )A.房室瓣处于关闭状态,动脉瓣处于开放状态B.房室瓣处于关闭状态,动脉瓣处于关闭状态C.房室...

1、当您付费下载文档后,您只拥有了使用权限,并不意味着购买了版权,文档只能用于自身使用,不得用于其他商业用途(如 [转卖]进行直接盈利或[编辑后售卖]进行间接盈利)。
2、本站所有内容均由合作方或网友上传,本站不对文档的完整性、权威性及其观点立场正确性做任何保证或承诺!文档内容仅供研究参考,付费前请自行鉴别。
3、如文档内容存在违规,或者侵犯商业秘密、侵犯著作权等,请点击“违规举报”。

碎片内容

陕西省宝鸡岐山县联考2025届生物七下期末检测试题含解析

您可能关注的文档

确认删除?