2024-2025学年年山西省忻州市数学四下期末达标检测试题含解析

2024-2025学年年山西省忻州市数学四下期末达标检测试题含解析_第1页
1/10
2024-2025学年年山西省忻州市数学四下期末达标检测试题含解析_第2页
2/10
2024-2025学年年山西省忻州市数学四下期末达标检测试题含解析_第3页
3/10
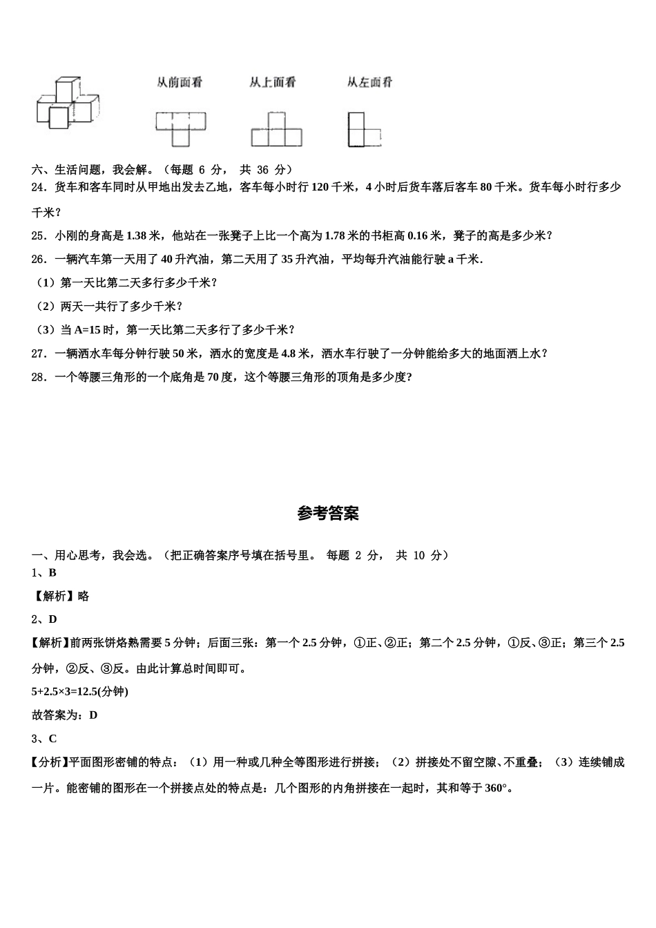
2024-2025 学年年山西省忻州市数学四下期末达标检测试题一、用心思考,我会选。(把正确答案序号填在括号里。 每题 2 分, 共 10 分)1.去掉下面各数中的“0”后,数的大小不变的是( ).A.1260B.1.260C.1.0262.东东妈妈用平底锅烙大饼,一次最多能烙 2 张大饼,而烙熟 1 张大饼需要 5 分钟(每面各烙 2.5 分钟)。东东妈妈烙 5张饼至少需要( )分钟。A.5 B.7.5 C.10 D.12.53.下面图形中,不能单独密铺的是( )。A.B.C.4.把一根 13 厘米长的小棒截成三段,围成一个等腰三角形,下面( )是正确的。A.7cm、3cm、3cmB.4cm、5cm、4cmC.3cm、6cm、4cmD.8cm、2cm、3cm5.□□3×37 积的末尾( ).A.一定是 1B.不一定是 1C.不确定二、认真辨析,我会判。(对的打“√ ” , 错的打“×” 。 每题 2 分, 共 10 分)6.比较两个数的大小时,首先看最高位上的数.(_________)7.长方形和正方形也是平行四边形._____.8.有的三角形的三个内角中只有一个角是锐角._____9.如果减数增加 3.2,被减数不变,那么它们的差也增加 3.2。(______)10.大于 0.3 而小于 0.4 的小数只有 9 个. (______)三、仔细观察,我会填。(每题 2 分, 共 14 分)11.一个直角三角形的一个角是 26 度,另一个角是(______)度。12.两个数的差是 38,如果减数增加 2,被减数减少 12,差是(____)。13.亮亮在教室里的位置用数对表示是(5,2),亮亮坐在教室的第 _____列第_____行.14.王强和李明分别从一条路的两端同时出发,往返于路的两端之间。王强的速度是 70 米/分,李明的速度是 75 米/分,经过 12 分钟两人第二次相遇,这条路长(________)米。15.同学们参观献爱心活动,四年级 25 名同学为灾区同学捐书 125 本,平均每人捐________本。16.可以填 39________0000000≈39 亿,(从小到大填写)。17.A=2×2×3×5,B=2×3×3×5,A 和 B 的最大公因数是最小公倍数的(______)。四、认真细致,我会算。(每题 6 分,共 18 分)18.直接写得数.1-= -= ++= -0.25=+= += 2-= ++=19.用竖式计算并验算.18.32+9.48 92.27-40.35 1435÷3520.计算并验算.五、动手操作,我能行。(每题 4 分, 共 12 分)21.连一连。46×2.5×8=46×(2.5×8) 乘法分配律12×97+3×12=12×100 加法结合律56+78+22=56+(78+22) 乘法结合律22.化简...

1、当您付费下载文档后,您只拥有了使用权限,并不意味着购买了版权,文档只能用于自身使用,不得用于其他商业用途(如 [转卖]进行直接盈利或[编辑后售卖]进行间接盈利)。
2、本站所有内容均由合作方或网友上传,本站不对文档的完整性、权威性及其观点立场正确性做任何保证或承诺!文档内容仅供研究参考,付费前请自行鉴别。
3、如文档内容存在违规,或者侵犯商业秘密、侵犯著作权等,请点击“违规举报”。

碎片内容

2024-2025学年年山西省忻州市数学四下期末达标检测试题含解析

您可能关注的文档

确认删除?