陕西省西安市铁一中学2025年高一化学第一学期期中考试模拟试题含解析

陕西省西安市铁一中学2025年高一化学第一学期期中考试模拟试题含解析_第1页
1/18
陕西省西安市铁一中学2025年高一化学第一学期期中考试模拟试题含解析_第2页
2/18
陕西省西安市铁一中学2025年高一化学第一学期期中考试模拟试题含解析_第3页
3/18
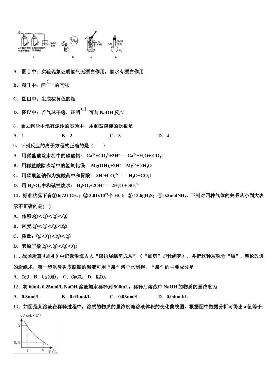
陕西省西安市铁一中学 2025 年高一化学第一学期期中考试模拟试题注意事项1.考生要认真填写考场号和座位序号。2.试题所有答案必须填涂或书写在答题卡上,在试卷上作答无效。第一部分必须用 2B 铅笔作答;第二部分必须用黑色字迹的签字笔作答。3.考试结束后,考生须将试卷和答题卡放在桌面上,待监考员收回。一、选择题(共包括 22 个小题。每小题均只有一个符合题意的选项)1、在反应 8NH3+3Cl2=N2+6NH4Cl 中,被还原物质与被氧化物质分子数之比A.83 B∶.38∶C.32 D∶.13∶2、某研究小组对离子方程式 xR2+ + yH+ + O2 = mR3+ + nH2O 的分析研究,下列说法中错误的是A.根据电荷守恒,得出 x 与 y 的和一定等于 mB.根据原子守恒,得出 x 和 m 的数值一定相等C.根据电子得失守恒,得出 x=4 的结论D.根据氧化还原反应关系得出:R2+是还原剂, O2是氧化剂, R3+是氧化产物, H2O 是还原产物3、下列有关物质分类的说法中正确的是( )A.现有、、、,可以按某个标准判断与其他三种不同;也可按某个标准判断与其他三种不同B.在物质分类时,一般是先分类,再定标准,这样就不会有误了C.树状分类法是唯一能表示物质分类的方法D.胶体、溶液、浊液分属不同类别的本质是其透过滤纸的性质不同4、下列变化中元素化合价降低的是A.HCl→Cl2B.H2O2→O2C.Na→NaOHD.FeCl3→FeCl25、下列各组中两种物质在溶液中的反应,可用同一离子方程式表示的是( )A.Cu(OH)2+HCl; Cu(OH)2+CH3COOHB.CaCO3+H2SO4; Na2CO3+HClC.H2SO4+NaOH; H2SO4+Ba(OH)2D.BaCl2+H2SO4; Ba(OH)2+Na2SO46、下列各组离子中,一定能够大量共存的是( )A.Na+、HS-、Cl-、OH- B.Fe2+、Na+、Cl-、SO42-C.K+、Fe3+、Ca2+、CO32- D.Mg2+、NH4+、Cl-、OH-7、某同学用下列装置进行有关的实验。下列说法不正确的是( )A.图Ⅰ中:实验现象证明氯气无漂白作用,氯水有漂白作用B.图Ⅱ中:闻的气味C.图Ⅲ中:生成棕黄色的烟D.图Ⅳ中:若气球干瘪,证明可与 NaOH 反应8、除去粗盐中混有泥沙的实验中,用到玻璃棒的次数是A.1B.2C.3D.49、下列反应的离子方程式正确的是( )A.用稀盐酸除水垢中的碳酸钙: Ca2++CO32-+2H+ == Ca2++H2O+ CO2↑B.用稀盐酸除水垢中的氢氧化镁 : Mg(OH)2+2H+ = Mg2++ 2H2OC.用碳酸氢钠作为抗酸药中和胃酸: 2H++CO32- === H2O+CO2↑D.用 H2SO4中和碱性废水: H2SO4+2OH...

1、当您付费下载文档后,您只拥有了使用权限,并不意味着购买了版权,文档只能用于自身使用,不得用于其他商业用途(如 [转卖]进行直接盈利或[编辑后售卖]进行间接盈利)。
2、本站所有内容均由合作方或网友上传,本站不对文档的完整性、权威性及其观点立场正确性做任何保证或承诺!文档内容仅供研究参考,付费前请自行鉴别。
3、如文档内容存在违规,或者侵犯商业秘密、侵犯著作权等,请点击“违规举报”。

碎片内容

陕西省西安市铁一中学2025年高一化学第一学期期中考试模拟试题含解析

您可能关注的文档

确认删除?