2024-2025学年安徽省六安市金安区第一中学高一生物第二学期期末调研模拟试题含解析

2024-2025学年安徽省六安市金安区第一中学高一生物第二学期期末调研模拟试题含解析_第1页
1/9
2024-2025学年安徽省六安市金安区第一中学高一生物第二学期期末调研模拟试题含解析_第2页
2/9
2024-2025学年安徽省六安市金安区第一中学高一生物第二学期期末调研模拟试题含解析_第3页
3/9
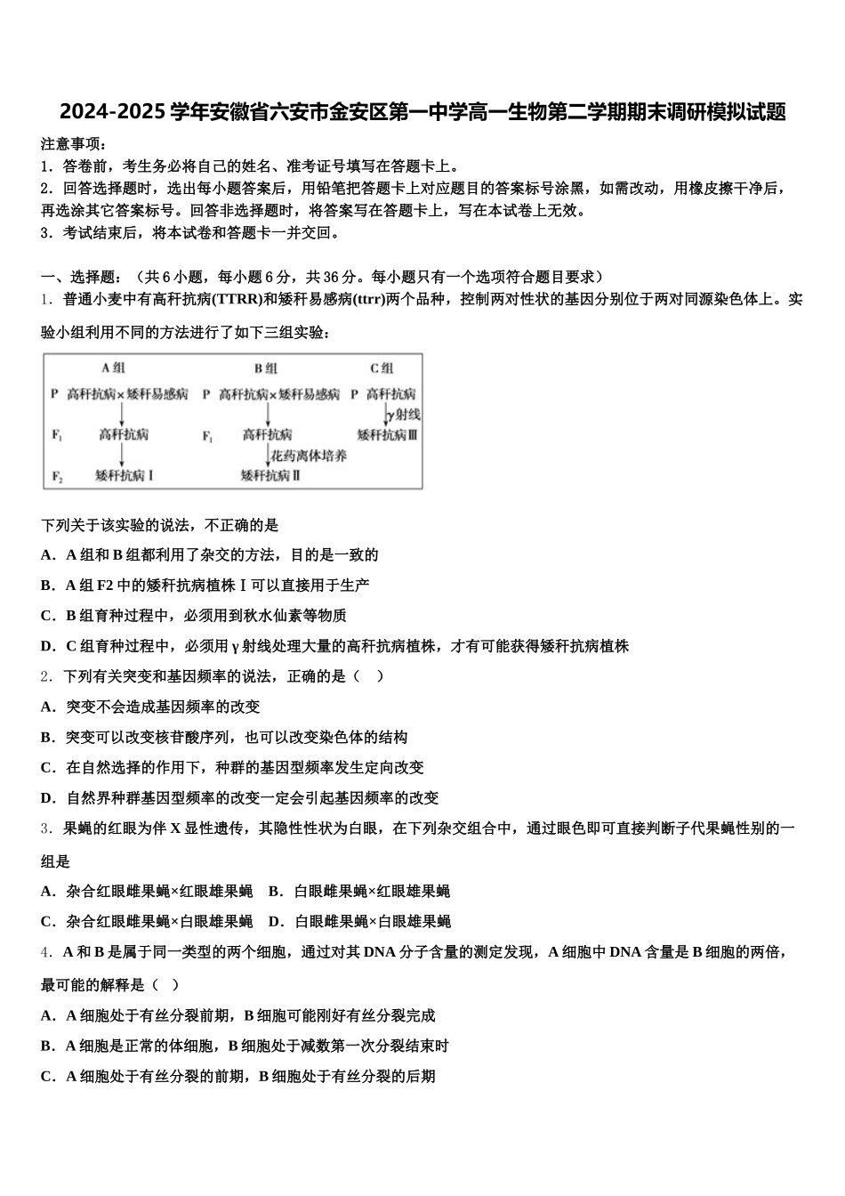
2024-2025 学年安徽省六安市金安区第一中学高一生物第二学期期末调研模拟试题注意事项:1.答卷前,考生务必将自己的姓名、准考证号填写在答题卡上。2.回答选择题时,选出每小题答案后,用铅笔把答题卡上对应题目的答案标号涂黑,如需改动,用橡皮擦干净后,再选涂其它答案标号。回答非选择题时,将答案写在答题卡上,写在本试卷上无效。3.考试结束后,将本试卷和答题卡一并交回。一、选择题:(共 6 小题,每小题 6 分,共 36 分。每小题只有一个选项符合题目要求)1.普通小麦中有高秆抗病(TTRR)和矮秆易感病(ttrr)两个品种,控制两对性状的基因分别位于两对同源染色体上。实验小组利用不同的方法进行了如下三组实验:下列关于该实验的说法,不正确的是A.A 组和 B 组都利用了杂交的方法,目的是一致的B.A 组 F2 中的矮秆抗病植株Ⅰ可以直接用于生产C.B 组育种过程中,必须用到秋水仙素等物质D.C 组育种过程中,必须用 γ 射线处理大量的高秆抗病植株,才有可能获得矮秆抗病植株2.下列有关突变和基因频率的说法,正确的是( )A.突变不会造成基因频率的改变B.突变可以改变核苷酸序列,也可以改变染色体的结构C.在自然选择的作用下,种群的基因型频率发生定向改变D.自然界种群基因型频率的改变一定会引起基因频率的改变3.果蝇的红眼为伴 X 显性遗传,其隐性性状为白眼,在下列杂交组合中,通过眼色即可直接判断子代果蝇性别的一组是A.杂合红眼雌果蝇×红眼雄果蝇 B.白眼雌果蝇×红眼雄果蝇C.杂合红眼雌果蝇×白眼雄果蝇 D.白眼雌果蝇×白眼雄果蝇4.A 和 B 是属于同一类型的两个细胞,通过对其 DNA 分子含量的测定发现,A 细胞中 DNA 含量是 B 细胞的两倍,最可能的解释是( )A.A 细胞处于有丝分裂前期,B 细胞可能刚好有丝分裂完成B.A 细胞是正常的体细胞,B 细胞处于减数第一次分裂结束时C.A 细胞处于有丝分裂的前期,B 细胞处于有丝分裂的后期D.A 细胞处于有丝分裂的后期,B 细胞处于有丝分裂的前期5.下列关于细胞癌变的叙述,错误的是( )A.黄曲霉素属于化学致癌因子B.紫外线属于物理致癌因子C.绿茶中的多元酚是抗癌物质D.在正常细胞中不存在原癌基因6.人突然受到寒冷刺激时,引起骨骼肌收缩而打寒颤。下列关于该反射的叙述,错误的是( )A.该反射的效应器是骨骼肌B.该反射弧的感受器主要分布在身体的皮肤中C.该反射弧的反射中枢应包括大脑皮层、下丘脑和垂体D.寒...

1、当您付费下载文档后,您只拥有了使用权限,并不意味着购买了版权,文档只能用于自身使用,不得用于其他商业用途(如 [转卖]进行直接盈利或[编辑后售卖]进行间接盈利)。
2、本站所有内容均由合作方或网友上传,本站不对文档的完整性、权威性及其观点立场正确性做任何保证或承诺!文档内容仅供研究参考,付费前请自行鉴别。
3、如文档内容存在违规,或者侵犯商业秘密、侵犯著作权等,请点击“违规举报”。

碎片内容

2024-2025学年安徽省六安市金安区第一中学高一生物第二学期期末调研模拟试题含解析

您可能关注的文档

确认删除?