广东汕头潮阳区2025-2026学年高一上化学期中调研试题含解析

广东汕头潮阳区2025-2026学年高一上化学期中调研试题含解析_第1页
1/17
广东汕头潮阳区2025-2026学年高一上化学期中调研试题含解析_第2页
2/17
广东汕头潮阳区2025-2026学年高一上化学期中调研试题含解析_第3页
3/17
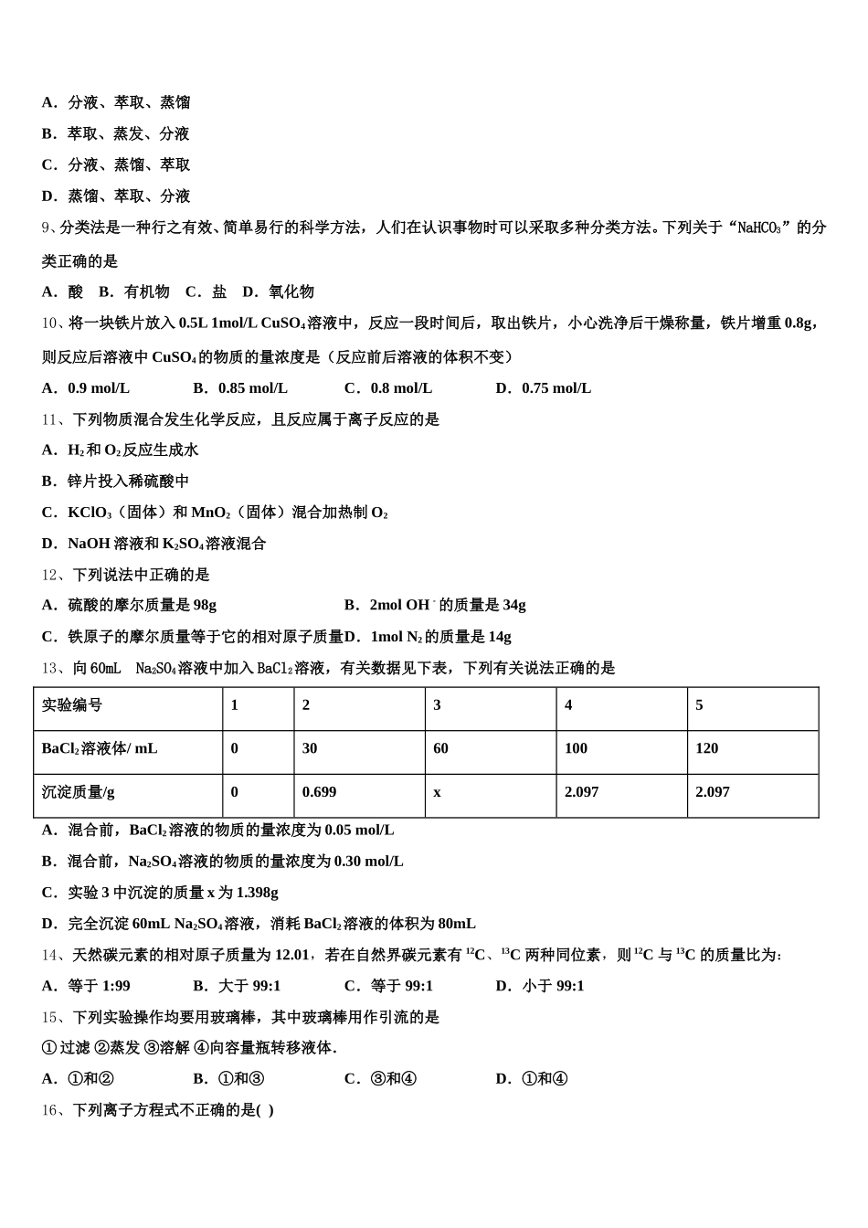
广东汕头潮阳区 2025-2026 学年高一上化学期中调研试题注意事项:1.答题前,考生先将自己的姓名、准考证号码填写清楚,将条形码准确粘贴在条形码区域内。2.答题时请按要求用笔。3.请按照题号顺序在答题卡各题目的答题区域内作答,超出答题区域书写的答案无效;在草稿纸、试卷上答题无效。4.作图可先使用铅笔画出,确定后必须用黑色字迹的签字笔描黑。5.保持卡面清洁,不要折暴、不要弄破、弄皱,不准使用涂改液、修正带、刮纸刀。一、选择题(共包括 22 个小题。每小题均只有一个符合题意的选项)1、今有 0.1mol/L Na2SO4溶液 300mL,0.1mol/L MgSO4溶液 200mL 和 0.1mol/L Al2(SO4)3溶液 100mL,这三种溶液中硫酸根离子浓度之比是( )A.1︰1︰1B.3︰2︰1C.3︰2︰3D.1︰1︰32、下列叙述中正确的是A.H3O+和 OH-中具有相同的质子数和电子数B.35Cl2 与 37Cl2属于同一种物质C.235 U 和 238 U 互为同位素,物理性质几乎相同,化学性质不同D.质子数相同的微粒一定属于同一元素3、下列化学反应对应的离子方程式正确的是A.盐酸与 Fe(OH)3反应:Fe(OH)3+3H+=Fe3++3H2OB.稀硫酸与铁粉反应:2Fe+6H+=2Fe3++3H2C.氢氧化钡溶液与稀硫酸反应:Ba2++SO42-=BaSO4D.Fe3O4与盐酸反应:Fe3O4+8H+=3Fe3++4H2O4、下列物质中既有氧化性又有还原性的是( )A.NaClB.Al2O3C.N2O3D.SiO25、下列各组物质,前者属于电解质,后者属于非电解质的是A.NaCl 晶体、BaSO4B.铜、二氧化硫C.液态的醋酸、酒精D.熔融的 KNO3、硫酸溶液6、有一份气体样品的质量是 14.2 g,体积是 4.48 L(标准状况下),该气体的摩尔质量是A.28.4 g B.28.4 g·mol-1 C.71 g·mol-1 D.14.2 g·mol-17、全钒液流电池是一种新型电能储存和高效转化装置。某溶液中含有 VO2+和 Cr2O72-,现向其溶液中滴入29.00mL0.1mol/L 的 FeSO4溶液,恰好使 VO2+→VO2+,Cr2O72-→Cr3+。再滴入 2.00mL0.02000mol/L 的 KMnO4溶液,又恰好使 VO2+→VO2+,而 Cr3+不变,此时 MnO4-→Mn2+。则原溶液中 Cr 元素的质量为A.15.6mgB.23.4mgC.31.2mgD.46.8mg8、现有三组溶液:①汽油和酒精溶液 ②氯化钠和单质溴的水溶液 ③苯和氯化亚铁溶液,分离以上各混合液的正确方法依次是A.分液、萃取、蒸馏B.萃取、蒸发、分液C.分液、蒸馏、萃取D.蒸馏、萃取、分液9、分类法是一种行之有效、简单易行的科学方法,人们在认识事物时可以采取多种分类方法。下...

1、当您付费下载文档后,您只拥有了使用权限,并不意味着购买了版权,文档只能用于自身使用,不得用于其他商业用途(如 [转卖]进行直接盈利或[编辑后售卖]进行间接盈利)。
2、本站所有内容均由合作方或网友上传,本站不对文档的完整性、权威性及其观点立场正确性做任何保证或承诺!文档内容仅供研究参考,付费前请自行鉴别。
3、如文档内容存在违规,或者侵犯商业秘密、侵犯著作权等,请点击“违规举报”。

碎片内容

广东汕头潮阳区2025-2026学年高一上化学期中调研试题含解析

您可能关注的文档

确认删除?