2025年黑龙江省双鸭山市一中物理高二第二学期期中联考模拟试题含解析

2025年黑龙江省双鸭山市一中物理高二第二学期期中联考模拟试题含解析_第1页
1/11
2025年黑龙江省双鸭山市一中物理高二第二学期期中联考模拟试题含解析_第2页
2/11
2025年黑龙江省双鸭山市一中物理高二第二学期期中联考模拟试题含解析_第3页
3/11
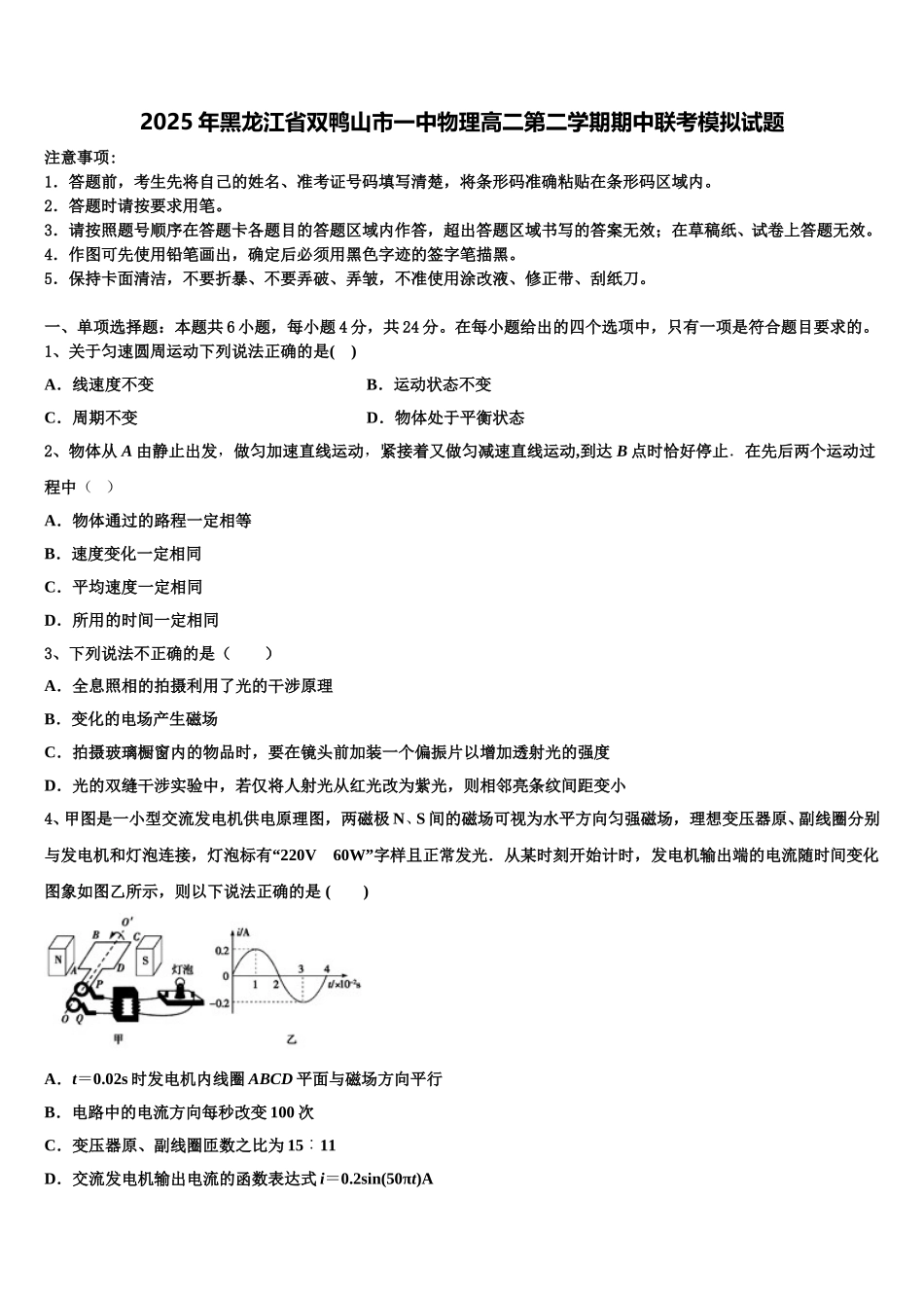
2025 年黑龙江省双鸭山市一中物理高二第二学期期中联考模拟试题注意事项:1.答题前,考生先将自己的姓名、准考证号码填写清楚,将条形码准确粘贴在条形码区域内。2.答题时请按要求用笔。3.请按照题号顺序在答题卡各题目的答题区域内作答,超出答题区域书写的答案无效;在草稿纸、试卷上答题无效。4.作图可先使用铅笔画出,确定后必须用黑色字迹的签字笔描黑。5.保持卡面清洁,不要折暴、不要弄破、弄皱,不准使用涂改液、修正带、刮纸刀。一、单项选择题:本题共 6 小题,每小题 4 分,共 24 分。在每小题给出的四个选项中,只有一项是符合题目要求的。1、关于匀速圆周运动下列说法正确的是( )A.线速度不变B.运动状态不变C.周期不变D.物体处于平衡状态2、物体从 A 由静止出发,做匀加速直线运动,紧接着又做匀减速直线运动,到达 B 点时恰好停止.在先后两个运动过程中 ( )A.物体通过的路程一定相等B.速度变化一定相同C.平均速度一定相同D.所用的时间一定相同3、下列说法不正确的是( )A.全息照相的拍摄利用了光的干涉原理B.变化的电场产生磁场C.拍摄玻璃橱窗内的物品时,要在镜头前加装一个偏振片以增加透射光的强度D.光的双缝干涉实验中,若仅将人射光从红光改为紫光,则相邻亮条纹间距变小4、甲图是一小型交流发电机供电原理图,两磁极 N、S 间的磁场可视为水平方向匀强磁场,理想变压器原、副线圈分别与发电机和灯泡连接,灯泡标有“220V 60W”字样且正常发光.从某时刻开始计时,发电机输出端的电流随时间变化图象如图乙所示,则以下说法正确的是 ( )A.t=0.02s 时发电机内线圈 ABCD 平面与磁场方向平行B.电路中的电流方向每秒改变 100 次C.变压器原、副线圈匝数之比为 15︰11D.交流发电机输出电流的函数表达式 i=0.2sin(50πt)A5、下列图像,属于交变电流的是A.B.C.D.6、一个矩形线圈在匀强磁场中绕垂直于磁场的轴匀速转动,周期为 T.从中性面开始计时,当 t=T 时,线圈中感应电动势的瞬时值为 2V,则此交变电压的有效值为( )A.2VB.2VC.VD.V二、多项选择题:本题共 4 小题,每小题 5 分,共 20 分。在每小题给出的四个选项中,有多个选项是符合题目要求的。全部选对的得 5 分,选对但不全的得 3 分,有选错的得 0 分。7、(钍)经过一系列 α 和 β 衰变,变成(铅),下列说法正确的是( )A.铅核比钍核少 8 个质子B.铅核比钍核少 24 个中子C.共经...

1、当您付费下载文档后,您只拥有了使用权限,并不意味着购买了版权,文档只能用于自身使用,不得用于其他商业用途(如 [转卖]进行直接盈利或[编辑后售卖]进行间接盈利)。
2、本站所有内容均由合作方或网友上传,本站不对文档的完整性、权威性及其观点立场正确性做任何保证或承诺!文档内容仅供研究参考,付费前请自行鉴别。
3、如文档内容存在违规,或者侵犯商业秘密、侵犯著作权等,请点击“违规举报”。

碎片内容

2025年黑龙江省双鸭山市一中物理高二第二学期期中联考模拟试题含解析

您可能关注的文档

确认删除?