重庆实验中学2025年物理高二第二学期期中达标检测模拟试题含解析

重庆实验中学2025年物理高二第二学期期中达标检测模拟试题含解析_第1页
1/11
重庆实验中学2025年物理高二第二学期期中达标检测模拟试题含解析_第2页
2/11
重庆实验中学2025年物理高二第二学期期中达标检测模拟试题含解析_第3页
3/11
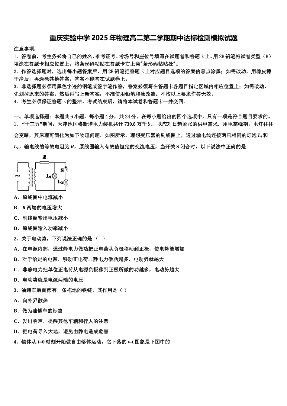
重庆实验中学 2025 年物理高二第二学期期中达标检测模拟试题注意事项:1.答卷前,考生务必将自己的姓名、准考证号、考场号和座位号填写在试题卷和答题卡上。用 2B 铅笔将试卷类型(B)填涂在答题卡相应位置上。将条形码粘贴在答题卡右上角"条形码粘贴处"。2.作答选择题时,选出每小题答案后,用 2B 铅笔把答题卡上对应题目选项的答案信息点涂黑;如需改动,用橡皮擦干净后,再选涂其他答案。答案不能答在试题卷上。3.非选择题必须用黑色字迹的钢笔或签字笔作答,答案必须写在答题卡各题目指定区域内相应位置上;如需改动,先划掉原来的答案,然后再写上新答案;不准使用铅笔和涂改液。不按以上要求作答无效。4.考生必须保证答题卡的整洁。考试结束后,请将本试卷和答题卡一并交回。一、单项选择题:本题共 6 小题,每小题 4 分,共 24 分。在每小题给出的四个选项中,只有一项是符合题目要求的。1、 “十三五”期间,天津地区将新增电力装机共计 730.8 万千瓦,以应对日趋紧张的供电需求.用电高峰期,电灯往往会变暗,其原理可简化为如下物理问题.如图所示,理想变压器的副线圈上,通过输电线连接两只相同的灯泡 L1和L2 ,输电线的等效电阻为 R,原线圈输入有效值恒定的交流电压,当开关 S 闭合时,以下说法中正确的是A.原线圈中电流减小B.R 两端的电压增大C.副线圈输出电压减小D.原线圈输入功率减小2、关于电动势,下列说法正确的是 ( )A.在电源内部,通过静电力做功把正电荷从负极移动到正极,使电势能增加B.对于给定的电源,移动正电荷非静电力做功越多,电动势就越大C.非静电力把单位正电荷从电源负极移到正极所做的功越多,电动势越大D.电动势就是电源两端的电压3、油罐车后面都有一条拖地的铁链,其作用是( )A.向外界散热B.做为油罐车的标志C.发出响声,提醒其他车辆和行人的注意D.把电荷导入大地,避免由静电造成危害4、物体从 t=0 时刻开始做自由落体运动,它下落的 v-t 图象是下图中的A.B.C.D.5、忽略空气阻力,下列物体运动过程中满足机械能守恒的是( )A.电梯匀速下降B.汽车刹车到停下来C.物体沿着斜面匀速下滑D.物体做自由落体运动6、电磁波已广泛运用于很多领域,下列关于电磁波的说法符合实际的是A.电磁波不能发生衍射现象B.常用的遥控器通过发出紫外线脉冲信号来遥控电视机C.根据多普勒效应可以判断遥远天体相对于地球的运动速度D.不同频率的电磁波在真空中的传播...

1、当您付费下载文档后,您只拥有了使用权限,并不意味着购买了版权,文档只能用于自身使用,不得用于其他商业用途(如 [转卖]进行直接盈利或[编辑后售卖]进行间接盈利)。
2、本站所有内容均由合作方或网友上传,本站不对文档的完整性、权威性及其观点立场正确性做任何保证或承诺!文档内容仅供研究参考,付费前请自行鉴别。
3、如文档内容存在违规,或者侵犯商业秘密、侵犯著作权等,请点击“违规举报”。

碎片内容

重庆实验中学2025年物理高二第二学期期中达标检测模拟试题含解析

您可能关注的文档

确认删除?