湖南省岳阳市三校2025-2026学年高一化学第一学期期中考试模拟试题含解析

湖南省岳阳市三校2025-2026学年高一化学第一学期期中考试模拟试题含解析_第1页
1/13
湖南省岳阳市三校2025-2026学年高一化学第一学期期中考试模拟试题含解析_第2页
2/13
湖南省岳阳市三校2025-2026学年高一化学第一学期期中考试模拟试题含解析_第3页
3/13
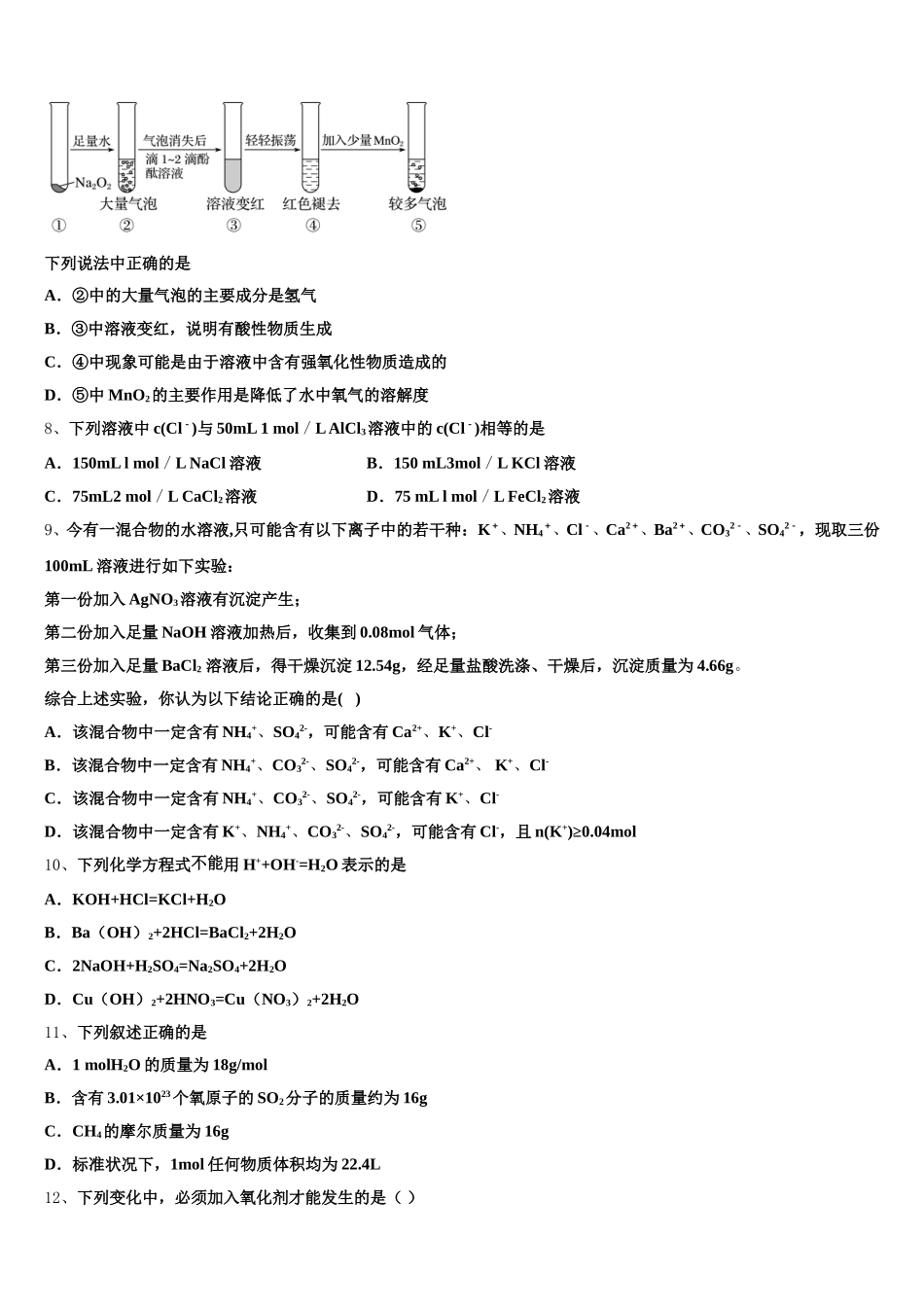
湖南省岳阳市三校 2025-2026 学年高一化学第一学期期中考试模拟试题考生请注意:1.答题前请将考场、试室号、座位号、考生号、姓名写在试卷密封线内,不得在试卷上作任何标记。2.第一部分选择题每小题选出答案后,需将答案写在试卷指定的括号内,第二部分非选择题答案写在试卷题目指定的位置上。3.考生必须保证答题卡的整洁。考试结束后,请将本试卷和答题卡一并交回。一、选择题(每题只有一个选项符合题意)1、溶液、浊液和胶体这三种分散系的根本区别是( )A.丁达尔效应 B.是否能透过半透膜C.是否均一、透明、稳定 D.分散质粒子大小2、下列从混合物中分离出其中的某一成分,所采取的分离方法正确的是( )A.利用氯化钾与碳酸钙的溶解性差异,可用溶解、过滤的方法除去碳酸钙B.由于碘在酒精中的溶解度大,所以可用酒精把碘水中的碘萃取出来C.CO2中混有 HCl,可通过盛有 NaOH 溶液的洗气瓶,再通过盛有浓硫酸的洗气瓶得到纯净干燥的 CO2D.从海水中获取氯化钠,可采取蒸馏的方法3、8g NaOH 固体溶于水配成 1000 mL 溶液,取出其中的 10 mL,该 10 mL NaOH 溶液的物质的量浓度为 ()A.1 mol•L-1 B.0.5 mol•L-1 C.0.25 mol•L-1 D.0.2 mol•L-14、已知硫代硫酸钠可作为脱氯剂,溶液恰好可以把 (标准状况下)转化为,则将转化为( )A.B.C.D.5、下列离子组在酸性溶液中能大量共存的离子是( )A.Cu2+、Ba2+、Cl-、SOB.Na+、K+、SO、OH-C.Cu2+、Na+、SO、NOD.Ag+ 、Na+、Cl-、NO6、与 100mL0.1mol/LNa2SO4溶液中 Na+离子浓度相同的是A.10mL 1mol/L Na2SO4溶液 B.50mL 0.2mol/L NaCl 溶液C.10mL 0.2mol/LNa2SO4溶液 D.200mL1mol/L NaNO3溶液7、某实验小组通过下图所示实验,探究 Na2O2与水的反应:下列说法中正确的是A.②中的大量气泡的主要成分是氢气B.③中溶液变红,说明有酸性物质生成C.④中现象可能是由于溶液中含有强氧化性物质造成的D.⑤中 MnO2的主要作用是降低了水中氧气的溶解度8、下列溶液中 c(Cl-)与 50mL 1 mol/L AlCl3溶液中的 c(Cl-)相等的是A.150mL l mol/L NaCl 溶液B.150 mL3mol/L KCl 溶液C.75mL2 mol/L CaCl2溶液D.75 mL l mol/L FeCl2溶液9、今有一混合物的水溶液,只可能含有以下离子中的若干种:K+、NH4+、Cl-、Ca2+、Ba2+、CO32-、SO42-,现取三份100mL 溶液进行如下实验:第一份加入 AgNO3溶液有沉淀...

1、当您付费下载文档后,您只拥有了使用权限,并不意味着购买了版权,文档只能用于自身使用,不得用于其他商业用途(如 [转卖]进行直接盈利或[编辑后售卖]进行间接盈利)。
2、本站所有内容均由合作方或网友上传,本站不对文档的完整性、权威性及其观点立场正确性做任何保证或承诺!文档内容仅供研究参考,付费前请自行鉴别。
3、如文档内容存在违规,或者侵犯商业秘密、侵犯著作权等,请点击“违规举报”。

碎片内容

湖南省岳阳市三校2025-2026学年高一化学第一学期期中考试模拟试题含解析

您可能关注的文档

确认删除?