宁夏石嘴山市一中2025-2026学年化学高一上期中质量检测模拟试题含解析

宁夏石嘴山市一中2025-2026学年化学高一上期中质量检测模拟试题含解析_第1页
1/16
宁夏石嘴山市一中2025-2026学年化学高一上期中质量检测模拟试题含解析_第2页
2/16
宁夏石嘴山市一中2025-2026学年化学高一上期中质量检测模拟试题含解析_第3页
3/16
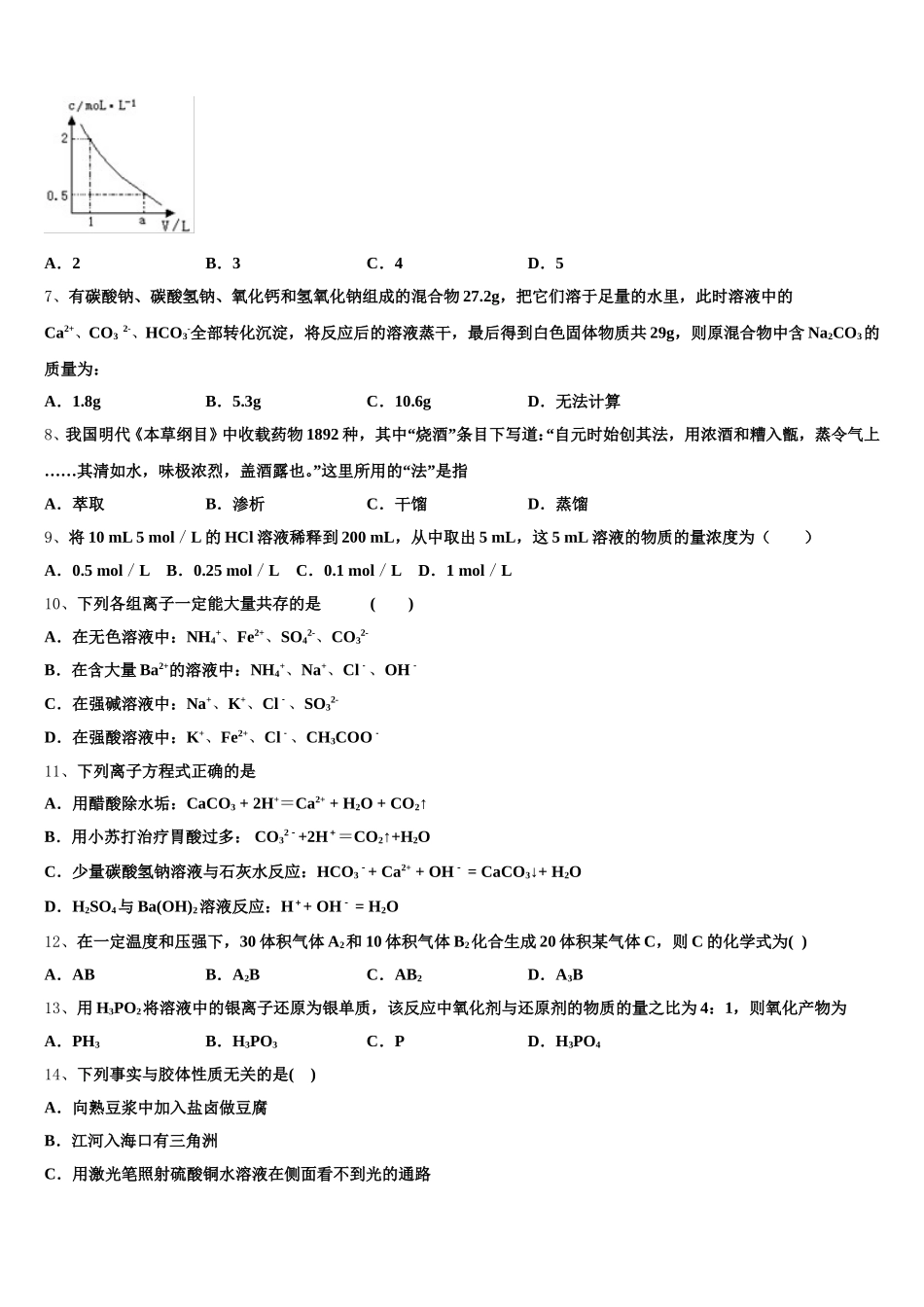
宁夏石嘴山市一中 2025-2026 学年化学高一上期中质量检测模拟试题注意事项:1. 答题前,考生先将自己的姓名、准考证号填写清楚,将条形码准确粘贴在考生信息条形码粘贴区。2.选择题必须使用 2B 铅笔填涂;非选择题必须使用 0.5 毫米黑色字迹的签字笔书写,字体工整、笔迹清楚。3.请按照题号顺序在各题目的答题区域内作答,超出答题区域书写的答案无效;在草稿纸、试题卷上答题无效。4.保持卡面清洁,不要折叠,不要弄破、弄皱,不准使用涂改液、修正带、刮纸刀。一、选择题(共包括 22 个小题。每小题均只有一个符合题意的选项)1、既有颜色又有毒性的气体是 ( )A.Cl2 B.HF C.HCl D.CO2、在溶液中能大量共存,加入 NaOH 溶液后有沉淀产生,加入盐酸后有气体放出的是A.Na+、Cu2+、Cl-、S2- B.Fe3+、K+、SO42-、NO3-C.Na+、SiO32-、OH-、NO3- D.Na+、Ba2+、Cl-、HCO3-3、在 NaCl、MgCl2、MgSO4形成的混合溶液中,c(Na+)=0.10mol·L-1,c(Mg2+)=0.25mol·L-1,c(Cl-)=0.20mol·L-1,则 c(SO42-)为A.0.15mol·L-1B.0.10mol·L-1C.0.25mol·L-1D.0.20mol·L-14、下列各项实验操作中正确的是A.加入适量的 NaOH 可除去 NaHCO3溶液中混有的少量 Na2CO3B.在蒸馏时应先打开冷凝水开关,待水充满后再点燃酒精灯C.分液时,分液漏斗中下层液体从下口放出,然后换一个烧杯将上层液体放出D.在做蒸馏实验时应将温度计的水银球浸没在液体里5、下图表示的一些物质或概念间的从属关系中不正确的是XYZA氧化物化合物纯净物BCO非电解质化合物C氯化钠溶液电解质能导电的物质DNaOH碱电解质A.AB.BC.CD.D6、如图是某溶液在稀释过程中,溶质的物质的量浓度随溶液体积的变化曲线图,根据图中数据分析可得出 a 值等于:A.2B.3C.4D.57、有碳酸钠、碳酸氢钠、氧化钙和氢氧化钠组成的混合物 27.2g,把它们溶于足量的水里,此时溶液中的Ca2+、CO32-、HCO3-全部转化沉淀,将反应后的溶液蒸干,最后得到白色固体物质共 29g,则原混合物中含 Na2CO3的质量为:A.1.8gB.5.3gC.10.6gD.无法计算8、我国明代《本草纲目》中收载药物 1892 种,其中“烧酒”条目下写道:“自元时始创其法,用浓酒和糟入甑,蒸令气上……其清如水,味极浓烈,盖酒露也。”这里所用的“法”是指A.萃取B.渗析C.干馏D.蒸馏9、将 10 mL 5 mol/L 的 HCl 溶液稀释到 200 mL,从中取出 5 mL,这 5 mL 溶液的物质...

1、当您付费下载文档后,您只拥有了使用权限,并不意味着购买了版权,文档只能用于自身使用,不得用于其他商业用途(如 [转卖]进行直接盈利或[编辑后售卖]进行间接盈利)。
2、本站所有内容均由合作方或网友上传,本站不对文档的完整性、权威性及其观点立场正确性做任何保证或承诺!文档内容仅供研究参考,付费前请自行鉴别。
3、如文档内容存在违规,或者侵犯商业秘密、侵犯著作权等,请点击“违规举报”。

碎片内容

宁夏石嘴山市一中2025-2026学年化学高一上期中质量检测模拟试题含解析

您可能关注的文档

确认删除?