2025年河北省保定市竞秀区乐凯中学七年级生物第二学期期末质量检测模拟试题含解析

2025年河北省保定市竞秀区乐凯中学七年级生物第二学期期末质量检测模拟试题含解析_第1页
1/21
2025年河北省保定市竞秀区乐凯中学七年级生物第二学期期末质量检测模拟试题含解析_第2页
2/21
2025年河北省保定市竞秀区乐凯中学七年级生物第二学期期末质量检测模拟试题含解析_第3页
3/21
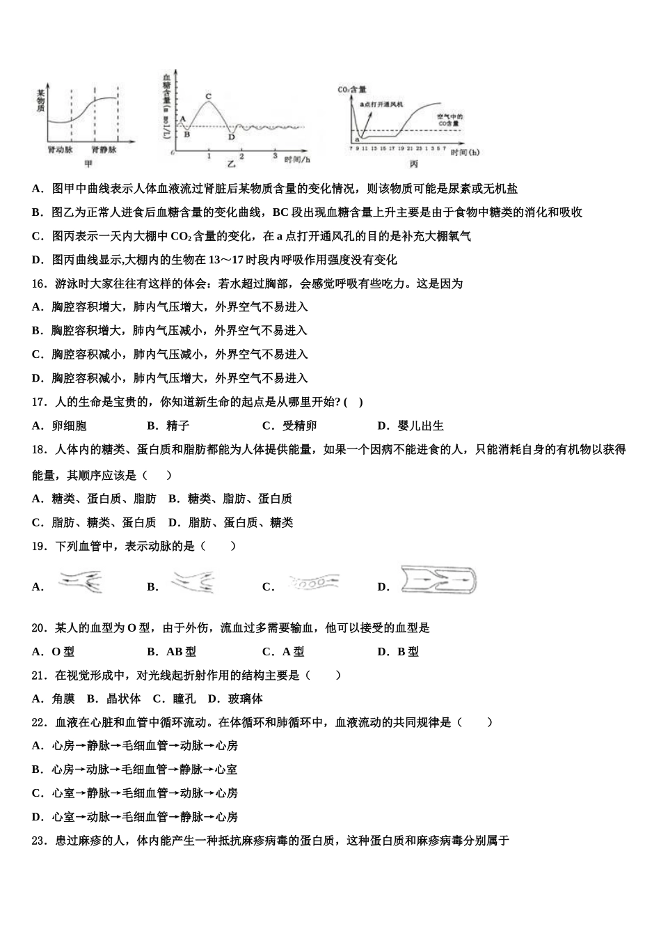
2025 年河北省保定市竞秀区乐凯中学七年级生物第二学期期末质量检测模拟试题注意事项:1. 答题前,考生先将自己的姓名、准考证号填写清楚,将条形码准确粘贴在考生信息条形码粘贴区。2.选择题必须使用 2B 铅笔填涂;非选择题必须使用 0.5 毫米黑色字迹的签字笔书写,字体工整、笔迹清楚。3.请按照题号顺序在各题目的答题区域内作答,超出答题区域书写的答案无效;在草稿纸、试题卷上答题无效。4.保持卡面清洁,不要折叠,不要弄破、弄皱,不准使用涂改液、修正带、刮纸刀。1.气体交换的主要器官是( )A.支气管 B.鼻 C.气管 D.肺2. “植物人”是指具有呼吸和心跳,而没有其他活动的病人,这种病人的脑没有受到损伤的部分是( )A.大脑B.中脑C.脑干D.小脑3.下列属于复杂反射的是A.瞳孔受到强光照射变小B.精彩的哑剧表演引起观众哈哈大笑C.误食有害的东西引起呕吐D.吃巧克力引起唾液分泌4.在人体体表可看到手臂上的一条条“青筋”指的是哪种血管( )A.动脉B.静脉C.毛细血管D.以上都有可能5.人体内的体循环和肺循环汇合于A.肺部B.心脏C.肺动脉D.主动脉6.某同学牙龈经常出血,他平时应该注意常吃( )A.动物肝脏B.新鲜蔬菜C.谷物种皮D.海产品7.小明做完作业后听了会儿音乐,调节下心情,人体的听觉感受器位于( )A.半规管 B.前庭 C.耳蜗 D.鼓室8.下列人类活动不会对生物圈造成破坏的是① 围湖造田 ②排放污水 ③植树造林④ 焚烧垃圾 ⑤养花种草 ⑥喷药灭虫A.③⑤B.①②C.①②④⑥D.②④⑤⑥9.在汶川大地震中,林晓同学不幸受伤,失血过多,急需输血。血浓于水,情深于海。经化验,她的血型是 A 型。很多富有爱心的人主动要求为林晓献血。下面最适合输给林晓的血型是( )A.A 型B.B 型C.O 型D.AB 型10.下列营养物质中,能够为生命活动提供能量,多余的可贮存于皮下,具有保持体温和防止机械损伤作用的是( )A.蛋白质B.糖类C.脂肪D.维生素11.如下图是某人在一次平静呼吸过程中肺内气压变化曲线,下列叙述中不正确的是( )A.在 AB 段表示吸气过程,肋间外肌收缩B.在 BC 段表示呼气过程,胸腔容积缩小C.在 AB 段,外界大气压小于肺内气压D.在 B 点、C 点,外界大气压等于肺内气压12.下列关于青蛙等两栖动物的叙述,正确的是 ( )A.幼体生活在水中,成体生活在陆地上B.既可以生活在水中,又可以生活在陆地上C.幼体用鳃呼吸,成体用肺呼吸,...

1、当您付费下载文档后,您只拥有了使用权限,并不意味着购买了版权,文档只能用于自身使用,不得用于其他商业用途(如 [转卖]进行直接盈利或[编辑后售卖]进行间接盈利)。
2、本站所有内容均由合作方或网友上传,本站不对文档的完整性、权威性及其观点立场正确性做任何保证或承诺!文档内容仅供研究参考,付费前请自行鉴别。
3、如文档内容存在违规,或者侵犯商业秘密、侵犯著作权等,请点击“违规举报”。

碎片内容

2025年河北省保定市竞秀区乐凯中学七年级生物第二学期期末质量检测模拟试题含解析

您可能关注的文档

确认删除?