福建省宁德市高中同心顺联盟校2025-2026学年化学高一上期中监测模拟试题含解析

福建省宁德市高中同心顺联盟校2025-2026学年化学高一上期中监测模拟试题含解析_第1页
1/14
福建省宁德市高中同心顺联盟校2025-2026学年化学高一上期中监测模拟试题含解析_第2页
2/14
福建省宁德市高中同心顺联盟校2025-2026学年化学高一上期中监测模拟试题含解析_第3页
3/14
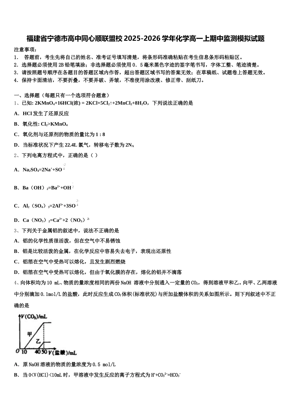
福建省宁德市高中同心顺联盟校 2025-2026 学年化学高一上期中监测模拟试题注意事项:1. 答题前,考生先将自己的姓名、准考证号填写清楚,将条形码准确粘贴在考生信息条形码粘贴区。2.选择题必须使用 2B 铅笔填涂;非选择题必须使用 0.5 毫米黑色字迹的签字笔书写,字体工整、笔迹清楚。3.请按照题号顺序在各题目的答题区域内作答,超出答题区域书写的答案无效;在草稿纸、试题卷上答题无效。4.保持卡面清洁,不要折叠,不要弄破、弄皱,不准使用涂改液、修正带、刮纸刀。一、选择题(每题只有一个选项符合题意)1、已知: 2KMnO4+16HCl(浓) = 2KCl+5Cl2↑+2MnCl2+8H2O,下列说法正确的是A.HCl 发生了还原反应B.氧化性: Cl2>KMnO4C.氧化剂与还原剂的物质的量比为 1 : 8D.当标准状况下产生 22.4L 氯气,转移电子数为 2NA2、下列电离方程式中,正确的是( )A.Na2SO4=2Na++SOB.Ba(OH)2=Ba2++OHC.Al2(SO4)3=2Al3++3SOD.Ca(NO3)2=Ca2++2(NO3)2-3、下列关于金属铝的叙述中,说法不正确的是A.铝的化学性质很活泼,但在空气中不易锈蚀B.铝是比较活泼的金属,在化学反应中容易失去电子,表现出还原性C.铝箔在空气中受热可以熔化,且发生剧烈燃烧D.铝箔在空气中受热可以熔化,但由于氧化膜的存在,熔化的铝并不滴落4、向体积均为 10 mL、物质的量浓度相同的两份 NaOH 溶液中分别通入一定量的 CO2,得到溶液甲和乙。向甲、乙两溶液中分别滴加 0.1mol/L 的盐酸,此时反应生成 CO2体积(标准状况)与所加盐酸体积的关系如图所示。则下列叙述中不正确的是A.原 NaOH 溶液的物质的量浓度为 0.5 mol/LB.当 0

1、当您付费下载文档后,您只拥有了使用权限,并不意味着购买了版权,文档只能用于自身使用,不得用于其他商业用途(如 [转卖]进行直接盈利或[编辑后售卖]进行间接盈利)。
2、本站所有内容均由合作方或网友上传,本站不对文档的完整性、权威性及其观点立场正确性做任何保证或承诺!文档内容仅供研究参考,付费前请自行鉴别。
3、如文档内容存在违规,或者侵犯商业秘密、侵犯著作权等,请点击“违规举报”。

碎片内容

福建省宁德市高中同心顺联盟校2025-2026学年化学高一上期中监测模拟试题含解析

您可能关注的文档

确认删除?