江苏省淮安市实验初级中学2025届语文七年级第二学期期中学业水平测试试题含解析

江苏省淮安市实验初级中学2025届语文七年级第二学期期中学业水平测试试题含解析_第1页
1/12
江苏省淮安市实验初级中学2025届语文七年级第二学期期中学业水平测试试题含解析_第2页
2/12
江苏省淮安市实验初级中学2025届语文七年级第二学期期中学业水平测试试题含解析_第3页
3/12
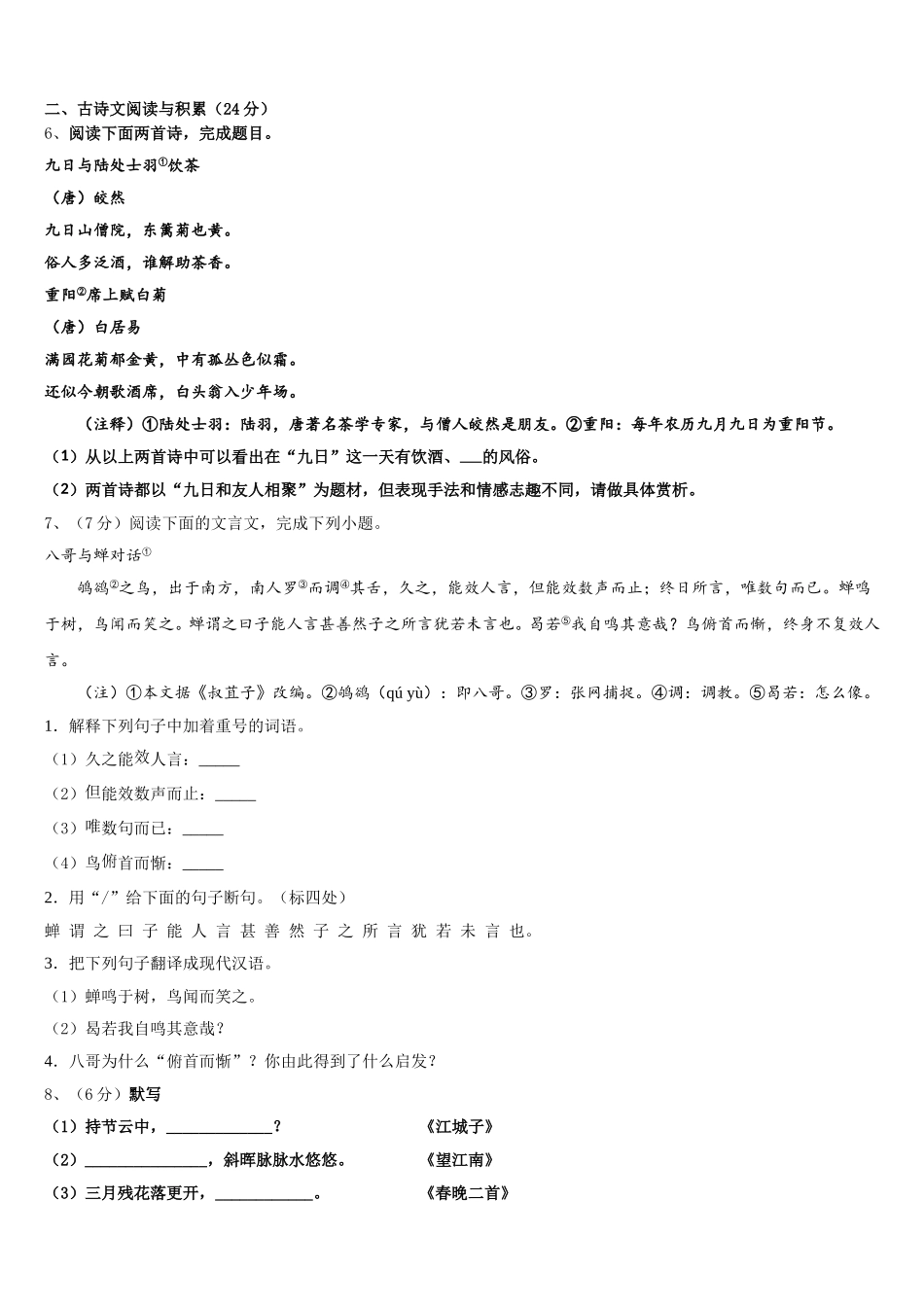
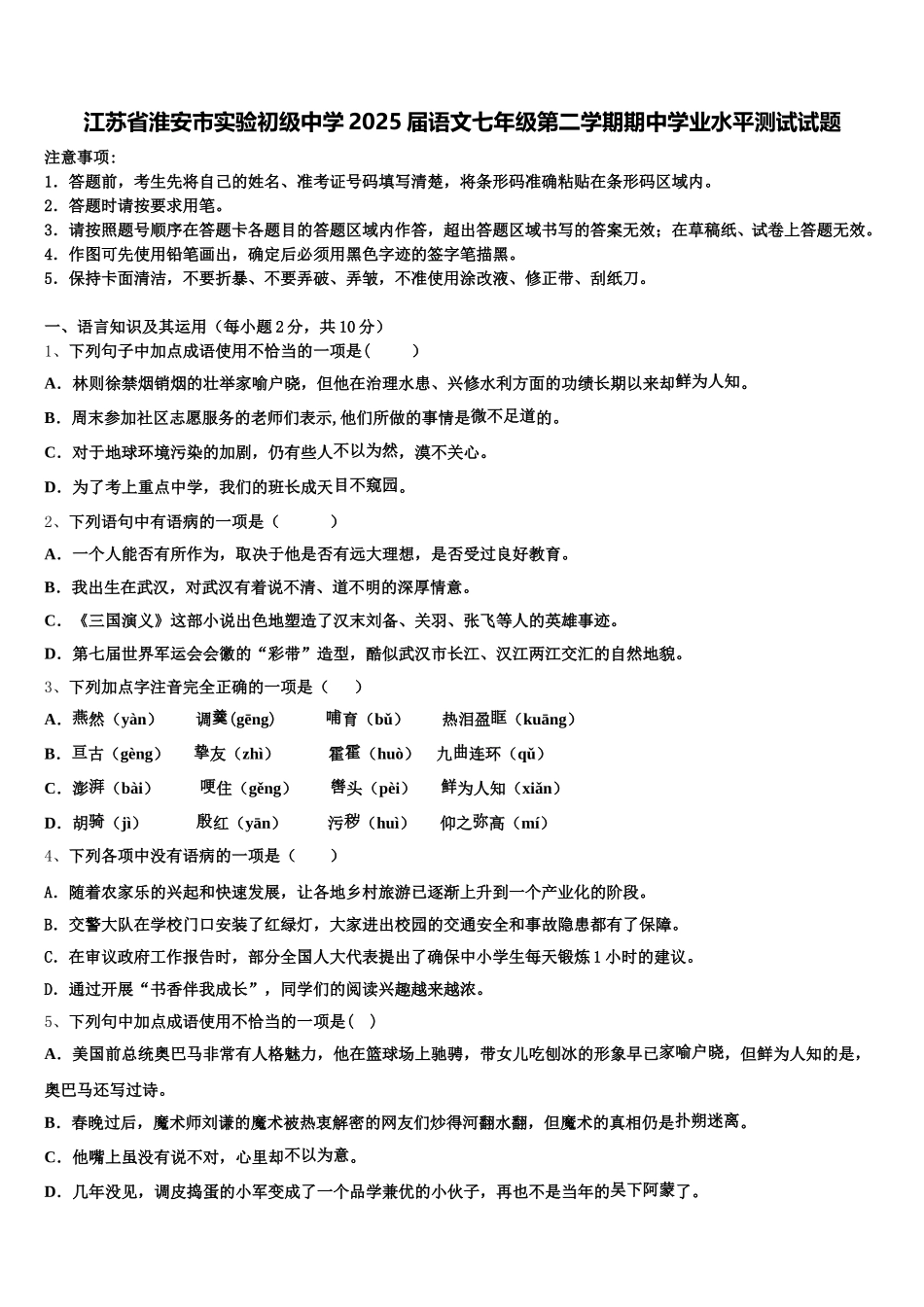
江苏省淮安市实验初级中学 2025 届语文七年级第二学期期中学业水平测试试题注意事项:1.答题前,考生先将自己的姓名、准考证号码填写清楚,将条形码准确粘贴在条形码区域内。2.答题时请按要求用笔。3.请按照题号顺序在答题卡各题目的答题区域内作答,超出答题区域书写的答案无效;在草稿纸、试卷上答题无效。4.作图可先使用铅笔画出,确定后必须用黑色字迹的签字笔描黑。5.保持卡面清洁,不要折暴、不要弄破、弄皱,不准使用涂改液、修正带、刮纸刀。一、语言知识及其运用(每小题 2 分,共 10 分)1、下列句子中加点成语使用不恰当的一项是( )A.林则徐禁烟销烟的壮举家喻户晓,但他在治理水患、兴修水利方面的功绩长期以来却鲜为人知。B.周末参加社区志愿服务的老师们表示,他们所做的事情是微不足道的。C.对于地球环境污染的加剧,仍有些人不以为然,漠不关心。D.为了考上重点中学,我们的班长成天目不窥园。2、下列语句中有语病的一项是( )A.一个人能否有所作为,取决于他是否有远大理想,是否受过良好教育。B.我出生在武汉,对武汉有着说不清、道不明的深厚情意。C.《三国演义》这部小说出色地塑造了汉末刘备、关羽、张飞等人的英雄事迹。D.第七届世界军运会会徽的“彩带”造型,酷似武汉市长江、汉江两江交汇的自然地貌。3、下列加点字注音完全正确的一项是( )A.燕然(yàn) 调羹(gēng) 哺育(bǔ) 热泪盈眶(kuāng)B.亘古(gèng) 挚友(zhì) 霍霍(huò) 九曲连环(qǔ)C.澎湃(bài) 哽住(gěng) 辔头(pèi) 鲜为人知(xiǎn)D.胡骑(jì) 殷红(yān) 污秽(huì) 仰之弥高(mí)4、下列各项中没有语病的一项是( )A.随着农家乐的兴起和快速发展,让各地乡村旅游已逐渐上升到一个产业化的阶段。B.交警大队在学校门口安装了红绿灯,大家进出校园的交通安全和事故隐患都有了保障。C.在审议政府工作报告时,部分全国人大代表提出了确保中小学生每天锻炼 1 小时的建议。D.通过开展“书香伴我成长”,同学们的阅读兴趣越来越浓。5、下列句中加点成语使用不恰当的一项是( )A.美国前总统奥巴马非常有人格魅力,他在篮球场上驰骋,带女儿吃刨冰的形象早已家喻户晓,但鲜为人知的是,奥巴马还写过诗。B.春晚过后,魔术师刘谦的魔术被热衷解密的网友们炒得河翻水翻,但魔术的真相仍是扑朔迷离。C.他嘴上虽没有说不对,心里却不以为意。D.几年没见,调皮捣蛋的小军变成了...

1、当您付费下载文档后,您只拥有了使用权限,并不意味着购买了版权,文档只能用于自身使用,不得用于其他商业用途(如 [转卖]进行直接盈利或[编辑后售卖]进行间接盈利)。
2、本站所有内容均由合作方或网友上传,本站不对文档的完整性、权威性及其观点立场正确性做任何保证或承诺!文档内容仅供研究参考,付费前请自行鉴别。
3、如文档内容存在违规,或者侵犯商业秘密、侵犯著作权等,请点击“违规举报”。

碎片内容

江苏省淮安市实验初级中学2025届语文七年级第二学期期中学业水平测试试题含解析

您可能关注的文档

确认删除?