2024-2025学年广东省云浮市云城区四下数学期末监测模拟试题含解析

2024-2025学年广东省云浮市云城区四下数学期末监测模拟试题含解析_第1页
1/13
2024-2025学年广东省云浮市云城区四下数学期末监测模拟试题含解析_第2页
2/13
2024-2025学年广东省云浮市云城区四下数学期末监测模拟试题含解析_第3页
3/13
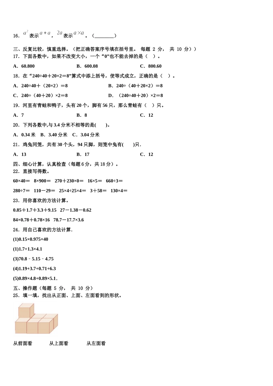
2024-2025 学年广东省云浮市云城区四下数学期末监测模拟试题一、用心思考,认真填写。(每题 2 分,共 22 分)1.明明在班里的位置可以用数对(8,5)表示,表示他在第(________)列第(_________)排,如果他正好坐在班级里最后一位,这个班有(____)名学生。2.用乘法分配律可以把 a(b+c)改写成(______)。3.从一张长 20 厘米,宽 16 厘米的长方形纸上剪一个最大的正方形,这个正方形的周长是________厘米,剩下的图形面积是________平方厘米。4.标出下面图形的名称。(______)三角形 (_______)形 (______)形 (______)三角形5.在括号里填上合适的数。40 厘米=(________)米 6 吨 78 千克=(________)吨0.5 升=(________)毫升 36 分=(________)时6.根据前面三道算式中的规律,直接写出最后一道算式的得数。 (______)7.折线统计图不仅能表示______,还能表示______.8.如图:马路一边有 25 根电线杆,每两根电线,杆中间有一个广告牌,一共有(______)个广告牌。9.在括号里填上“>”“<”或“=”。4 吨 50 公斤(______)4.5 吨 25×100-1(______)25×9910.0.49 的计数单位是(____________),再添上(__________)个这样的计数单位就是 1。11.746000000 改写成用“亿”作单位的数是________。(保留一位小数)二、仔细推敲,认真辨析(对的打“√ ” , 错的打“×” 。 每题 2 分, 共 10 分)。12.一个数,扩大 100 倍后就增大了 198,这个数是 1.(_______)13.按“四舍五入”法,近似数是 4.20 的最大的三位小数是 4.1. (_____)14.计算的简便方法可以是。(______)15.把一个整数改写成两位小数,只要在整数的后面添上 2 个“0”就可以了。(______)16.表示,表示。(________)三、反复比较,慎重选择。(把正确答案序号填在括号里。 每题 2 分, 共 10 分))17.下面各数中,如果不改变大小,一个“0”也不能去掉的是( )。A.60.800B.600.08C.800.6018.在“240÷40+20×2=8”算式中添上括号,使等式成立,正确的是( )。A.240÷40+(20×2)=8B.240÷(40+20×2)=8C.240÷(40+20)×2=8D.(240÷40+20)×2=819.河里有青蛙和鸭子,头有 20 个,脚有 56 只,那么青蛙有( )只。A.7B.8C.1220.下列各数中,与 3.4 分米不相等的是( )。A.0.34 米 B.3.40 分米 C.3.04 分米21.鸡兔...

1、当您付费下载文档后,您只拥有了使用权限,并不意味着购买了版权,文档只能用于自身使用,不得用于其他商业用途(如 [转卖]进行直接盈利或[编辑后售卖]进行间接盈利)。
2、本站所有内容均由合作方或网友上传,本站不对文档的完整性、权威性及其观点立场正确性做任何保证或承诺!文档内容仅供研究参考,付费前请自行鉴别。
3、如文档内容存在违规,或者侵犯商业秘密、侵犯著作权等,请点击“违规举报”。

碎片内容

2024-2025学年广东省云浮市云城区四下数学期末监测模拟试题含解析

您可能关注的文档

确认删除?