2024-2025学年宁夏青吴忠市铜峡高级中学高二下物理期中考试模拟试题含解析

2024-2025学年宁夏青吴忠市铜峡高级中学高二下物理期中考试模拟试题含解析_第1页
1/12
2024-2025学年宁夏青吴忠市铜峡高级中学高二下物理期中考试模拟试题含解析_第2页
2/12
2024-2025学年宁夏青吴忠市铜峡高级中学高二下物理期中考试模拟试题含解析_第3页
3/12
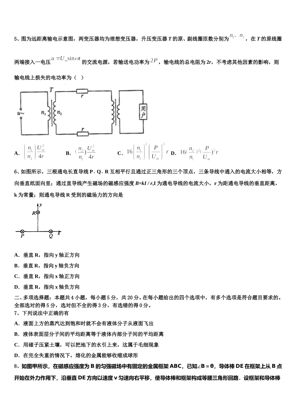
2024-2025 学年宁夏青吴忠市铜峡高级中学高二下物理期中考试模拟试题请考生注意:1.请用 2B 铅笔将选择题答案涂填在答题纸相应位置上,请用 0.5 毫米及以上黑色字迹的钢笔或签字笔将主观题的答案写在答题纸相应的答题区内。写在试题卷、草稿纸上均无效。2.答题前,认真阅读答题纸上的《注意事项》,按规定答题。一、单项选择题:本题共 6 小题,每小题 4 分,共 24 分。在每小题给出的四个选项中,只有一项是符合题目要求的。1、朝鲜“核危机”举世瞩目,其焦点问题就是朝鲜核电站采用的是轻水堆还是重水堆.因为重水堆核电站在发电的同时还可以产出供研制核武器的钚这种由铀衰变而产生.则下列判断中正确的是( )A.与具有相同的中子数B.与核内具有相同的质子数C. 经过 2 次 β 衰变产生D. 经过 1 次 α 衰变产生2、关于电磁场和电磁波,下列说法正确的是( )A.麦克斯韦首先预言并证明了电磁波的存在B.电磁波是纵波C.使用电磁波来传播信息时主要是应用无线电波波长大、衍射现象明显,可以绕过地面上的障碍物D.频率为的电磁波在真空中传播时,其波长为 400m3、理想变压器原线圈接在电压恒定的交流电源上,副线圈上接通电阻为 R 的电热器,此时变压器恰好在额定功率下工作,下列做法仍能保证变压器安全的是( )A.只减少副线圈的匝数B.只增加副线圈匝数C.只减少 R 的值D.只减少原线圈匝数4、下列有关波粒二象性的说法中正确的是A.爱因斯坦在研究黑体辐射时,提出了能量子的概念,成功解释了黑体辐射强度随波长分布的规律,解决了“紫外灾难”问题B.德布罗意最先提出了物质波,认为实物粒子也具有波动性C.康普顿效应表明光具有波动性,即光子不仅具有能量还具有动量D.如果能发生光电效应,只增大入射光强度,单位时间内逸出的光电子数目不变,但逸出的光电子最大初动能增加5、图为远距离输电示意图,两变压器均为理想变压器,升压变压器 T 的原、副线圈匝数分别为,在 T 的原线圈两端接入一电压的交流电源,若输送电功率为,输电线的总电阻为 2r,不考虑其他因素的影响,则输电线上损失的电功率为( )A.B.C.D.6、如图所示,三根通电长直导线 P、Q、R 互相平行且通过正三角形的三个顶点,三条导线中通入的电流大小相等,方向垂直纸面向里;通过直导线产生磁场的磁感应强度 B=kI / r,I 为通电导线的电流大小,r 为距通电导线的垂直距离,k 为常量;则通电导线 R 受到的磁场力的方...

1、当您付费下载文档后,您只拥有了使用权限,并不意味着购买了版权,文档只能用于自身使用,不得用于其他商业用途(如 [转卖]进行直接盈利或[编辑后售卖]进行间接盈利)。
2、本站所有内容均由合作方或网友上传,本站不对文档的完整性、权威性及其观点立场正确性做任何保证或承诺!文档内容仅供研究参考,付费前请自行鉴别。
3、如文档内容存在违规,或者侵犯商业秘密、侵犯著作权等,请点击“违规举报”。

碎片内容

2024-2025学年宁夏青吴忠市铜峡高级中学高二下物理期中考试模拟试题含解析

您可能关注的文档

确认删除?