2025年福建省漳州实验中学化学高一上期中综合测试试题含解析

2025年福建省漳州实验中学化学高一上期中综合测试试题含解析_第1页
1/17
2025年福建省漳州实验中学化学高一上期中综合测试试题含解析_第2页
2/17
2025年福建省漳州实验中学化学高一上期中综合测试试题含解析_第3页
3/17
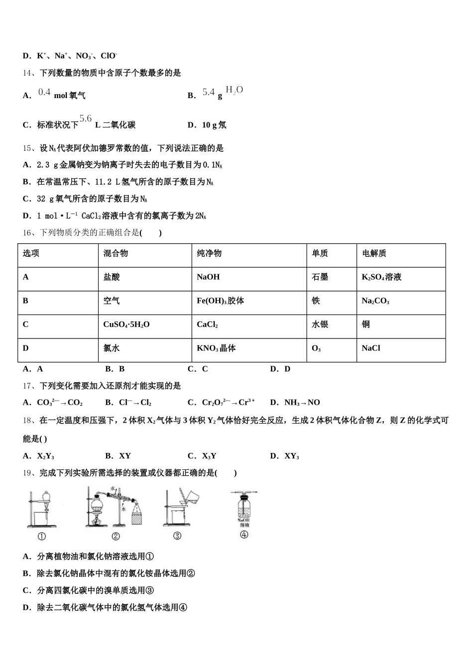
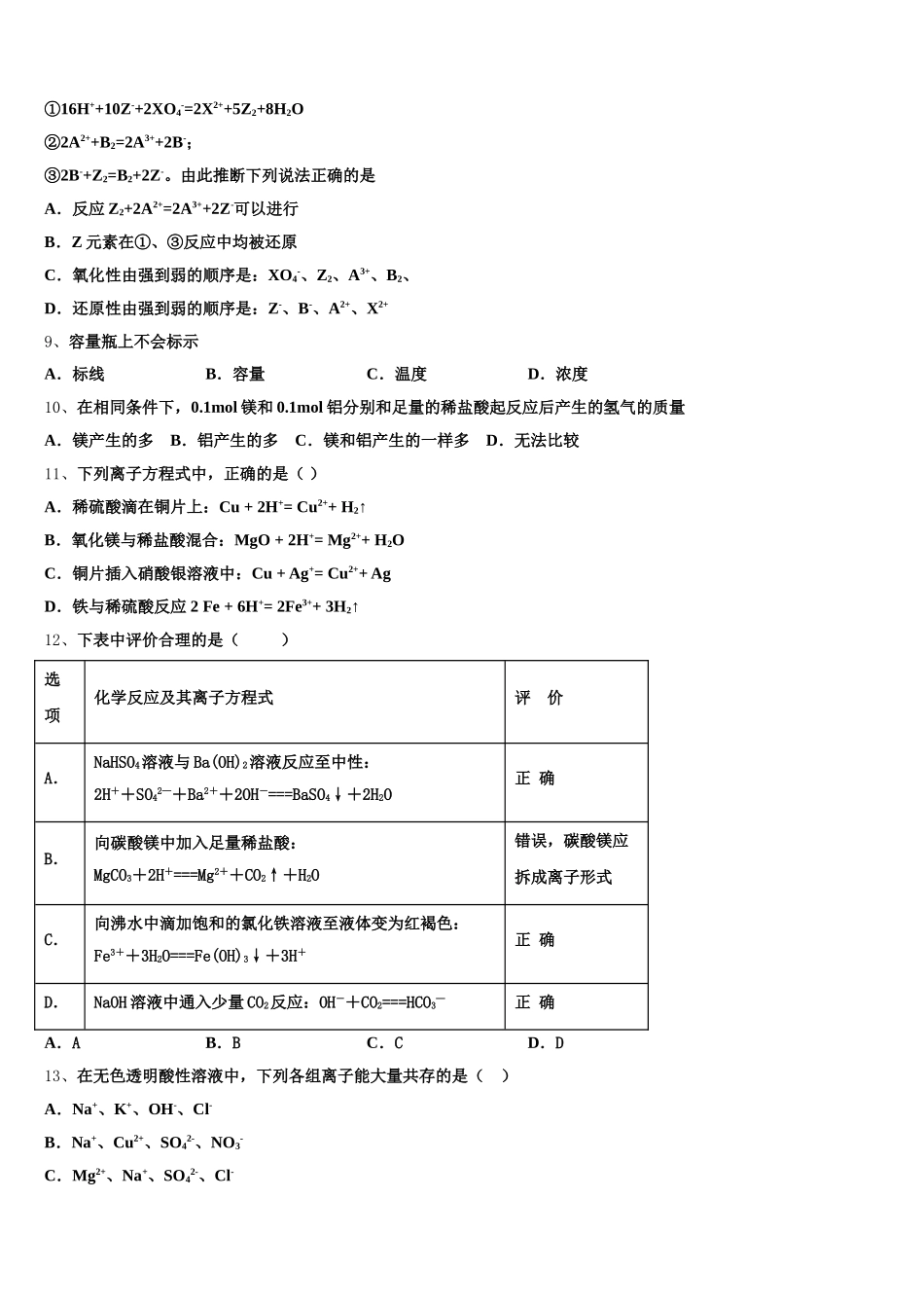
2025 年福建省漳州实验中学化学高一上期中综合测试试题注意事项:1.答题前,考生先将自己的姓名、准考证号码填写清楚,将条形码准确粘贴在条形码区域内。2.答题时请按要求用笔。3.请按照题号顺序在答题卡各题目的答题区域内作答,超出答题区域书写的答案无效;在草稿纸、试卷上答题无效。4.作图可先使用铅笔画出,确定后必须用黑色字迹的签字笔描黑。5.保持卡面清洁,不要折暴、不要弄破、弄皱,不准使用涂改液、修正带、刮纸刀。一、选择题(共包括 22 个小题。每小题均只有一个符合题意的选项)1、下列物质的电离方程式书写正确的是( )A.FeSO4=Fe3++SO42— B.Ca(OH)2=Ca2++2(OH)—C.H2SO4= 2H++ SO42— D.KClO3=K++Cl—+O2—2、欲配制 100mL1.0 mol/L Na2SO4溶液,正确的方法是( )① 将 14.2 g Na2SO4,溶于 100mL 水中② 将 32.2g Na2SO4•10H2O 溶于少量水中,再用水稀释至 100 mL③ 将 20 mL 5.0 mol/L Na2SO4溶液用水稀释至 100 mLA.①②B.②③C.①③D.①②③3、下列各组离子中,在无色透明的酸性溶液中能大量共存是A.Na+、K+、Fe2+、Cl﹣ B.K+、CO32﹣、Cl﹣、SO42-C.NO3﹣、Na+、HCO3﹣、Ca2+ D.Na+、NO3﹣、NH4+、SO42-4、下列仪器中常用于物质分离的是A.①③⑤ B.①②⑥ C.②③⑤ D.③④⑤5、某溶液中可能含有的 SO42-、CO32-、Cl-,为了检验其中是否含有 SO42-,除 BaCl2溶液外,还需要用的溶液是A.硫酸溶液B.盐酸溶液C.NaOH 溶液D.NaNO3溶液6、我国“四大发明”在人类发展史上起到了非常重要的作用,其中黑火药的爆炸反应:2KNO3+S+3CK2S+N2↑+3CO2↑。该反应中被氧化的元素是A.CB.NC.N 和 SD.N 和 C7、萃取碘水中的碘单质,可作萃取剂的是A.水B.四氯化碳C.酒精D.食醋8、已知常温下,在溶液中发生如下反应:①16H++10Z-+2XO4-=2X2++5Z2+8H2O②2A2++B2=2A3++2B-;③2B-+Z2=B2+2Z-。由此推断下列说法正确的是A.反应 Z2+2A2+=2A3++2Z-可以进行B.Z 元素在①、③反应中均被还原C.氧化性由强到弱的顺序是:XO4-、Z2、A3+、B2、D.还原性由强到弱的顺序是:Z-、B-、A2+、X2+9、容量瓶上不会标示A.标线B.容量C.温度D.浓度10、在相同条件下,0.1mol 镁和 0.1mol 铝分别和足量的稀盐酸起反应后产生的氢气的质量A.镁产生的多 B.铝产生的多 C.镁和铝产生的一样多 D.无法比较11、下列离子方程式中,正确的是( )A.稀硫酸滴在铜片上:Cu + 2...

1、当您付费下载文档后,您只拥有了使用权限,并不意味着购买了版权,文档只能用于自身使用,不得用于其他商业用途(如 [转卖]进行直接盈利或[编辑后售卖]进行间接盈利)。
2、本站所有内容均由合作方或网友上传,本站不对文档的完整性、权威性及其观点立场正确性做任何保证或承诺!文档内容仅供研究参考,付费前请自行鉴别。
3、如文档内容存在违规,或者侵犯商业秘密、侵犯著作权等,请点击“违规举报”。

碎片内容

2025年福建省漳州实验中学化学高一上期中综合测试试题含解析

您可能关注的文档

确认删除?