辽宁省葫芦岛市八中2025届高一生物第二学期期末经典模拟试题含解析

辽宁省葫芦岛市八中2025届高一生物第二学期期末经典模拟试题含解析_第1页
1/9
辽宁省葫芦岛市八中2025届高一生物第二学期期末经典模拟试题含解析_第2页
2/9
辽宁省葫芦岛市八中2025届高一生物第二学期期末经典模拟试题含解析_第3页
3/9
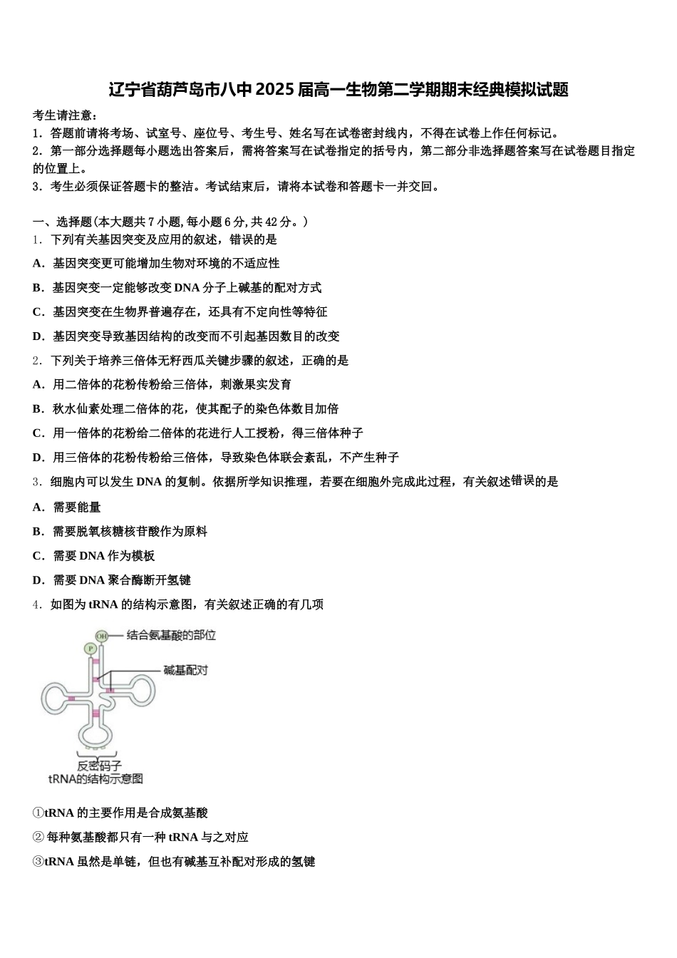
辽宁省葫芦岛市八中 2025 届高一生物第二学期期末经典模拟试题考生请注意:1.答题前请将考场、试室号、座位号、考生号、姓名写在试卷密封线内,不得在试卷上作任何标记。2.第一部分选择题每小题选出答案后,需将答案写在试卷指定的括号内,第二部分非选择题答案写在试卷题目指定的位置上。3.考生必须保证答题卡的整洁。考试结束后,请将本试卷和答题卡一并交回。一、选择题(本大题共 7 小题,每小题 6 分,共 42 分。)1.下列有关基因突变及应用的叙述,错误的是A.基因突变更可能增加生物对环境的不适应性B.基因突变一定能够改变 DNA 分子上碱基的配对方式C.基因突变在生物界普遍存在,还具有不定向性等特征D.基因突变导致基因结构的改变而不引起基因数目的改变2.下列关于培养三倍体无籽西瓜关键步骤的叙述,正确的是A.用二倍体的花粉传粉给三倍体,刺激果实发育B.秋水仙素处理二倍体的花,使其配子的染色体数目加倍C.用一倍体的花粉给二倍体的花进行人工授粉,得三倍体种子D.用三倍体的花粉传粉给三倍体,导致染色体联会紊乱,不产生种子3.细胞内可以发生 DNA 的复制。依据所学知识推理,若要在细胞外完成此过程,有关叙述错误的是A.需要能量B.需要脱氧核糖核苷酸作为原料C.需要 DNA 作为模板D.需要 DNA 聚合酶断开氢键4.如图为 tRNA 的结构示意图,有关叙述正确的有几项tRNA①的主要作用是合成氨基酸② 每种氨基酸都只有一种 tRNA 与之对应tRNA③虽然是单链,但也有碱基互补配对形成的氢键mRNA④上的密码子一个碱基发生替换,则识别该密码子的 tRNA 不一定改变,氨基酸也不一定改变⑤ 在原核细胞和完整的真核细胞内都有 tRNA⑥ 合成 tRNA 的结构是核糖体A.两项B.三项C.四项D.五项5.DNA 复制时,催化磷酸二酯键形成的酶是( )A.DNA 连接酶 B.DNA 酶 C.DNA 解旋酶 D.DNA 聚合酶6.某种植物果实重量由三对等位基因控制,这三对基因分别位于三对同源染色体上,对果实重量的增加效应相同且具叠加性。已知隐性纯合子和显性纯合子果实重量分别为 150g 和 270g。现将三对基因均杂合的两植株杂交,F1中重量为 170g 的果实所占比例为A.3/64B.6/64C.12/64D.15/647.某同学在用光学显微镜“观察洋葱根尖分生组织细胞的有丝分裂”实验中,可观察到的现象是( )A.绝大多数细胞中能观察到染色体B.不同细胞的染色体数目可能不相等C.某一细胞由后期逐渐过渡到末期,形成细胞板D.在...

1、当您付费下载文档后,您只拥有了使用权限,并不意味着购买了版权,文档只能用于自身使用,不得用于其他商业用途(如 [转卖]进行直接盈利或[编辑后售卖]进行间接盈利)。
2、本站所有内容均由合作方或网友上传,本站不对文档的完整性、权威性及其观点立场正确性做任何保证或承诺!文档内容仅供研究参考,付费前请自行鉴别。
3、如文档内容存在违规,或者侵犯商业秘密、侵犯著作权等,请点击“违规举报”。

碎片内容

辽宁省葫芦岛市八中2025届高一生物第二学期期末经典模拟试题含解析

您可能关注的文档

确认删除?