2025-2026学年山东省青岛第五十九中学初三第二学期阶段考试语文试题含解析

2025-2026学年山东省青岛第五十九中学初三第二学期阶段考试语文试题含解析_第1页
1/15
2025-2026学年山东省青岛第五十九中学初三第二学期阶段考试语文试题含解析_第2页
2/15
2025-2026学年山东省青岛第五十九中学初三第二学期阶段考试语文试题含解析_第3页
3/15
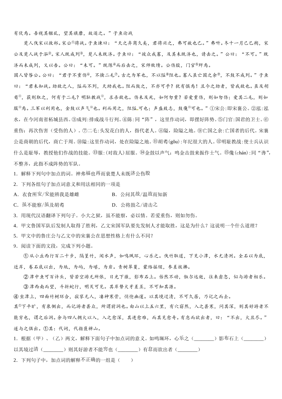
2025-2026 学年山东省青岛第五十九中学初三第二学期阶段考试语文试题注意事项:1.答卷前,考生务必将自己的姓名、准考证号、考场号和座位号填写在试题卷和答题卡上。用 2B 铅笔将试卷类型(B)填涂在答题卡相应位置上。将条形码粘贴在答题卡右上角"条形码粘贴处"。2.作答选择题时,选出每小题答案后,用 2B 铅笔把答题卡上对应题目选项的答案信息点涂黑;如需改动,用橡皮擦干净后,再选涂其他答案。答案不能答在试题卷上。3.非选择题必须用黑色字迹的钢笔或签字笔作答,答案必须写在答题卡各题目指定区域内相应位置上;如需改动,先划掉原来的答案,然后再写上新答案;不准使用铅笔和涂改液。不按以上要求作答无效。4.考生必须保证答题卡的整洁。考试结束后,请将本试卷和答题卡一并交回。一、积累1.下列加点的成语使用有错误的一项是 ( )A.从铁路梦、大桥梦、大学梦、机场梦,到触手可及的高铁梦,一个个美梦成为现实,引领泰州一次次跨越赶超……B.斗转星移,沧海桑田,竹在现代社会也发挥着重要的作用。C.中美双方代表经过几轮艰难谈判,一拍即合,签署了合作协议。D.巴黎圣母院大火,令人扼腕叹息,但世间好物的摧毁,绝不是头一遭。2.下列句子中加点成语运用不正确的一项是( )A.现在有些青年人对圣诞节、情人节、愚人节等“洋节”津津乐道,对中国许多传统节日则不甚了解。B.老师宣讲考试规则时,教室里鸦雀无声。C.我们相信,通过大家坚持不懈的努力,我们一定能转变发展方式,过上低碳生活。D.正因为他具有自命不凡的崇高理想,才在工作中取得了出色的成绩。3.下列情境中,语言运用得体、没有语病的一项是( )A.培训会上,主持人说:“刚才专家的发言抛砖引玉,给了我们很大的启发。”B.在阅览室,弘毅同学说:“老师,您可以帮我找《老人与海》这本书吗?谢谢!”C.公园里,舒然同学口渴了,对路人说:“喂,哪里有卖水的?”D.案件胜诉后,子达赞叹道:“梁律师反应机敏,真是见风使舵,让人佩服啊!”4.下列各句中,没有语病、句意明确的一项是( )A.“一带一路”这一合作倡议不仅迅速得到国际社会关注,并且业已形成大量的合作机会。B.通过观看央视播放的《记住乡愁》节目,使我对中国乡村及民俗文化有了更多的了解。C.本月首飞的 C919 大飞机是我国按照适航审定要求和主流市场标准自主研发的首款干线客机。D.能否切实减轻学生课业负担,让他们快乐成长,是我国中小教学工作的当务之急。5.补写出...

1、当您付费下载文档后,您只拥有了使用权限,并不意味着购买了版权,文档只能用于自身使用,不得用于其他商业用途(如 [转卖]进行直接盈利或[编辑后售卖]进行间接盈利)。
2、本站所有内容均由合作方或网友上传,本站不对文档的完整性、权威性及其观点立场正确性做任何保证或承诺!文档内容仅供研究参考,付费前请自行鉴别。
3、如文档内容存在违规,或者侵犯商业秘密、侵犯著作权等,请点击“违规举报”。

碎片内容

2025-2026学年山东省青岛第五十九中学初三第二学期阶段考试语文试题含解析

您可能关注的文档

确认删除?