河北南宫中学等四校2024-2025学年物理高一下期末质量跟踪监视模拟试题含解析

河北南宫中学等四校2024-2025学年物理高一下期末质量跟踪监视模拟试题含解析_第1页
1/13
河北南宫中学等四校2024-2025学年物理高一下期末质量跟踪监视模拟试题含解析_第2页
2/13
河北南宫中学等四校2024-2025学年物理高一下期末质量跟踪监视模拟试题含解析_第3页
3/13
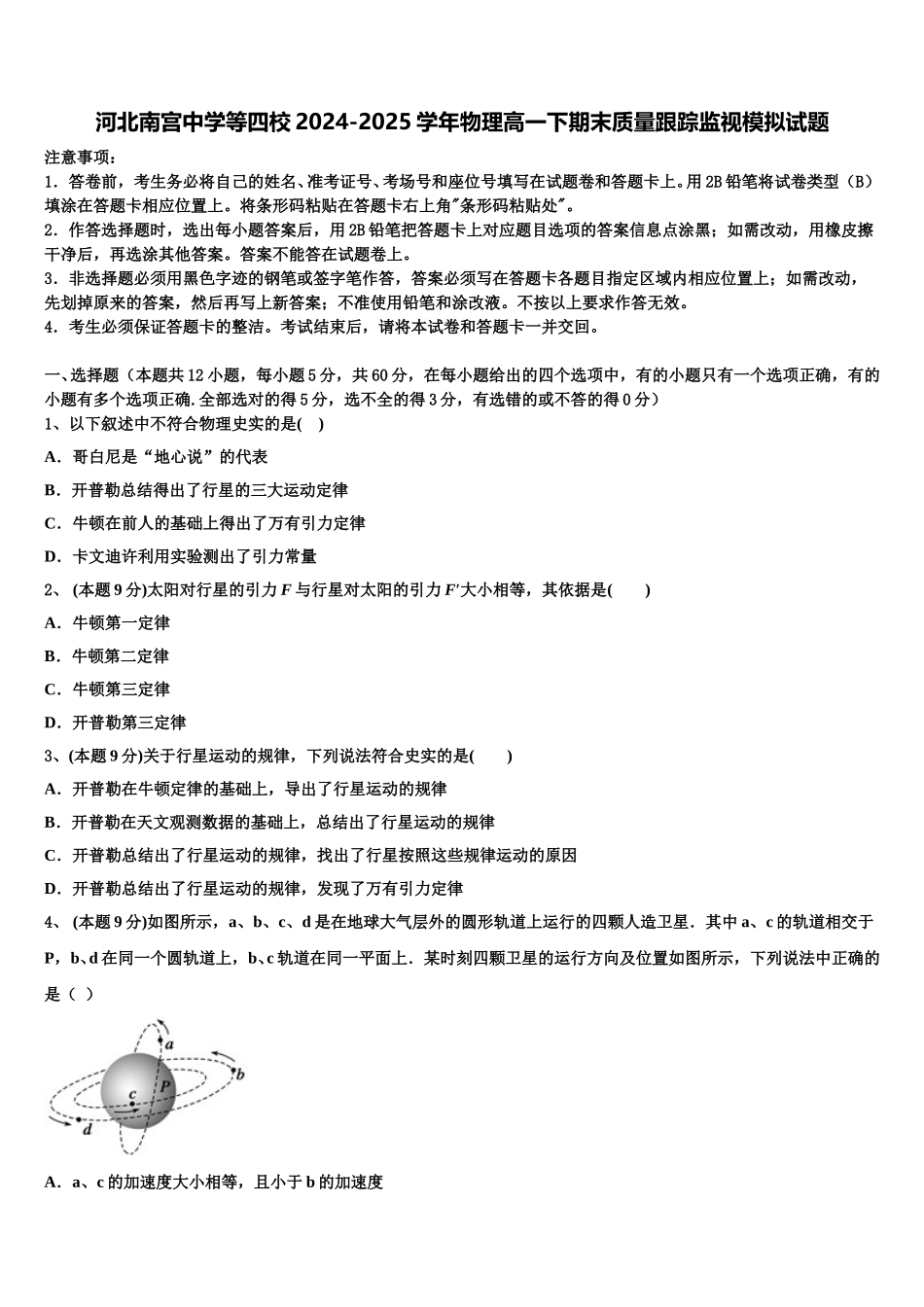
河北南宫中学等四校 2024-2025 学年物理高一下期末质量跟踪监视模拟试题注意事项:1.答卷前,考生务必将自己的姓名、准考证号、考场号和座位号填写在试题卷和答题卡上。用 2B 铅笔将试卷类型(B)填涂在答题卡相应位置上。将条形码粘贴在答题卡右上角"条形码粘贴处"。2.作答选择题时,选出每小题答案后,用 2B 铅笔把答题卡上对应题目选项的答案信息点涂黑;如需改动,用橡皮擦干净后,再选涂其他答案。答案不能答在试题卷上。3.非选择题必须用黑色字迹的钢笔或签字笔作答,答案必须写在答题卡各题目指定区域内相应位置上;如需改动,先划掉原来的答案,然后再写上新答案;不准使用铅笔和涂改液。不按以上要求作答无效。4.考生必须保证答题卡的整洁。考试结束后,请将本试卷和答题卡一并交回。一、选择题(本题共 12 小题,每小题 5 分,共 60 分,在每小题给出的四个选项中,有的小题只有一个选项正确,有的小题有多个选项正确.全部选对的得 5 分,选不全的得 3 分,有选错的或不答的得 0 分)1、以下叙述中不符合物理史实的是( )A.哥白尼是“地心说”的代表B.开普勒总结得出了行星的三大运动定律C.牛顿在前人的基础上得出了万有引力定律D.卡文迪许利用实验测出了引力常量2、 (本题 9 分)太阳对行星的引力 F 与行星对太阳的引力 F′大小相等,其依据是( )A.牛顿第一定律B.牛顿第二定律C.牛顿第三定律D.开普勒第三定律3、(本题 9 分)关于行星运动的规律,下列说法符合史实的是( )A.开普勒在牛顿定律的基础上,导出了行星运动的规律B.开普勒在天文观测数据的基础上,总结出了行星运动的规律C.开普勒总结出了行星运动的规律,找出了行星按照这些规律运动的原因D.开普勒总结出了行星运动的规律,发现了万有引力定律4、 (本题 9 分)如图所示,a、b、c、d 是在地球大气层外的圆形轨道上运行的四颗人造卫星.其中 a、c 的轨道相交于P,b、d 在同一个圆轨道上,b、c 轨道在同一平面上.某时刻四颗卫星的运行方向及位置如图所示,下列说法中正确的是( )A.a、c 的加速度大小相等,且小于 b 的加速度B.a、c 的角速度大小相等,且大于 b 的角速度C.b、d 的线速度大小相等,且大于 a 的线速度D.a、c 存在在 P 点相撞的危险5、 (本题 9 分)在国际单位制中,万有引力常量的单位是( )A.N.m2/kg2B.kg2/N.m2C.N.kg2/m2D.m2/N.kg26、 (本题 9 分)如图所示,左端固定的轻质...

1、当您付费下载文档后,您只拥有了使用权限,并不意味着购买了版权,文档只能用于自身使用,不得用于其他商业用途(如 [转卖]进行直接盈利或[编辑后售卖]进行间接盈利)。
2、本站所有内容均由合作方或网友上传,本站不对文档的完整性、权威性及其观点立场正确性做任何保证或承诺!文档内容仅供研究参考,付费前请自行鉴别。
3、如文档内容存在违规,或者侵犯商业秘密、侵犯著作权等,请点击“违规举报”。

碎片内容

河北南宫中学等四校2024-2025学年物理高一下期末质量跟踪监视模拟试题含解析

您可能关注的文档

确认删除?