上海市金山区市级名校2025年化学高一第一学期期中质量检测模拟试题含解析

上海市金山区市级名校2025年化学高一第一学期期中质量检测模拟试题含解析_第1页
1/12
上海市金山区市级名校2025年化学高一第一学期期中质量检测模拟试题含解析_第2页
2/12
上海市金山区市级名校2025年化学高一第一学期期中质量检测模拟试题含解析_第3页
3/12
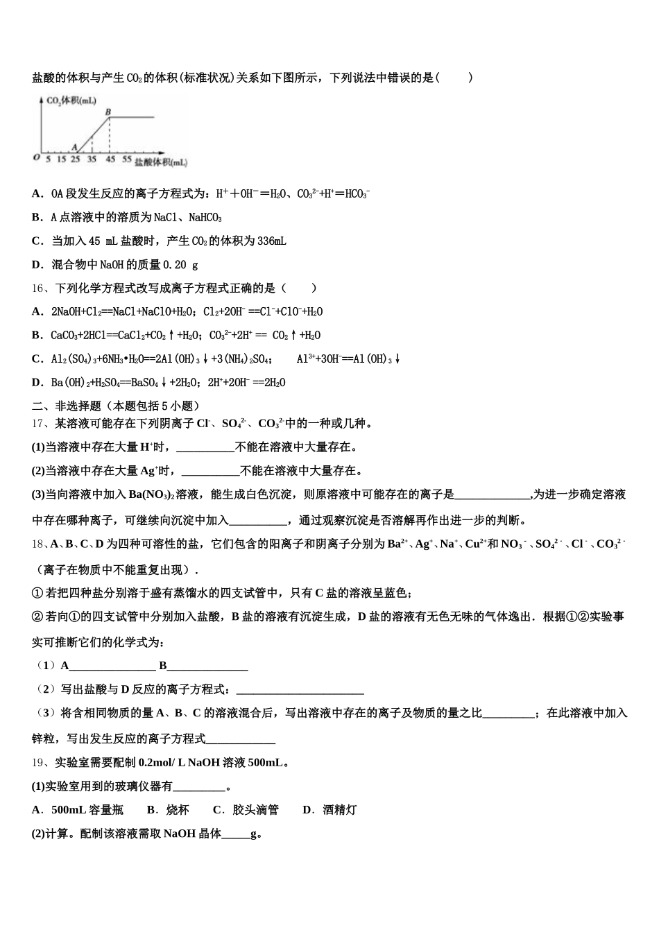
上海市金山区市级名校 2025 年化学高一第一学期期中质量检测模拟试题注意事项1.考生要认真填写考场号和座位序号。2.试题所有答案必须填涂或书写在答题卡上,在试卷上作答无效。第一部分必须用 2B 铅笔作答;第二部分必须用黑色字迹的签字笔作答。3.考试结束后,考生须将试卷和答题卡放在桌面上,待监考员收回。一、选择题(每题只有一个选项符合题意)1、下列反应的离子方程式书写正确的是( )A.氧化铜与稀硝酸反应:CuO+2H+=Cu2++H2OB.稀 H2SO4与铁粉反应:2Fe+6H+=2Fe3++3H2↑C.盐酸滴在石灰石上:2H++CO32-=H2O+CO2↑D.氢氧化铁与盐酸反应:H++OH-=H2O2、下列变化,需加入还原剂才能实现的是A.NH4+→NH3B.Cl2→Cl-C.SO2→SO3D.C→CO23、我国明代《本草纲目》中收载药物 1 892 种,其中“烧酒”条目下写道:“自元时始创其法,用浓酒和糟入甑,蒸令气上…其清如水,味极浓烈,盖酒露也。”这里所用的“法”是指( )A.萃取B.过滤C.蒸馏D.蒸发4、下列物质中,不能用氯气与单质直接化合制取的是( )A.AlCl3B.FeCl2C.HClD.CuCl25、日常生活中的许多现象与化学反应有关,下列现象与氧化还原反应无关的是( )A.铜铸塑像上出现铜绿[Cu2(OH)2CO3]B.铁制菜刀生锈C.大理石雕像被酸雨腐蚀毁坏D.铝锅表面生成致密的氧化膜6、某固体 A 在一定条件下可完全分解,生成 B、C、D 三种气体的混合物。反应方程式如下:2A=B↑+2C↑+3D↑,此时测得混合气体的相对平均分子质量为 30,则固体 A 的相对原子质量为A.180g/mol B.90g/mol C.90 D.1807、在不用指示剂的情况下,欲将氯化钙溶液中的盐酸除去,最好选用下列物质中的A.碳酸钙粉末B.生石灰粉末C.石灰水D.熟石灰粉末8、工业生产中物质制备时,通过下列反应原理一步完成获得产物、符合“绿色化学”原则的反应是A.加成反应 B.分解反应 C.取代反应 D.置换反应9、某校化学兴趣小组在实验中发现一瓶溶液,标签上标有“CaCl20.1mol·L-1”的字样,下面是该小组成员对溶液的叙述,正确的是( )A.配制 1L 溶液,可将 0.1mol 的 CaCl2溶于 1L 水B.取少量该溶液加水至溶液体积为原来的二倍,所得溶液 c(Cl−)=0.1mol·L-1C.Ca2+和 Cl-的浓度都是 1mol·L-1D.取该溶液的一半,则所取溶液 c(CaCl2)=0.05mol·L-110、除去下列各组物质中的杂质(括号内为杂质),所选用的试剂(足量)及操作方法均正确的是( )选项物质选用试剂操作方法ACO...

1、当您付费下载文档后,您只拥有了使用权限,并不意味着购买了版权,文档只能用于自身使用,不得用于其他商业用途(如 [转卖]进行直接盈利或[编辑后售卖]进行间接盈利)。
2、本站所有内容均由合作方或网友上传,本站不对文档的完整性、权威性及其观点立场正确性做任何保证或承诺!文档内容仅供研究参考,付费前请自行鉴别。
3、如文档内容存在违规,或者侵犯商业秘密、侵犯著作权等,请点击“违规举报”。

碎片内容

上海市金山区市级名校2025年化学高一第一学期期中质量检测模拟试题含解析

您可能关注的文档

确认删除?