河北省正定县第三中学2024-2025学年物理高二第二学期期中综合测试试题含解析

河北省正定县第三中学2024-2025学年物理高二第二学期期中综合测试试题含解析_第1页
1/11
河北省正定县第三中学2024-2025学年物理高二第二学期期中综合测试试题含解析_第2页
2/11
河北省正定县第三中学2024-2025学年物理高二第二学期期中综合测试试题含解析_第3页
3/11
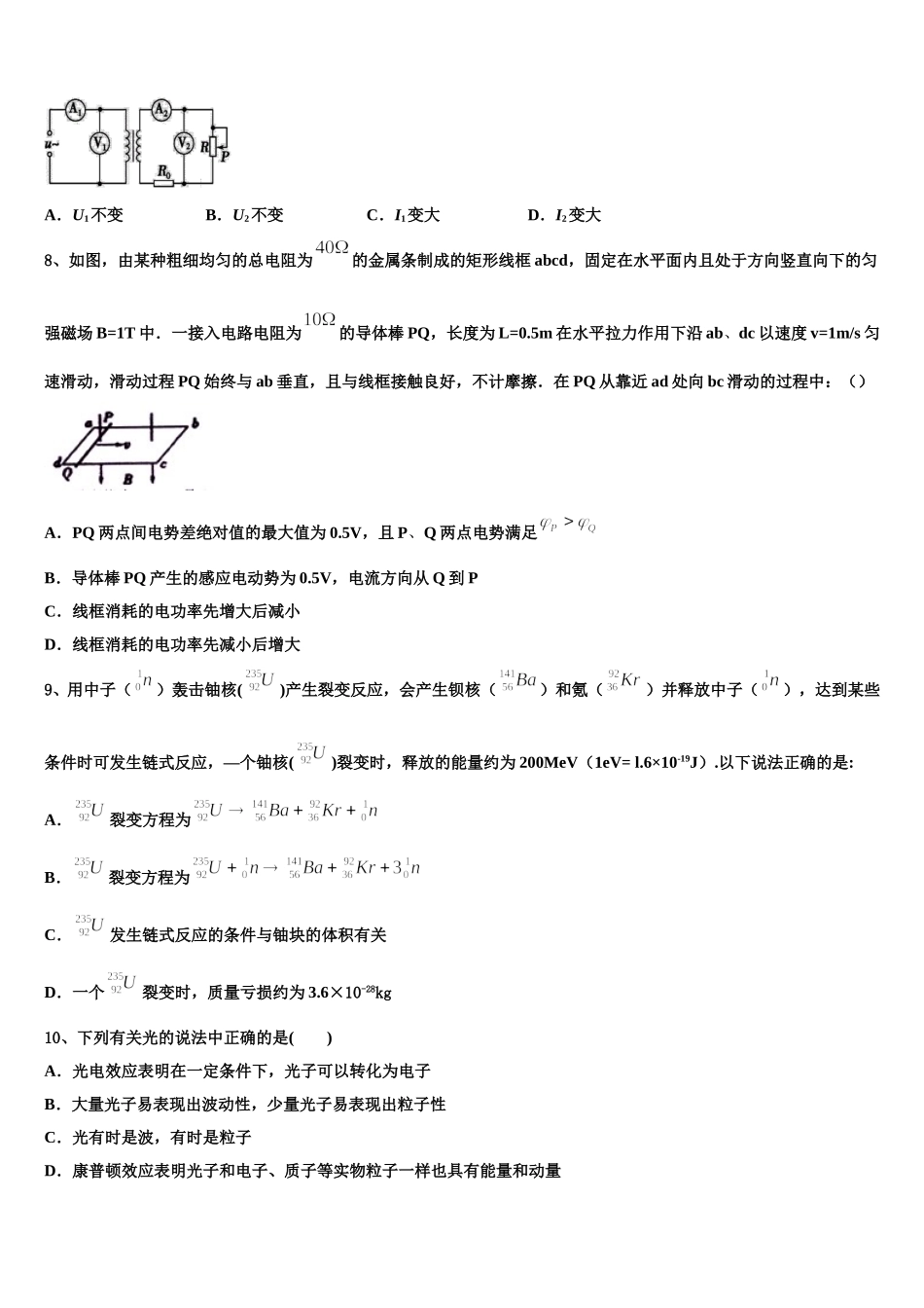
河北省正定县第三中学 2024-2025 学年物理高二第二学期期中综合测试试题考生须知:1.全卷分选择题和非选择题两部分,全部在答题纸上作答。选择题必须用 2B 铅笔填涂;非选择题的答案必须用黑色字迹的钢笔或答字笔写在“答题纸”相应位置上。2.请用黑色字迹的钢笔或答字笔在“答题纸”上先填写姓名和准考证号。3.保持卡面清洁,不要折叠,不要弄破、弄皱,在草稿纸、试题卷上答题无效。一、单项选择题:本题共 6 小题,每小题 4 分,共 24 分。在每小题给出的四个选项中,只有一项是符合题目要求的。1、如图所示,铁芯右边绕有一个线圈,线圈两端与滑动变阻器、电池组连成回路.左边的铁芯上套有一个环面积为0.02m2、电阻为 0.1Ω 的金属环.铁芯的横截面积为 0.01m2,且假设磁场全部集中在铁芯中,金属环与铁芯截面垂直.调节滑动变阻器的滑动头,使铁芯中的磁感应强度每秒均匀增加 0.2T,则从上向下看( )A.金属环中感应电流方向是逆时针方向,感应电动势大小为 4.0×10-3VB.金属环中感应电流方向是顺时针方向,感应电动势大小为 4.0×10-3VC.金属环中感应电流方向是逆时针方向,感应电动势大小为 2.0×10-3VD.金属环中感应电流方向是顺时针方向,感应电动势大小为 2.0×10-3V2、一粒钢珠从静止状态开始自由下落,然后陷入泥潭中.若把它在空中自由下落的过程称为Ⅰ,进入泥潭直到停止的过程称为Ⅱ,忽略空气阻力,则( )A.过程Ⅰ中钢珠动量的改变量小于重力的冲量B.过程Ⅱ中钢珠所受阻力的冲量大小等于过程Ⅰ中重力冲量的大小C.过程Ⅱ中阻力的冲量大小等于过程Ⅰ与过程Ⅱ重力冲量的大小D.过程Ⅱ中钢珠的动量改变量等于阻力的冲量3、下列说法中正确的是( )A.波源与观察者互相远离时,接收到的波的频率会增大B.受迫振动的频率与物体的固有频率有关C.用惠更斯原理可以解释波的传播方向D.波长越长的波,沿直线传播的特性越明显4、关于物体中的分子,下列说法中正确的是 ()A.质量相同的物体含有相同的分子数B.体积相同的物体含有相同的分子数C.物质的量相同的物体含有相同的分子数D.在标准状况下,体积相同的不同气体含有不同的分子数5、压敏电阻的阻值随所受压力的增大而减小。某实验小组在升降机水平地板上利用压敏电阻设计了判断升降机运动状态的装置。其工作原理如图甲所示,将压敏电阻、定值电阻 R、电流显示器、电源 E 连成电路,在压敏电阻上放置一个绝缘重物。0-t 时间内升降机停在某一楼...

1、当您付费下载文档后,您只拥有了使用权限,并不意味着购买了版权,文档只能用于自身使用,不得用于其他商业用途(如 [转卖]进行直接盈利或[编辑后售卖]进行间接盈利)。
2、本站所有内容均由合作方或网友上传,本站不对文档的完整性、权威性及其观点立场正确性做任何保证或承诺!文档内容仅供研究参考,付费前请自行鉴别。
3、如文档内容存在违规,或者侵犯商业秘密、侵犯著作权等,请点击“违规举报”。

碎片内容

河北省正定县第三中学2024-2025学年物理高二第二学期期中综合测试试题含解析

您可能关注的文档

确认删除?