2025-2026学年天津市蓟州区重点中学初三三模考试语文试题含解析

2025-2026学年天津市蓟州区重点中学初三三模考试语文试题含解析_第1页
1/16
2025-2026学年天津市蓟州区重点中学初三三模考试语文试题含解析_第2页
2/16
2025-2026学年天津市蓟州区重点中学初三三模考试语文试题含解析_第3页
3/16
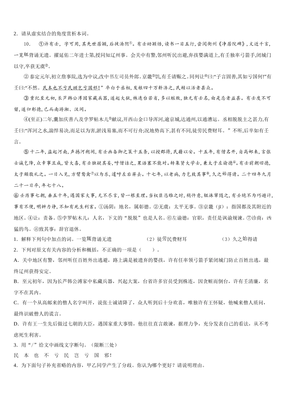
2025-2026 学年天津市蓟州区重点中学初三三模考试语文试题请考生注意:1.请用 2B 铅笔将选择题答案涂填在答题纸相应位置上,请用 0.5 毫米及以上黑色字迹的钢笔或签字笔将主观题的答案写在答题纸相应的答题区内。写在试题卷、草稿纸上均无效。2.答题前,认真阅读答题纸上的《注意事项》,按规定答题。一、积累与运用1.下列词语中加点的字,每对读音都不同的一项是( )A.夹缝/夹袄 匀称/称心如意 拾金不昧/拾级而上B.憔悴/荟萃 默契/锲而不舍 殚精竭虑/怒不可遏C.龟缩/龟裂 斗志/斗转星移 发愤图强/令人发指D.脊梁/贫瘠 胸襟/噤若寒蝉 勘测水位/堪当重任2.下面句子没有语病的一项是( )A.“黄背心”运动,是法国巴黎 50 年来最大的骚乱,首日参与民众逾 28 万以上。B.我们要多观察、善思考,认真解决并发现工作中存在每一个细小的问题。C.由于母亲对我的悉心培育,使我从小就养成了自信勇敢、积极乐观的性格。D.国羽一哥石宇奇小组赛三战全胜,昂首挺进 2018 年世界羽联总决赛男单四强。3.下列有关文学常识及课文内容的表述,有错误的一项是( )A.托物言志是散文常用手法,如茅盾的《白杨礼赞》借白杨树歌颂了中华民族奋发向上的精神,宗璞的《紫藤萝瀑布》在写花中抒发了积极的人生情怀,高尔基的《海燕》借对海燕战斗英姿的刻画,歌颂了俄国无产阶级革命先驱者坚强无畏的战斗精神。B.先秦诸子百家的作品启示深远,如孟子的《天将降大任于是人也》启示人们要有忧患意识,《庄子·逍遥游》借鲲鹏的形象启示人们要积极进取、奋力拼搏。C.“序”“说”“书”都是古代的一种文体,如《送东阳马生序》是一篇赠序,《马说》是借千里马阐述人才被埋没的议论性文体,《与谢中书书》是陶弘景回复谢中书的一封信。D.许多小说中的人物形象给读者留下深刻的印象,如清代吴敬梓《范进中举》中的胡屠户,法国都德《最后一课》中的小弗朗士,俄国契诃夫《变色龙》中的奥楚蔑洛夫。4.下列没有语病的一项是( )A.春节上演的电影《流浪地球》,强烈地震撼着观众的心,纷纷为导演的前瞻意识点赞。B.甘棠镇一年一度的“火龙”盛会,点燃开江人民歌舞升平。C.自编自演的课本剧在发展个性、引导学生阅读名著等方面,都有一定的积极作用。D.2019 年 3 月 12 日,昆山“反杀”案被写入 2019 年最高人民检察院工作报告,并作为正当防卫典型案例公开发布。5.下列词语中加点字的读音,全都正确的一项是:A.污垢(hóu) ...

1、当您付费下载文档后,您只拥有了使用权限,并不意味着购买了版权,文档只能用于自身使用,不得用于其他商业用途(如 [转卖]进行直接盈利或[编辑后售卖]进行间接盈利)。
2、本站所有内容均由合作方或网友上传,本站不对文档的完整性、权威性及其观点立场正确性做任何保证或承诺!文档内容仅供研究参考,付费前请自行鉴别。
3、如文档内容存在违规,或者侵犯商业秘密、侵犯著作权等,请点击“违规举报”。

碎片内容

2025-2026学年天津市蓟州区重点中学初三三模考试语文试题含解析

您可能关注的文档

确认删除?