江苏省奔牛高级中学2024-2025学年生物高一第二学期期末预测试题含解析

江苏省奔牛高级中学2024-2025学年生物高一第二学期期末预测试题含解析_第1页
1/7
江苏省奔牛高级中学2024-2025学年生物高一第二学期期末预测试题含解析_第2页
2/7
江苏省奔牛高级中学2024-2025学年生物高一第二学期期末预测试题含解析_第3页
3/7
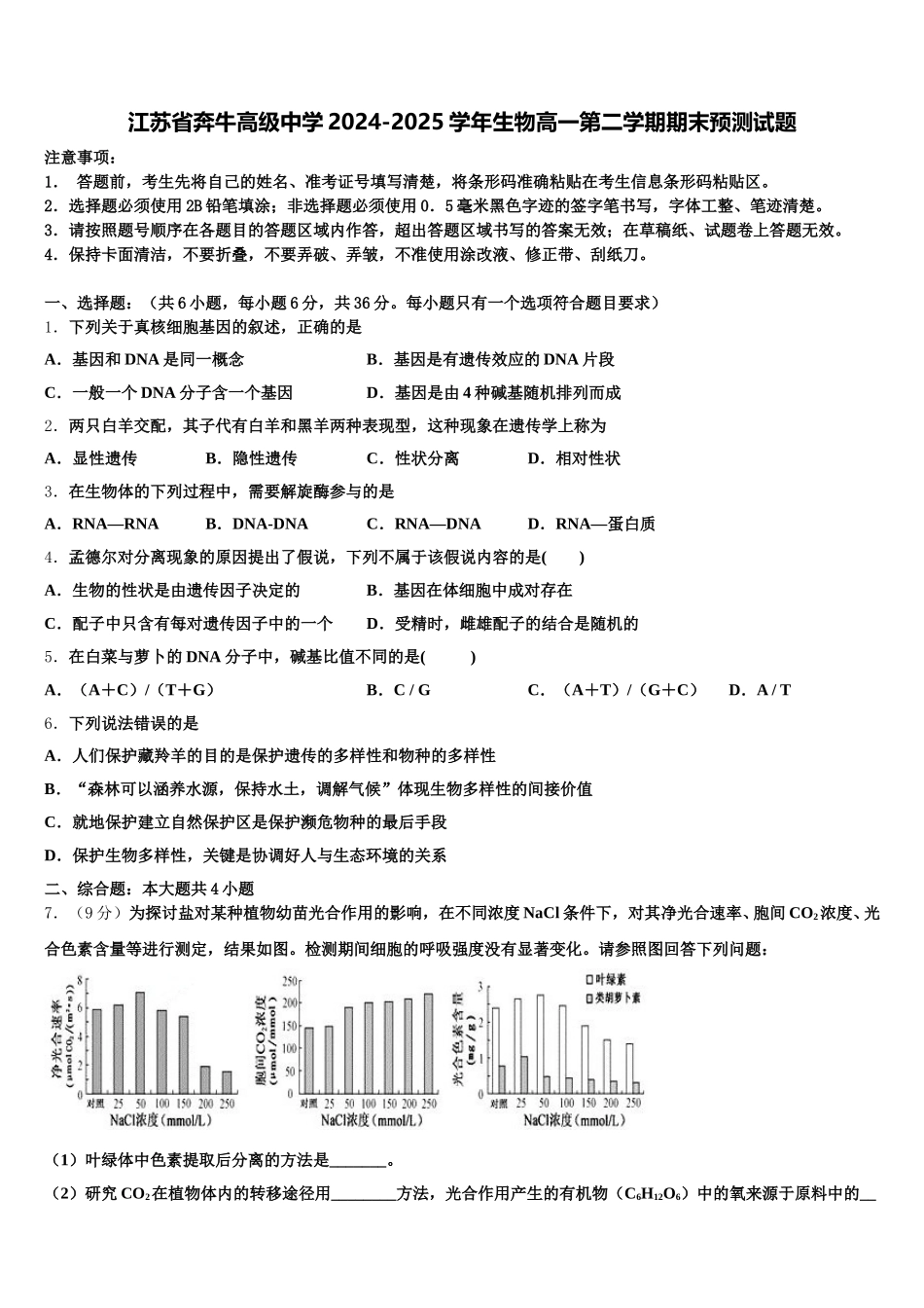
江苏省奔牛高级中学 2024-2025 学年生物高一第二学期期末预测试题注意事项:1. 答题前,考生先将自己的姓名、准考证号填写清楚,将条形码准确粘贴在考生信息条形码粘贴区。2.选择题必须使用 2B 铅笔填涂;非选择题必须使用 0.5 毫米黑色字迹的签字笔书写,字体工整、笔迹清楚。3.请按照题号顺序在各题目的答题区域内作答,超出答题区域书写的答案无效;在草稿纸、试题卷上答题无效。4.保持卡面清洁,不要折叠,不要弄破、弄皱,不准使用涂改液、修正带、刮纸刀。一、选择题:(共 6 小题,每小题 6 分,共 36 分。每小题只有一个选项符合题目要求)1.下列关于真核细胞基因的叙述,正确的是A.基因和 DNA 是同一概念B.基因是有遗传效应的 DNA 片段C.一般一个 DNA 分子含一个基因D.基因是由 4 种碱基随机排列而成2.两只白羊交配,其子代有白羊和黑羊两种表现型,这种现象在遗传学上称为A.显性遗传B.隐性遗传C.性状分离D.相对性状3.在生物体的下列过程中,需要解旋酶参与的是A.RNA—RNAB.DNA-DNAC.RNA—DNAD.RNA—蛋白质4.孟德尔对分离现象的原因提出了假说,下列不属于该假说内容的是( )A.生物的性状是由遗传因子决定的B.基因在体细胞中成对存在C.配子中只含有每对遗传因子中的一个D.受精时,雌雄配子的结合是随机的5.在白菜与萝卜的 DNA 分子中,碱基比值不同的是( )A.(A+C)/(T+G)B.C / GC.(A+T)/(G+C)D.A / T6.下列说法错误的是A.人们保护藏羚羊的目的是保护遗传的多样性和物种的多样性B.“森林可以涵养水源,保持水土,调解气候”体现生物多样性的间接价值C.就地保护建立自然保护区是保护濒危物种的最后手段D.保护生物多样性,关键是协调好人与生态环境的关系二、综合题:本大题共 4 小题7.(9 分)为探讨盐对某种植物幼苗光合作用的影响,在不同浓度 NaCl 条件下,对其净光合速率、胞间 CO2浓度、光合色素含量等进行测定,结果如图。检测期间细胞的呼吸强度没有显著变化。请参照图回答下列问题:(1)叶绿体中色素提取后分离的方法是_______。(2)研究 CO2在植物体内的转移途径用________方法,光合作用产生的有机物(C6H12O6)中的氧来源于原料中的_______,叶绿体中 ATP 的移动方向是_______。(3)当 NaCl 浓度在 200~250mmol/L 时净光合速率显著下降,自然条件下该植物在夏季晴朗的中午净光合速率也会出现下降的现象。前者主要是由于_______,...

1、当您付费下载文档后,您只拥有了使用权限,并不意味着购买了版权,文档只能用于自身使用,不得用于其他商业用途(如 [转卖]进行直接盈利或[编辑后售卖]进行间接盈利)。
2、本站所有内容均由合作方或网友上传,本站不对文档的完整性、权威性及其观点立场正确性做任何保证或承诺!文档内容仅供研究参考,付费前请自行鉴别。
3、如文档内容存在违规,或者侵犯商业秘密、侵犯著作权等,请点击“违规举报”。

碎片内容

江苏省奔牛高级中学2024-2025学年生物高一第二学期期末预测试题含解析

您可能关注的文档

确认删除?