2025届陕西省西安市第六十六中学高一下物理期末教学质量检测模拟试题含解析

2025届陕西省西安市第六十六中学高一下物理期末教学质量检测模拟试题含解析_第1页
1/14
2025届陕西省西安市第六十六中学高一下物理期末教学质量检测模拟试题含解析_第2页
2/14
2025届陕西省西安市第六十六中学高一下物理期末教学质量检测模拟试题含解析_第3页
3/14
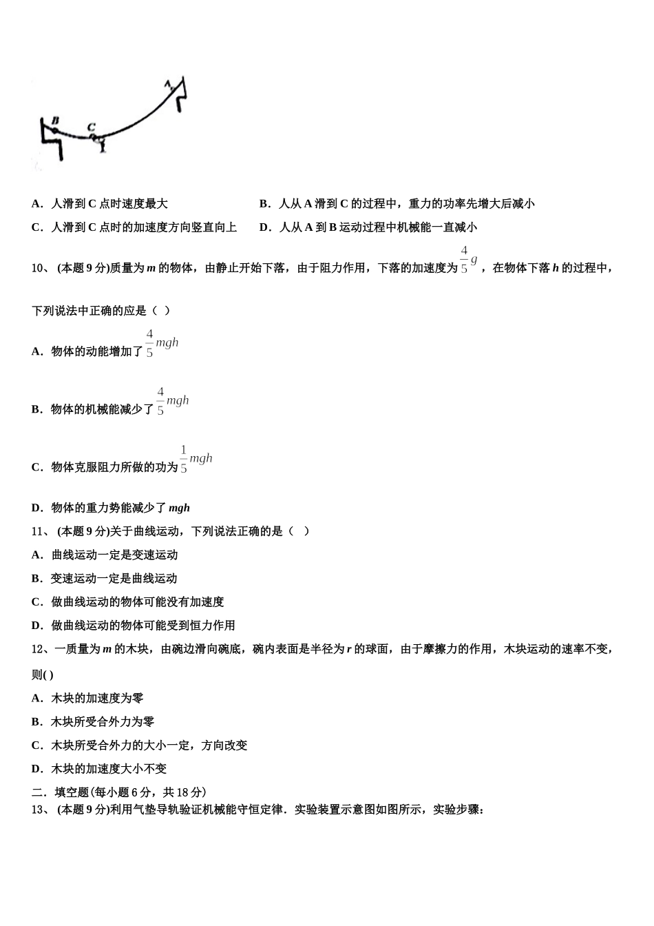
2025 届陕西省西安市第六十六中学高一下物理期末教学质量检测模拟试题注意事项1.考试结束后,请将本试卷和答题卡一并交回.2.答题前,请务必将自己的姓名、准考证号用 0.5 毫米黑色墨水的签字笔填写在试卷及答题卡的规定位置.3.请认真核对监考员在答题卡上所粘贴的条形码上的姓名、准考证号与本人是否相符.4.作答选择题,必须用 2B 铅笔将答题卡上对应选项的方框涂满、涂黑;如需改动,请用橡皮擦干净后,再选涂其他答案.作答非选择题,必须用 05 毫米黑色墨水的签字笔在答题卡上的指定位置作答,在其他位置作答一律无效.5.如需作图,须用 2B 铅笔绘、写清楚,线条、符号等须加黑、加粗.一、选择题(本题共 12 小题,每小题 5 分,共 60 分,在每小题给出的四个选项中,有的小题只有一个选项正确,有的小题有多个选项正确.全部选对的得 5 分,选不全的得 3 分,有选错的或不答的得 0 分)1、 (本题 9 分)如图所示,水平方向的匀强电场场强为 E,直角三角形 ABC 各边长度分别为 a、b、c,AC 边与电场方向平行,下列说法正确的是( ) A.A 点比 B 点电势高B.B、A 两点的电势差为 EcC.C、A 两点的电势差为 EbD.将正电荷从 B 点移到 C 点,电场力做正功2、 (本题 9 分)质量为的汽车在平直路面上以大小为的速度勾速行驶,急刹车后滑行的最大距离为 。若该汽车装上质量为的货物后在同样的平直路面上以大小为的速度勾速行驶,不计空气阻力,则其急刹车后滑行的最大距离为( )A.B.C.D.3、 (本题 9 分)下列运动项目中利用离心现象的是( )A.投篮球 B.扣杀排球 C.投掷链球 D.投掷飞镖4、 (本题 9 分)如图甲所示,静止在水平地面上的物块 A,受到水平拉力的作用,F 与时间 t 的关系如图乙所示.设物块与地面间的最大静摩擦力的大小等于滑动摩擦力,则下列说法正确的是( )A.时间内物块受到的摩擦力保持不变B.时间内物块受到的摩擦力保持不变C.时刻拉力 F 的功率一定最大D.时刻拉力 F 的功率一定最大5、已知某星球的质量为 M,星球的半径为 R,引力常量为 G,它的一颗卫星绕该星球做匀速圆周运动离星球表面的高度也为 R,则卫星在圆轨道上运行的速率为( )A.B.C.D.6、 (本题 9 分)如图所示,乘坐游乐园的翻滚过山车时,质量为 m 的人随车在竖直平面内旋转,下列说法 正确的是 A.车在最高点时人处于倒坐状态,全靠保险带拉住,没有保险带,...

1、当您付费下载文档后,您只拥有了使用权限,并不意味着购买了版权,文档只能用于自身使用,不得用于其他商业用途(如 [转卖]进行直接盈利或[编辑后售卖]进行间接盈利)。
2、本站所有内容均由合作方或网友上传,本站不对文档的完整性、权威性及其观点立场正确性做任何保证或承诺!文档内容仅供研究参考,付费前请自行鉴别。
3、如文档内容存在违规,或者侵犯商业秘密、侵犯著作权等,请点击“违规举报”。

碎片内容

2025届陕西省西安市第六十六中学高一下物理期末教学质量检测模拟试题含解析

您可能关注的文档

确认删除?