云南省师大实验中学2025年生物高一下期末调研模拟试题含解析

云南省师大实验中学2025年生物高一下期末调研模拟试题含解析_第1页
1/10
云南省师大实验中学2025年生物高一下期末调研模拟试题含解析_第2页
2/10
云南省师大实验中学2025年生物高一下期末调研模拟试题含解析_第3页
3/10
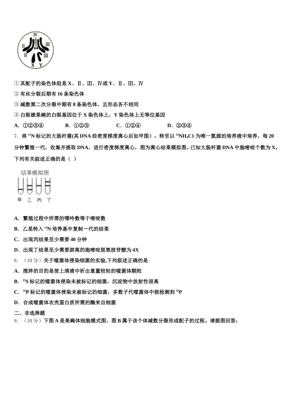
云南省师大实验中学 2025 年生物高一下期末调研模拟试题请考生注意:1.请用 2B 铅笔将选择题答案涂填在答题纸相应位置上,请用 0.5 毫米及以上黑色字迹的钢笔或签字笔将主观题的答案写在答题纸相应的答题区内。写在试题卷、草稿纸上均无效。2.答题前,认真阅读答题纸上的《注意事项》,按规定答题。一、选择题(本大题共 7 小题,每小题 6 分,共 42 分。)1.某生物的三对等位基因(Aa、Bb、Cc)分别位于三对同染色体上,且基因 A、b、C 分别控制①②③三种酶的合成,在三种酶的催化下可使一种无色物质经一系列转化变为黑色素。假设该生物体内黑色素的合成必须由无色物质转化而成,如图所示:现有基因型为 AaBbCc 的两个亲本杂交,出现黑色子代的概率为( )A.1/64 B.8/64C.9/64 D.27/642.一个含有 Aa、Bb、Cc、Dd 四对同源染色体的精原细胞,减数分裂形成 4 个精子,这四个精子的染色体组成可能是 ( )A.BbCD Bbcd AaCD AacD B.ABcD abCd ABcD abCdC.AbcD ABCD aBCD ABCd D.ABCD abcD Abcd AbcD3.促进茎秆伸长 的激素 ( )A.细胞分裂素B.乙烯C.赤霉素D.脱落酸4.基因型为 AAbbCC 与 aaBBcc 的小麦进行杂交,这三对等位基因分别位于三对同源染色体上,F1杂种形成的配子种类数和 F2的基因型种类数分别是 ( )A.4 和 9B.4 和 27C.8 和 27D.32 和 815.下列有关基因重组的说法,正确的是A.基因重组是生物变异的根本来源B.基因重组能够产生新的基因C.基因重组可以发生在无性生殖的过程中D.控制不同性状的基因才能发生基因重组6.如图为雄果蝇染色体图。据图得到的下列结论正确的是( )① 其配子的染色体组是 X、Ⅱ、Ⅲ、Ⅳ或 Y、Ⅱ、Ⅲ、Ⅳ② 有丝分裂后期有 16 条染色体③ 减数第二次分裂中期有 8 条染色体,且形态各不相同④ 白眼雄果蝇的白眼基因位于 X 染色体上,Y 染色体上无等位基因A.①②③④B.①②③C.①②④D.②③④7.将 15N 标记的大肠杆菌(其 DNA 经密度梯度离心后如甲图),转至以 14NH4C1 为唯一氮源的培养液中培养,每 20分钟繁殖一代,收集并提取 DNA,进行密度梯度离心,图为离心结果模拟图。已知大肠杆菌 DNA 中胞嘧啶个数为 X。下列有关叙述正确的是( )A.繁殖过程中所需的嘌呤数等于嘧啶数B.乙是转入 14N 培养基中复制一代的结果C.出现丙结果至少需要 40 分钟D.出现丁结果至少需要游离的胞嘧啶脱氧核苷酸为...

1、当您付费下载文档后,您只拥有了使用权限,并不意味着购买了版权,文档只能用于自身使用,不得用于其他商业用途(如 [转卖]进行直接盈利或[编辑后售卖]进行间接盈利)。
2、本站所有内容均由合作方或网友上传,本站不对文档的完整性、权威性及其观点立场正确性做任何保证或承诺!文档内容仅供研究参考,付费前请自行鉴别。
3、如文档内容存在违规,或者侵犯商业秘密、侵犯著作权等,请点击“违规举报”。

碎片内容

云南省师大实验中学2025年生物高一下期末调研模拟试题含解析

您可能关注的文档

确认删除?