2026届湖北省襄阳东风中学化学高一上期中质量跟踪监视试题含解析

2026届湖北省襄阳东风中学化学高一上期中质量跟踪监视试题含解析_第1页
1/19
2026届湖北省襄阳东风中学化学高一上期中质量跟踪监视试题含解析_第2页
2/19
2026届湖北省襄阳东风中学化学高一上期中质量跟踪监视试题含解析_第3页
3/19
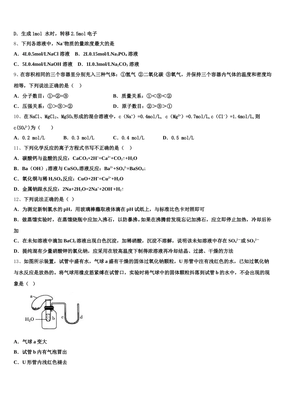
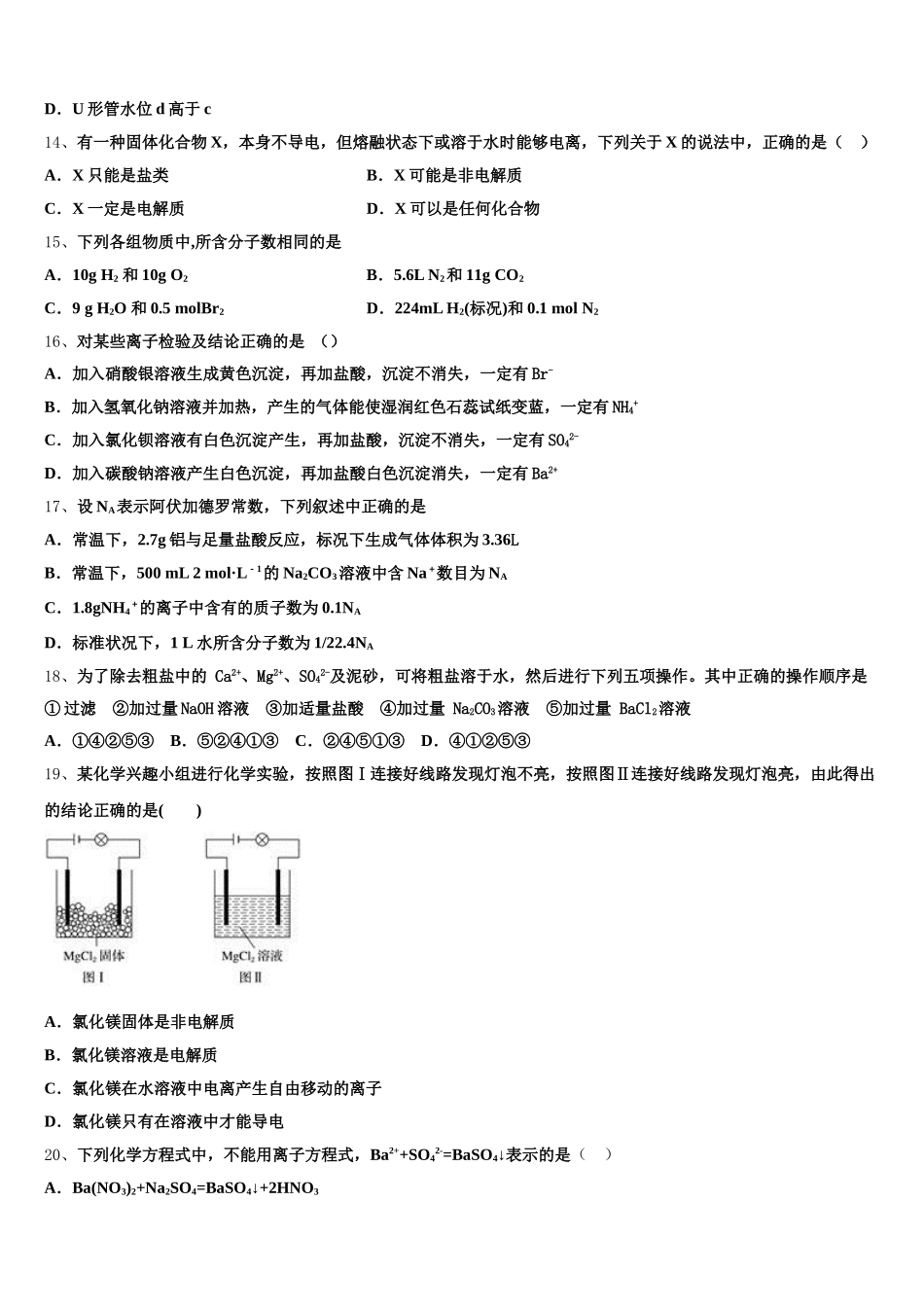
2026 届湖北省襄阳东风中学化学高一上期中质量跟踪监视试题注意事项:1.答卷前,考生务必将自己的姓名、准考证号填写在答题卡上。2.回答选择题时,选出每小题答案后,用铅笔把答题卡上对应题目的答案标号涂黑,如需改动,用橡皮擦干净后,再选涂其它答案标号。回答非选择题时,将答案写在答题卡上,写在本试卷上无效。3.考试结束后,将本试卷和答题卡一并交回。一、选择题(共包括 22 个小题。每小题均只有一个符合题意的选项)1、从 2 L 物质的量浓度为 1 mol·L-1的 NaOH 溶液中取出 100 mL 溶液,下面关于这 100 mL 溶液的叙述错误的是( )① 物质的量浓度为 0.1 mol·L-1 ②物质的量浓度为 1 mol·L-1 ③含 100 mL 水 ④含 0.1 mol 氢氧化钠A.①②B.①③C.②③D.②④2、某学习小组辨析以下说法:①粗盐和酸雨都是混合物;②非金属氧化物一定都是酸性氧化物;③冰和干冰既是纯净物又是化合物;④ Na2O、Na2O2都是钠的氧化物,都是碱性氧化物;⑤磷酸和醋酸都是多元酸;⑥纯碱和烧碱都是碱。其中正确的是( )A.②③⑥B.①②④C.①③D.③⑤3、已知 98%的浓硫酸的物质的量浓度为 18.4mol/L,则 49%的硫酸溶液的物质的量浓度为( )A.9.2mol/LB.大于 9.2mol/LC.小于 9.2mol/LD.不能确定4、下列说法正确的是( )A.1 mol 任何气体的气体摩尔体积都约为 22.4 L·mol-1B.25℃、101 kPa 下,相同体积的 H2和 O2具有相同的分子数C.1 mol 气体的体积为 22.4 L,则该气体一定处于标准状况下D.2 mol CO2的体积约为 44.8 L5、下列溶液中 Cl-的物质的量浓度最大的是( )A.200mL2mol/L MgCl2溶液B.1000mL 2.5mol/L MgCl2溶液C.250mL 1.5mol/L AlCl3溶液D.300mL 3mol/L KCl 溶液6、下列各组溶液相互混合后,不会发生离子反应的是A.NaOH 和 Fe2(SO4)3 B.Na2CO3和稀硫酸C.Na2SO4和 CuCl2 D.Mg(OH)2和稀盐酸7、高锰酸钾溶液在酸性条件下可以与硫酸亚铁反应,化学方程式如下(未配平): KMnO4+ FeSO4+ H2SO4= K2SO4+ MnSO4+ Fe2(SO4)3+ H2O下列说法正确的是A.MnO4-是氧化剂,Fe3+是还原产物B.Fe2+的还原性强于 Mn2+C.取反应后的溶液加 KSCN 溶液,可观察到有血红色沉淀生成D.生成 1mol 水时,转移 2.5mol 电子8、下列各溶液中,Na+物质的量浓度最大的是A.4L0.5mol/LNaCl 溶液 B.2L0.15mol/LNa3PO4 溶液C.5L0.4mol/LNaOH 溶液...

1、当您付费下载文档后,您只拥有了使用权限,并不意味着购买了版权,文档只能用于自身使用,不得用于其他商业用途(如 [转卖]进行直接盈利或[编辑后售卖]进行间接盈利)。
2、本站所有内容均由合作方或网友上传,本站不对文档的完整性、权威性及其观点立场正确性做任何保证或承诺!文档内容仅供研究参考,付费前请自行鉴别。
3、如文档内容存在违规,或者侵犯商业秘密、侵犯著作权等,请点击“违规举报”。

碎片内容

2026届湖北省襄阳东风中学化学高一上期中质量跟踪监视试题含解析

您可能关注的文档

确认删除?