安徽省亳州市利辛县阚疃金石中学2026届化学高一第一学期期中考试模拟试题含解析

安徽省亳州市利辛县阚疃金石中学2026届化学高一第一学期期中考试模拟试题含解析_第1页
1/16
安徽省亳州市利辛县阚疃金石中学2026届化学高一第一学期期中考试模拟试题含解析_第2页
2/16
安徽省亳州市利辛县阚疃金石中学2026届化学高一第一学期期中考试模拟试题含解析_第3页
3/16
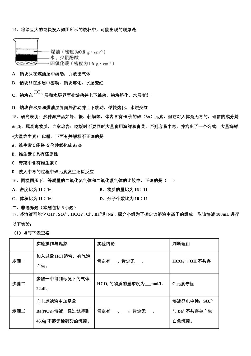
安徽省亳州市利辛县阚疃金石中学 2026 届化学高一第一学期期中考试模拟试题请考生注意:1.请用 2B 铅笔将选择题答案涂填在答题纸相应位置上,请用 0.5 毫米及以上黑色字迹的钢笔或签字笔将主观题的答案写在答题纸相应的答题区内。写在试题卷、草稿纸上均无效。2.答题前,认真阅读答题纸上的《注意事项》,按规定答题。一、选择题(每题只有一个选项符合题意)1、某同学在实验室中发现了一瓶无色而有刺激性气味的气体,根据气味判断可能是氨气,但不能确定是氨气。下列提供的方法中,能帮他检验该气体是否为氨气的是A.将湿润的红色石蕊试纸放在打开的瓶口B.将湿润的蓝色石蕊试纸放在打开的瓶口C.用蘸有浓硫酸的玻璃棒靠近打开的瓶口D.将干燥的红色石蕊试纸放在打开的瓶口2、下列物质属于钠盐的是 ( )A.NaNO3 B.Na2O C.NaOH D.Na2O23、1L 1mol·L-1Na2SO4溶液中,下列各量正确的是A.c(Na+)=1mol·L-1B.n(Na+)=3molC.c(SO42-)=2mol·L-1D.m(Na2SO4)=142g4、下列选项的括号内是除去杂质所用的试剂,其中错误的是( )A.二氧化氮中混有 NO(水)B.NaNO3溶液中混有 Na2SO4[Ba(NO3)2]C.氯气中混有水蒸气(浓硫酸)D.氨气中混有水蒸气(碱石灰固体)5、只用一种试剂就能鉴别出 AgNO3、Na2SO4、Na2CO3三种溶液,应选用A.BaCl2 B.NaOH C.HCl D.NaCl6、金属钠分别与下列溶液反应时,既有气体又有沉淀产生的是A.HClB.NaClC.FeCl3D.Na2SO47、在三个密闭容器中分别充入 N2、H2、O2三种气体,当它们的温度和密度都相同时,这三种气体的压强(P)从大到小的顺序是( )A.P(N2)>P(H2)>P(O2)B.P(H2)> P(N2) >P(O2)C.P(N2)>P(O2) >P(H2)D.P(O2) >P(N2)>P(H2)8、下列说法正确的是A.物质的相对分子质量就是该物质的摩尔质量B.两个等容容器,一个盛一氧化氮,另一个盛 N2、H2混合气,同温同压下两容器内气体分子总数一定相同,原子总数也相同C.将 98gH2SO4溶于 500mL 水中所得到溶液中硫酸的物质的量浓度为 2mol/LD.发生化学反应时失电子越多的金属原子,还原能力越强9、用 NA表示阿伏加德罗常数,下列叙述中正确的是( )A.0.1mol/L 稀硫酸中含有硫酸根数目为 0.1NAB.通常状况下,1 NA个 CO2分子占有的体积大于 22.4LC.2.4g 金属镁与足量的盐酸反应,生成氢气的体积为 2.24LD.0.1mol NH4+中含有电子数为 10NA10、下列各组的两种物质在溶液中的反应,可用同一离子方程式表示的是A....

1、当您付费下载文档后,您只拥有了使用权限,并不意味着购买了版权,文档只能用于自身使用,不得用于其他商业用途(如 [转卖]进行直接盈利或[编辑后售卖]进行间接盈利)。
2、本站所有内容均由合作方或网友上传,本站不对文档的完整性、权威性及其观点立场正确性做任何保证或承诺!文档内容仅供研究参考,付费前请自行鉴别。
3、如文档内容存在违规,或者侵犯商业秘密、侵犯著作权等,请点击“违规举报”。

碎片内容

安徽省亳州市利辛县阚疃金石中学2026届化学高一第一学期期中考试模拟试题含解析

您可能关注的文档

确认删除?