2025年西藏自治区拉萨中学高一生物第二学期期末经典试题含解析

2025年西藏自治区拉萨中学高一生物第二学期期末经典试题含解析_第1页
1/10
2025年西藏自治区拉萨中学高一生物第二学期期末经典试题含解析_第2页
2/10
2025年西藏自治区拉萨中学高一生物第二学期期末经典试题含解析_第3页
3/10
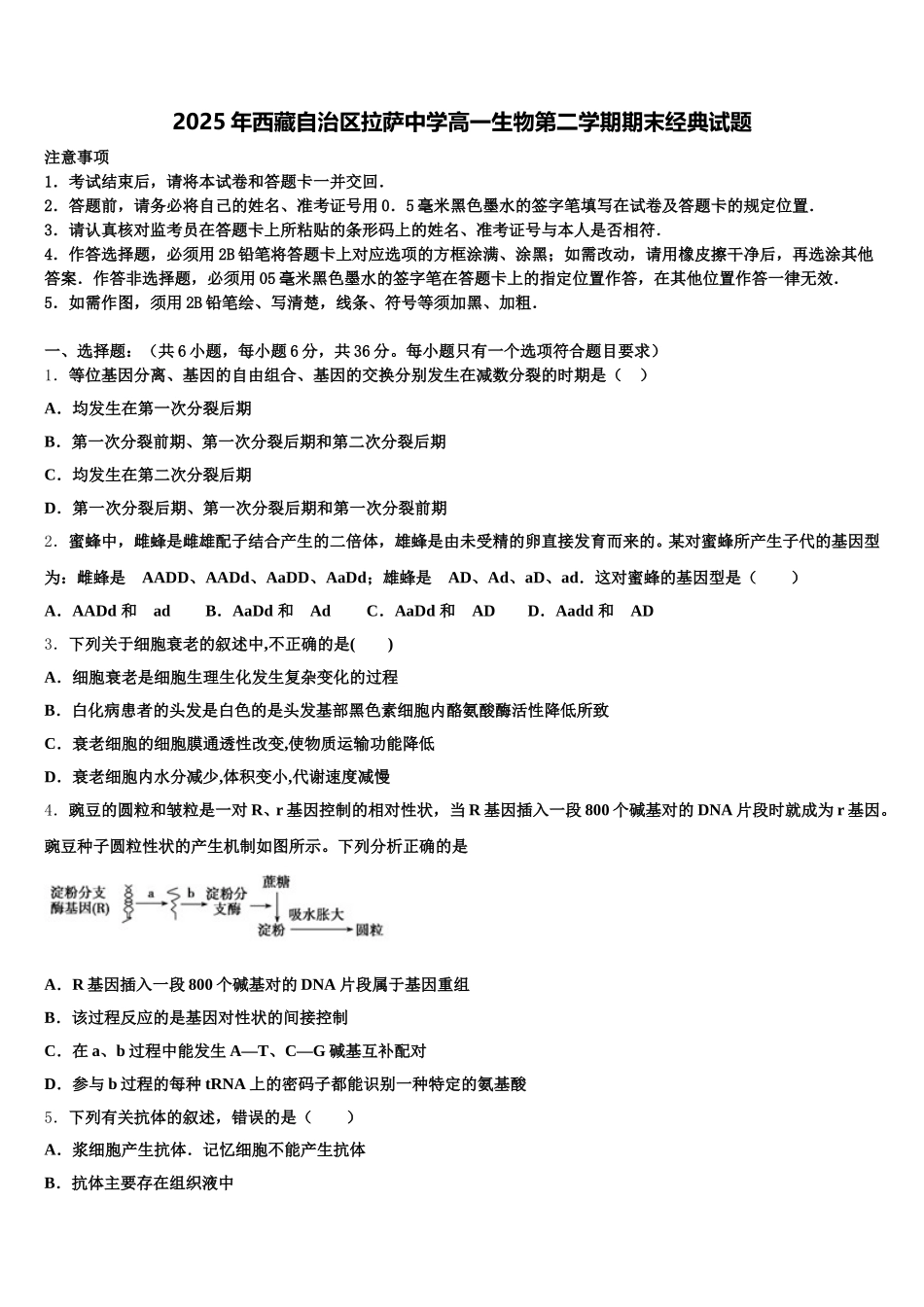
2025 年西藏自治区拉萨中学高一生物第二学期期末经典试题注意事项1.考试结束后,请将本试卷和答题卡一并交回.2.答题前,请务必将自己的姓名、准考证号用 0.5 毫米黑色墨水的签字笔填写在试卷及答题卡的规定位置.3.请认真核对监考员在答题卡上所粘贴的条形码上的姓名、准考证号与本人是否相符.4.作答选择题,必须用 2B 铅笔将答题卡上对应选项的方框涂满、涂黑;如需改动,请用橡皮擦干净后,再选涂其他答案.作答非选择题,必须用 05 毫米黑色墨水的签字笔在答题卡上的指定位置作答,在其他位置作答一律无效.5.如需作图,须用 2B 铅笔绘、写清楚,线条、符号等须加黑、加粗.一、选择题:(共 6 小题,每小题 6 分,共 36 分。每小题只有一个选项符合题目要求)1.等位基因分离、基因的自由组合、基因的交换分别发生在减数分裂的时期是( )A.均发生在第一次分裂后期B.第一次分裂前期、第一次分裂后期和第二次分裂后期C.均发生在第二次分裂后期D.第一次分裂后期、第一次分裂后期和第一次分裂前期2.蜜蜂中,雌蜂是雌雄配子结合产生的二倍体,雄蜂是由未受精的卵直接发育而来的。某对蜜蜂所产生子代的基因型为:雌蜂是 AADD、AADd、AaDD、AaDd;雄蜂是 AD、Ad、aD、ad.这对蜜蜂的基因型是( )A.AADd 和 adB.AaDd 和 AdC.AaDd 和 ADD.Aadd 和 AD3.下列关于细胞衰老的叙述中,不正确的是( )A.细胞衰老是细胞生理生化发生复杂变化的过程B.白化病患者的头发是白色的是头发基部黑色素细胞内酪氨酸酶活性降低所致C.衰老细胞的细胞膜通透性改变,使物质运输功能降低D.衰老细胞内水分减少,体积变小,代谢速度减慢4.豌豆的圆粒和皱粒是一对 R、r 基因控制的相对性状,当 R 基因插入一段 800 个碱基对的 DNA 片段时就成为 r 基因。豌豆种子圆粒性状的产生机制如图所示。下列分析正确的是A.R 基因插入一段 800 个碱基对的 DNA 片段属于基因重组B.该过程反应的是基因对性状的间接控制C.在 a、b 过程中能发生 A—T、C—G 碱基互补配对D.参与 b 过程的每种 tRNA 上的密码子都能识别一种特定的氨基酸5.下列有关抗体的叙述,错误的是( )A.浆细胞产生抗体.记忆细胞不能产生抗体B.抗体主要存在组织液中C.抗体的分泌需经过内质网、高尔基体、线粒体等膜结构D.HIV 对 T 细胞的攻击使产生抗体免疫反应基本丧失6.黄狗的皮毛着色由位于不同对的常染色体上的两对基因(A、a 和...

1、当您付费下载文档后,您只拥有了使用权限,并不意味着购买了版权,文档只能用于自身使用,不得用于其他商业用途(如 [转卖]进行直接盈利或[编辑后售卖]进行间接盈利)。
2、本站所有内容均由合作方或网友上传,本站不对文档的完整性、权威性及其观点立场正确性做任何保证或承诺!文档内容仅供研究参考,付费前请自行鉴别。
3、如文档内容存在违规,或者侵犯商业秘密、侵犯著作权等,请点击“违规举报”。

碎片内容

2025年西藏自治区拉萨中学高一生物第二学期期末经典试题含解析

您可能关注的文档

确认删除?