2024-2025学年河南省开封市兰考县等五县联考高一语文第二学期期末统考试题含解析

2024-2025学年河南省开封市兰考县等五县联考高一语文第二学期期末统考试题含解析_第1页
1/17
2024-2025学年河南省开封市兰考县等五县联考高一语文第二学期期末统考试题含解析_第2页
2/17
2024-2025学年河南省开封市兰考县等五县联考高一语文第二学期期末统考试题含解析_第3页
3/17
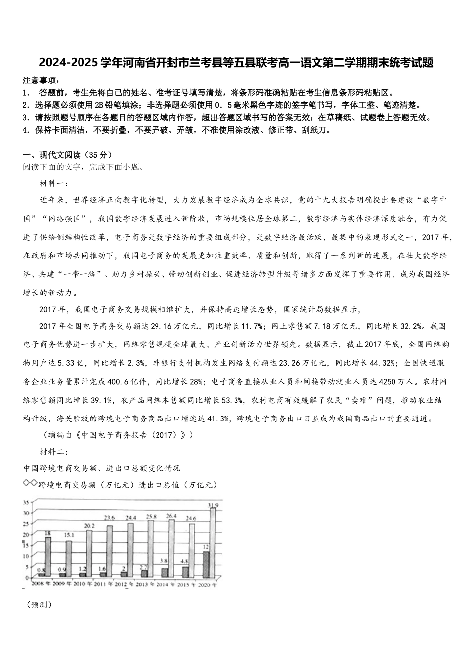
2024-2025 学年河南省开封市兰考县等五县联考高一语文第二学期期末统考试题注意事项:1. 答题前,考生先将自己的姓名、准考证号填写清楚,将条形码准确粘贴在考生信息条形码粘贴区。2.选择题必须使用 2B 铅笔填涂;非选择题必须使用 0.5 毫米黑色字迹的签字笔书写,字体工整、笔迹清楚。3.请按照题号顺序在各题目的答题区域内作答,超出答题区域书写的答案无效;在草稿纸、试题卷上答题无效。4.保持卡面清洁,不要折叠,不要弄破、弄皱,不准使用涂改液、修正带、刮纸刀。一、现代文阅读(35 分)阅读下面的文字,完成下面小题。材料一:近年来,世界经济正向数字化转型,大力发展数字经济成为全球共识,党的十九大报告明确提出要建设“数字中国”“网络强国”,我国数字经济发展进入新阶收,市场规模位居全球第二,数字经济与实体经济深度融合,有力促进了供给侧结构性改革,电子商务是数字经济的重要组成部分,是数字经济最活跃、最集中的表现形式之一,2017 年,在政府和市场共同推动下,我国电子商务的发展更加注重效率、质量和创新,取得了一系列新的进展,在壮大数字经济、共建“一带一路”、助力乡村振兴、带动创新创业、促进经济转型升级等诸多方面发挥了重要作用,成为我国经济增长的新动力。2017 年,我国电子商务交易规模相继扩大,并保持高速增长态势,国家统计局数据显示,2017 年全国电子高务交易额达 29.16 万亿元,同比增长 11.7%;网上零售额 7.18 万亿无,同比增长 32.2%。我国电子商务优势进一步扩大,网络零售规模全球最大、产业创新活力世界领先。数据显示,截止 2017 年底,全国网络购物用户达 5.33 亿,同比增长 2.3%,非银行支付机构发生网络支付额达 23.26 万亿元,同比增长 44.32%;全国快递服务企业业务量累计完成 400.6 亿件,同比增长 28%;电子商务直接从业人员和间接带动就业人员达 4250 万人。农村网络零售额同比增长 39.1%,农产品网络本售额同比增长 53.3%,农村电商有效缓解了农民“卖难”问题,推动农业结构升级,海关验放的跨境电子商务商品出口增速达 41.3%,跨境电子商务出口日益成为我国商品出口的重要通道。(辅编自《中国电子商务报告(2017)》)材料二:中国跨境电商交易额、进出口总额变化情况跨境电商交易额(万亿元)进出口总值(万亿元)(预测)(摘编自中国产业网)材料三:英国一位爵士在谈到电商问题时说,英国政府和企业家建几个电商平台易如反掌,但...

1、当您付费下载文档后,您只拥有了使用权限,并不意味着购买了版权,文档只能用于自身使用,不得用于其他商业用途(如 [转卖]进行直接盈利或[编辑后售卖]进行间接盈利)。
2、本站所有内容均由合作方或网友上传,本站不对文档的完整性、权威性及其观点立场正确性做任何保证或承诺!文档内容仅供研究参考,付费前请自行鉴别。
3、如文档内容存在违规,或者侵犯商业秘密、侵犯著作权等,请点击“违规举报”。

碎片内容

2024-2025学年河南省开封市兰考县等五县联考高一语文第二学期期末统考试题含解析

您可能关注的文档

确认删除?