江苏省无锡市华士片市级名校2026届第一次教学质量检测试题语文试题试卷含解析

江苏省无锡市华士片市级名校2026届第一次教学质量检测试题语文试题试卷含解析_第1页
1/10
江苏省无锡市华士片市级名校2026届第一次教学质量检测试题语文试题试卷含解析_第2页
2/10
江苏省无锡市华士片市级名校2026届第一次教学质量检测试题语文试题试卷含解析_第3页
3/10
江苏省无锡市华士片市级名校 2026 届第一次教学质量检测试题语文试题试卷注意事项:1.答卷前,考生务必将自己的姓名、准考证号、考场号和座位号填写在试题卷和答题卡上。用 2B 铅笔将试卷类型(B)填涂在答题卡相应位置上。将条形码粘贴在答题卡右上角"条形码粘贴处"。2.作答选择题时,选出每小题答案后,用 2B 铅笔把答题卡上对应题目选项的答案信息点涂黑;如需改动,用橡皮擦干净后,再选涂其他答案。答案不能答在试题卷上。3.非选择题必须用黑色字迹的钢笔或签字笔作答,答案必须写在答题卡各题目指定区域内相应位置上;如需改动,先划掉原来的答案,然后再写上新答案;不准使用铅笔和涂改液。不按以上要求作答无效。4.考生必须保证答题卡的整洁。考试结束后,请将本试卷和答题卡一并交回。一、积累与运用1.下列作家均为同一朝代的一项是( )① 白居易 ②辛弃疾 ③苏轼 ④吴敬梓 ⑤柳宗元 ⑥欧阳修A.①③④B.②③⑥C.②⑤⑥D.①④⑤2.下列有关文化、文学常识的表述有错误的一项是 ( )A.《水浒传》中,从最初占据水泊梁山,到好汉聚集,直到被朝廷招安,梁山寨主先后有三位,他们分别是王伦、晁盖、宋江。B.陈涉复立楚国社稷。封建君主祭社稷,祈求丰年,后来就把社稷作为国家的代称。社指谷神,稷指土地神。C.“序”也作“叙”或称“引”,有如今日的“引言”、“前言”。是说明书籍著述或出版意旨、编次体例和作者情况的文章。《送东阳马生序》中的“序”不属于这种文体。D.《三国演义》中的“滚滚长江东逝水,浪花淘尽英雄”,读罢,不禁令人想起发生在长江上的赤壁之战。曹操率大军南下,欲破江东孙权。孙权、刘备联手抗击曹操,周瑜巧设连环计,诸葛亮巧借东风,火烧曹军大营。3.下列各句没有语病的一项是( )A.良好的家风是弘扬家庭美德、传播社会正能量的德育良方。B.读者深受喜爱的鲁迅先生,在不凡的一生中,留下了大量文风质朴,寓意深刻的作品。C.学生能够熟练而规范地书写正楷字,是衡量学生是否达到《语文课程标准》对汉字书写的要求。D.“智能高铁”列车具备工作状态自感知、运行故障自诊断、导向安全自决策,便捷高效,科技感十足。4.下列名著中的人物与情节搭配不正确的一项是( )A.关羽一温酒斩华雄(《三国演义》)B.猪八戒一大闹黑风山(《西游记》)C.武松一醉打蒋门神(《水传》)D.达雅 一与保尔结婚(《钢铁是怎样练成的》5.下列句子中,没有语病的一项是( )A.随着中...

1、当您付费下载文档后,您只拥有了使用权限,并不意味着购买了版权,文档只能用于自身使用,不得用于其他商业用途(如 [转卖]进行直接盈利或[编辑后售卖]进行间接盈利)。
2、本站所有内容均由合作方或网友上传,本站不对文档的完整性、权威性及其观点立场正确性做任何保证或承诺!文档内容仅供研究参考,付费前请自行鉴别。
3、如文档内容存在违规,或者侵犯商业秘密、侵犯著作权等,请点击“违规举报”。

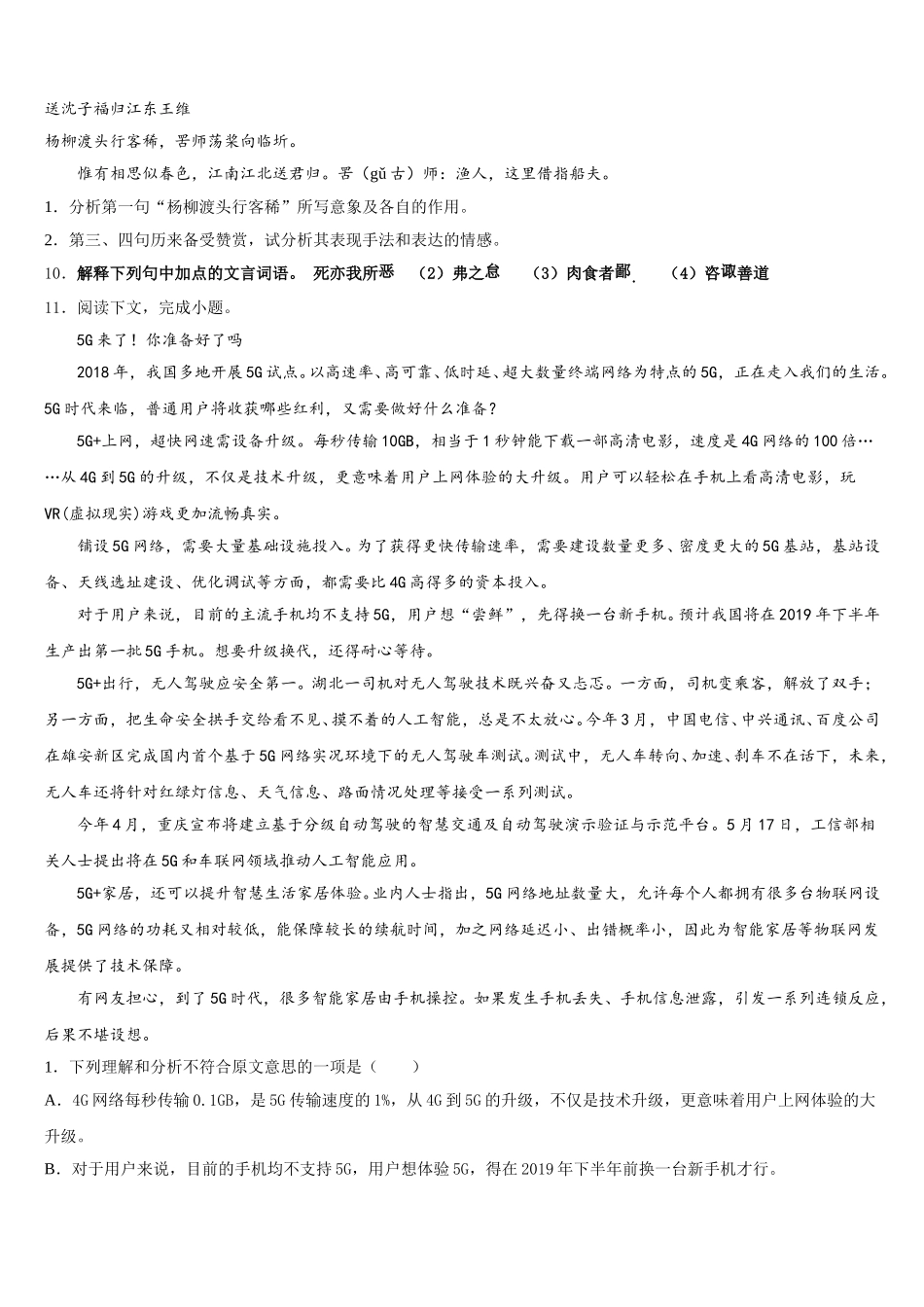
碎片内容

江苏省无锡市华士片市级名校2026届第一次教学质量检测试题语文试题试卷含解析

您可能关注的文档

确认删除?