广东省阳春一中2025年生物高一第二学期期末综合测试试题含解析

广东省阳春一中2025年生物高一第二学期期末综合测试试题含解析_第1页
1/11
广东省阳春一中2025年生物高一第二学期期末综合测试试题含解析_第2页
2/11
广东省阳春一中2025年生物高一第二学期期末综合测试试题含解析_第3页
3/11
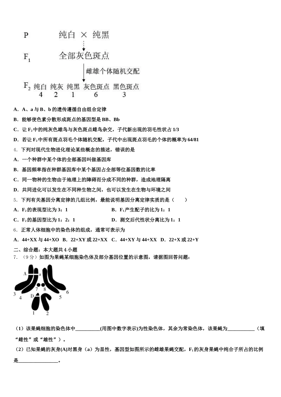
广东省阳春一中 2025 年生物高一第二学期期末综合测试试题考生请注意:1.答题前请将考场、试室号、座位号、考生号、姓名写在试卷密封线内,不得在试卷上作任何标记。2.第一部分选择题每小题选出答案后,需将答案写在试卷指定的括号内,第二部分非选择题答案写在试卷题目指定的位置上。3.考生必须保证答题卡的整洁。考试结束后,请将本试卷和答题卡一并交回。一、选择题:(共 6 小题,每小题 6 分,共 36 分。每小题只有一个选项符合题目要求)1.在做“绿叶中色素的提取和分离”实验时,甲、乙、丙、丁四位同学对相关试剂的使用情况如下表所示(“+”表示使用,“-”表示未使用),其余操作均正常,他们所得的实验结果依次应为( )试剂甲乙丙丁无水乙醇-+++水+---CaCO3++-+SiO2+++-A.①②③④B.②④①③C.④②③①D.③②①④2.某豌豆基因型为 Dd,让其连续三代自花传粉,推算 F3中纯合子占总数的A.1/8B.3/8C.5/8D.7/83.某种鸟类(2N=76)为 ZW 型性别决定,其羽毛中的黑色素合成由位于常染色体上的等位基因 A、a 控制,其中 A基因控制合成黑色素,且 A 基因越多,色素越多。另有一对不在性染色体上的控制色素分布的等位基因 B、b。下列分析不正确的是( )A.A、a 与 B、b 的遗传遵循自由组合定律B.能够使色素分散形成斑点的基因型是 BB、BbC.让 F2中的纯灰色雄鸟与灰色斑点雌鸟杂交,子代新出现的羽毛性状占 1/3D.若让 F2中所有斑点羽毛个体随机交配,子代中出现斑点羽毛的个体的概率为 64/814.下列对现代生物进化理论某些概念的描述,错误的是A.一个种群中某个体的全部基因叫做基因库B.基因频率指在种群基因库中某个基因占全部等位基因数的比率C.同一物种的生物由于地理上的障碍而分成不同的种群,造成地理隔离D.共同进化可以发生在不同种生物之间,也可以发生在生物与环境之间5.下列有关基因分离定律的几组比例,最能说明基因分离定律实质的是( )A.F2的表现型比为 3:1B.F1产生配子的比为 1:1C.F2的基因型比为 1:2:1D.测交后代性状分离比为 1:16.正常人体细胞中的染色体的组成,通常可表示为A.44+XX 与 44+XO B.22+XY 或 22+XXC.44+XY 与 44+XX D.22+X 或 22+Y二、综合题:本大题共 4 小题7.(9 分)如图为果蝇某细胞染色体及部分基因位置的示意图,请据图回答问题:(1)该果蝇细胞的染色体中__________(用图中数字表示)为性染色体,其...

1、当您付费下载文档后,您只拥有了使用权限,并不意味着购买了版权,文档只能用于自身使用,不得用于其他商业用途(如 [转卖]进行直接盈利或[编辑后售卖]进行间接盈利)。
2、本站所有内容均由合作方或网友上传,本站不对文档的完整性、权威性及其观点立场正确性做任何保证或承诺!文档内容仅供研究参考,付费前请自行鉴别。
3、如文档内容存在违规,或者侵犯商业秘密、侵犯著作权等,请点击“违规举报”。

碎片内容

广东省阳春一中2025年生物高一第二学期期末综合测试试题含解析

您可能关注的文档

确认删除?