2025届兴城市数学四年级第二学期期末质量跟踪监视模拟试题含解析

2025届兴城市数学四年级第二学期期末质量跟踪监视模拟试题含解析_第1页
1/11
2025届兴城市数学四年级第二学期期末质量跟踪监视模拟试题含解析_第2页
2/11
2025届兴城市数学四年级第二学期期末质量跟踪监视模拟试题含解析_第3页
3/11
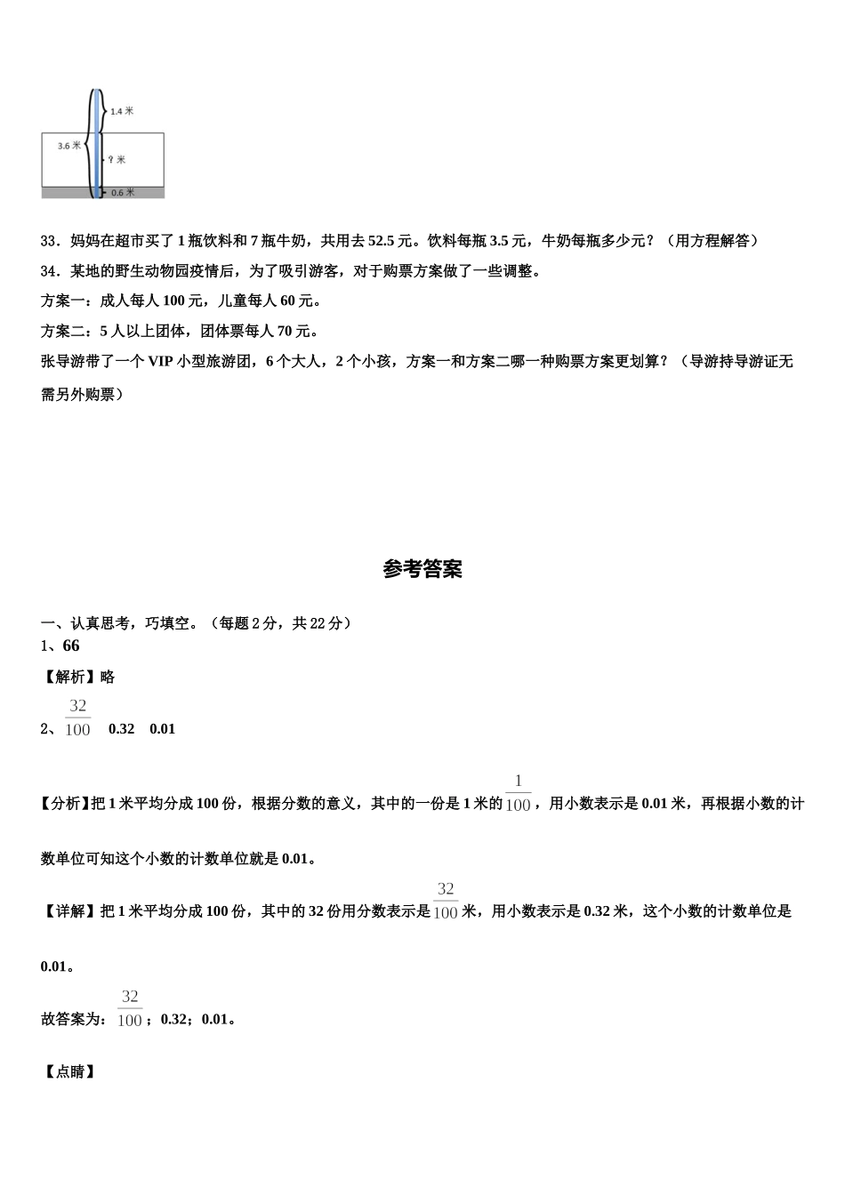
2025 届兴城市数学四年级第二学期期末质量跟踪监视模拟试题一、认真思考,巧填空。(每题 2 分,共 22 分)1.两根电线杆之间相隔 120 米,在其间以等距离增加 19 根电线杆后,那么从第 1 根到第 12 根电线杆间相隔(_____)米.2.把 1 米平均分成 100 份,其中的 32 份用分数表示是(________)米,用小数表示是(________)米,这个小数的计数单位是(________)。3.0.125===5÷( )4.商场开展促销活动,100 元买 3 个玻璃杯,买 6 个玻璃杯需要(______)元,500 元能买(______)个玻璃杯。5.400×25 积的末尾有(______)个 0,(______)个 90 是 4500。6.用一个每次只能烙 2 张饼的锅,两面都要烙,每面需要 3 分。烙 3 张饼至少要用(__________)分。7.一个两位小数用“四舍五入”法取近似数是 3.5,这个小数一定大于(______)又小于(______)。8.四(2)班男生有 x 人,比女生少 8 人,女生有(________)人,当 x=20 时,女生有(________)人。9.根据运算的意义,在括号里填上适当的运算符号。560÷28=560÷(7×4)=560÷7(______)4162-(62-15)=162-62(______)1510.★×9+20= 74,★=(______)。11.8.5×4.3 的积有________位小数,4.17×0.25 的积有________位小数。二、仔细推敲,巧判断。(正确的打√,错误的打×。每题 2 分,共 16 分)12.小数的最小计数单位是。 (____)13.0.25 和 0.250 的计数单位不同。·(______)14.20.02 中的两个 2 表示的意思一样。(______)15.小数点右边第三位的计数单位是 0.001。(________)16.57×101 的简便算法是 57×100+57=1.(_____)17.用 3 厘米、6 厘米和 9 厘米长的三根小棒不能拼成一个三角形.(__________)18.75×43+25×43=(75+25)×43 运用了乘法分配律。 (____)19.4.8 里面有 48 个百分之一。 (____)三、仔细选一选。(将正确答案的序号填在括号里。每题 2 分,共 10 分)20.要求“买 5 支钢笔花去多少元?”还需要知道( )。A.钢笔的总价B.钢笔的数量C.每盒钢笔的单价D.每支钢笔的单价21.3 个 0.3 的和等于( )个 0.01 的和。A.10B.30C.9022.由 6 个千万、7 个百万和 3 个万组成的数是( )。A.6730000B.67030000C.6073000023.一个三角形的其中一个内角是 100°,这个三角形一定是( )A.锐角三角形B.直角三...

1、当您付费下载文档后,您只拥有了使用权限,并不意味着购买了版权,文档只能用于自身使用,不得用于其他商业用途(如 [转卖]进行直接盈利或[编辑后售卖]进行间接盈利)。
2、本站所有内容均由合作方或网友上传,本站不对文档的完整性、权威性及其观点立场正确性做任何保证或承诺!文档内容仅供研究参考,付费前请自行鉴别。
3、如文档内容存在违规,或者侵犯商业秘密、侵犯著作权等,请点击“违规举报”。

碎片内容

2025届兴城市数学四年级第二学期期末质量跟踪监视模拟试题含解析

您可能关注的文档

确认删除?