福建省海滨学校、港尾中学2025届物理高二下期中经典模拟试题含解析

福建省海滨学校、港尾中学2025届物理高二下期中经典模拟试题含解析_第1页
1/11
福建省海滨学校、港尾中学2025届物理高二下期中经典模拟试题含解析_第2页
2/11
福建省海滨学校、港尾中学2025届物理高二下期中经典模拟试题含解析_第3页
3/11
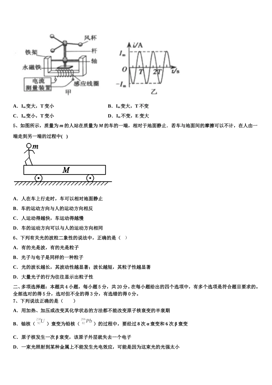
福建省海滨学校、港尾中学 2025 届物理高二下期中经典模拟试题注意事项1.考试结束后,请将本试卷和答题卡一并交回.2.答题前,请务必将自己的姓名、准考证号用 0.5 毫米黑色墨水的签字笔填写在试卷及答题卡的规定位置.3.请认真核对监考员在答题卡上所粘贴的条形码上的姓名、准考证号与本人是否相符.4.作答选择题,必须用 2B 铅笔将答题卡上对应选项的方框涂满、涂黑;如需改动,请用橡皮擦干净后,再选涂其他答案.作答非选择题,必须用 05 毫米黑色墨水的签字笔在答题卡上的指定位置作答,在其他位置作答一律无效.5.如需作图,须用 2B 铅笔绘、写清楚,线条、符号等须加黑、加粗.一、单项选择题:本题共 6 小题,每小题 4 分,共 24 分。在每小题给出的四个选项中,只有一项是符合题目要求的。1、关于超重和失重,下列说法正确的是 ()A.物体在超重或失重时重力发生了改变B.只要物体向上运动,就一定处于超重状态C.物体向上运动,且受到向上的力,就一定处于超重状态D.无论物体做何种运动,若只受重力,则都处于完全失重状态2、上课时老师将一蜂鸣器固定在教鞭一端,然后使蜂鸣器迅速水平旋转,蜂鸣器音调竟然忽高忽低变化,下列判断正确的是( )A.旋转时蜂鸣器发声的频率变化了B.由于旋转,改变了同学们听到的声音频率C.蜂鸣器音调变高时,一定是向远离观察者的方向运动D.音调的忽高忽低是由波的干涉造成的3、如图所示,纵坐标表示两个分子间引力、斥力的大小,横坐标表示两个分子间的距离,图中两条曲线分别表示两分子间引力、斥力的大小随分子间距离的变化关系,e 为两曲线的交点,则下列说法正确的是( )A.ab 为斥力曲线,cd 为引力曲线,e 点横坐标的数量级为 10-10mB.ab 为引力曲线,cd 为斥力曲线,e 点横坐标的数量级为 10-10mC.一个物体在分子间显引力时分子势能一定比显斥力时分子势能要大D.若两个分子间距离越来越大,则分子势能也越来越大4、风速仪的简易装置如图甲所示.在风力作用下,风杯带动与其固定在一起的永磁铁转动,线圏中的感应电流随风速的变化而变化.风速为 v1时,测得线圈中的感应电流随时间变化的关系如图乙所示;若风速变为 v2,且 v2>v1,则感应电流的峰值 Im、周期 T 和电动势 E 的变化情况是A.Im变大,T 变小B.Im变大,T 不变C.Im变小,T 变小D.Im不变,E 变大5、如图所示,质量为 m 的人站在质量为 M 的车的一端,相对于地面静止....

1、当您付费下载文档后,您只拥有了使用权限,并不意味着购买了版权,文档只能用于自身使用,不得用于其他商业用途(如 [转卖]进行直接盈利或[编辑后售卖]进行间接盈利)。
2、本站所有内容均由合作方或网友上传,本站不对文档的完整性、权威性及其观点立场正确性做任何保证或承诺!文档内容仅供研究参考,付费前请自行鉴别。
3、如文档内容存在违规,或者侵犯商业秘密、侵犯著作权等,请点击“违规举报”。

碎片内容

福建省海滨学校、港尾中学2025届物理高二下期中经典模拟试题含解析

您可能关注的文档

确认删除?