2026届宁夏银川市银川一中高一化学第一学期期中考试试题含解析

2026届宁夏银川市银川一中高一化学第一学期期中考试试题含解析_第1页
1/18
2026届宁夏银川市银川一中高一化学第一学期期中考试试题含解析_第2页
2/18
2026届宁夏银川市银川一中高一化学第一学期期中考试试题含解析_第3页
3/18
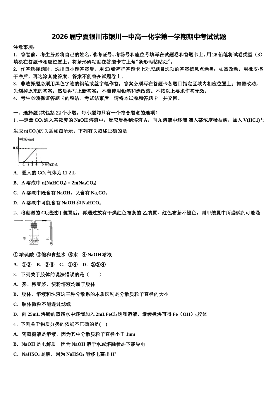
2026 届宁夏银川市银川一中高一化学第一学期期中考试试题注意事项:1.答卷前,考生务必将自己的姓名、准考证号、考场号和座位号填写在试题卷和答题卡上。用 2B 铅笔将试卷类型(B)填涂在答题卡相应位置上。将条形码粘贴在答题卡右上角"条形码粘贴处"。2.作答选择题时,选出每小题答案后,用 2B 铅笔把答题卡上对应题目选项的答案信息点涂黑;如需改动,用橡皮擦干净后,再选涂其他答案。答案不能答在试题卷上。3.非选择题必须用黑色字迹的钢笔或签字笔作答,答案必须写在答题卡各题目指定区域内相应位置上;如需改动,先划掉原来的答案,然后再写上新答案;不准使用铅笔和涂改液。不按以上要求作答无效。4.考生必须保证答题卡的整洁。考试结束后,请将本试卷和答题卡一并交回。一、选择题(共包括 22 个小题。每小题均只有一个符合题意的选项)1、—定量 CO2通入某浓度的 NaOH 溶液中,反应后得到溶液 A,向 A 溶液中逐滴 滴入某浓度稀盐酸,加入 V(HC1)与生成 n(CO2)的关系如图所示。下列有关叙述正确的是A.通入的 CO2气体为 11.2 LB.A 溶液中 n(NaHCO3) = 2n(Na2CO3)C.A 溶液中既含有 NaOH,又含有 Na2CO3D.A 溶液中可能含有 NaOH 和 NaHCO32、将潮湿的 Cl2通过甲装置后,再通过放有干燥红色布条的 乙装置,红色布条不褪色,则甲装置中所盛试剂可能是① 浓硫酸 ②饱和食盐水 ③水 ④ NaOH 溶液A.①② B.②③ C.①④ D.②③④3、下列关于胶体的说法错误的是( )A.雾、稀豆浆、淀粉溶液均属于胶体B.胶体、溶液和浊液这三种分散系的本质区别是分散质粒子直径的大小C.胶体微粒不能透过滤纸D.向 25mL 沸腾的蒸馏水中逐滴加入 2mLFeCl3饱和溶液,继续煮沸可得 Fe(OH)3胶体4、下列关于物质分类的依据不正确的是( )A.葡萄糖液是溶液,因为其中分散质粒子直径小于 1nmB.NaOH 是电解质,因为 NaOH 溶于水或熔融状态下能导电C.NaHSO4 是酸,因为 NaHSO4 能够电离出 H+D.FeCl2 和 FeCl3都是盐酸盐,因为它们都是由 Cl-和金属离子组成的化合物5、下列物质分类的正确组合是( )碱酸盐酸性氧化物A纯碱盐酸烧碱二氧化硫B烧碱硫酸食盐一氧化碳C苛性钠醋酸石灰石水D苛性钾碳酸苏打三氧化硫A.AB.BC.CD.D6、下列反应属于氧化还原反应的是A.CaCO3+2HCl===CaCl2+H2O+CO2↑B.2NaHCO3Na2CO3+H2O+CO2↑C.Cl2+2NaOH===NaCl+NaClO+H2OD.NaBr+AgNO3===AgBr↓+NaNO37、下...

1、当您付费下载文档后,您只拥有了使用权限,并不意味着购买了版权,文档只能用于自身使用,不得用于其他商业用途(如 [转卖]进行直接盈利或[编辑后售卖]进行间接盈利)。
2、本站所有内容均由合作方或网友上传,本站不对文档的完整性、权威性及其观点立场正确性做任何保证或承诺!文档内容仅供研究参考,付费前请自行鉴别。
3、如文档内容存在违规,或者侵犯商业秘密、侵犯著作权等,请点击“违规举报”。

碎片内容

2026届宁夏银川市银川一中高一化学第一学期期中考试试题含解析

您可能关注的文档

确认删除?