2024-2025学年新疆乌鲁木齐市第十中学生物高一下期末经典模拟试题含解析

2024-2025学年新疆乌鲁木齐市第十中学生物高一下期末经典模拟试题含解析_第1页
1/9
2024-2025学年新疆乌鲁木齐市第十中学生物高一下期末经典模拟试题含解析_第2页
2/9
2024-2025学年新疆乌鲁木齐市第十中学生物高一下期末经典模拟试题含解析_第3页
3/9
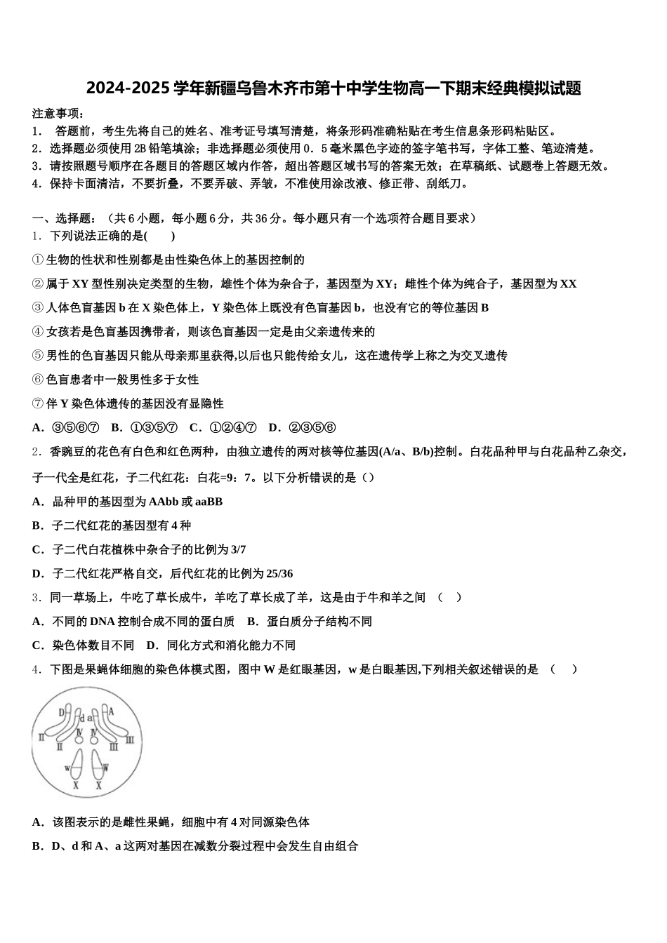
2024-2025 学年新疆乌鲁木齐市第十中学生物高一下期末经典模拟试题注意事项:1. 答题前,考生先将自己的姓名、准考证号填写清楚,将条形码准确粘贴在考生信息条形码粘贴区。2.选择题必须使用 2B 铅笔填涂;非选择题必须使用 0.5 毫米黑色字迹的签字笔书写,字体工整、笔迹清楚。3.请按照题号顺序在各题目的答题区域内作答,超出答题区域书写的答案无效;在草稿纸、试题卷上答题无效。4.保持卡面清洁,不要折叠,不要弄破、弄皱,不准使用涂改液、修正带、刮纸刀。一、选择题:(共 6 小题,每小题 6 分,共 36 分。每小题只有一个选项符合题目要求)1.下列说法正确的是( )① 生物的性状和性别都是由性染色体上的基因控制的 ② 属于 XY 型性别决定类型的生物,雄性个体为杂合子,基因型为 XY;雌性个体为纯合子,基因型为 XX ③ 人体色盲基因 b 在 X 染色体上,Y 染色体上既没有色盲基因 b,也没有它的等位基因 B ④ 女孩若是色盲基因携带者,则该色盲基因一定是由父亲遗传来的 ⑤ 男性的色盲基因只能从母亲那里获得,以后也只能传给女儿,这在遗传学上称之为交叉遗传 ⑥ 色盲患者中一般男性多于女性 ⑦ 伴 Y 染色体遗传的基因没有显隐性A.③⑤⑥⑦ B.①③⑤⑦ C.①②④⑦ D.②③⑤⑥2.香豌豆的花色有白色和红色两种,由独立遗传的两对核等位基因(A/a、B/b)控制。白花品种甲与白花品种乙杂交,子一代全是红花,子二代红花:白花=9:7。以下分析错误的是()A.品种甲的基因型为 AAbb 或 aaBBB.子二代红花的基因型有 4 种C.子二代白花植株中杂合子的比例为 3/7D.子二代红花严格自交,后代红花的比例为 25/363.同一草场上,牛吃了草长成牛,羊吃了草长成了羊,这是由于牛和羊之间 ( )A.不同的 DNA 控制合成不同的蛋白质 B.蛋白质分子结构不同C.染色体数目不同 D.同化方式和消化能力不同4.下图是果蝇体细胞的染色体模式图,图中 W 是红眼基因,w 是白眼基因,下列相关叙述错误的是 ( ) A.该图表示的是雌性果蝇,细胞中有 4 对同源染色体B.D、d 和 A、a 这两对基因在减数分裂过程中会发生自由组合C.若该细胞为卵原细胞,则其产生基因型为 ADXw 的概率为 1/4D.该细胞共有 2 个染色体组,每个染色体组组成为Ⅱ、Ⅲ、Ⅳ和 X5. “假说一演绎法”是现代科学研究中常用的一种方法,下列属于孟德尔在发现分离定律时的 “演绎”过程的是A.生物的性状是...

1、当您付费下载文档后,您只拥有了使用权限,并不意味着购买了版权,文档只能用于自身使用,不得用于其他商业用途(如 [转卖]进行直接盈利或[编辑后售卖]进行间接盈利)。
2、本站所有内容均由合作方或网友上传,本站不对文档的完整性、权威性及其观点立场正确性做任何保证或承诺!文档内容仅供研究参考,付费前请自行鉴别。
3、如文档内容存在违规,或者侵犯商业秘密、侵犯著作权等,请点击“违规举报”。

碎片内容

2024-2025学年新疆乌鲁木齐市第十中学生物高一下期末经典模拟试题含解析

您可能关注的文档

确认删除?