江西省吉水县外国语学校2025届语文七下期中经典模拟试题含解析

江西省吉水县外国语学校2025届语文七下期中经典模拟试题含解析_第1页
1/9
江西省吉水县外国语学校2025届语文七下期中经典模拟试题含解析_第2页
2/9
江西省吉水县外国语学校2025届语文七下期中经典模拟试题含解析_第3页
3/9
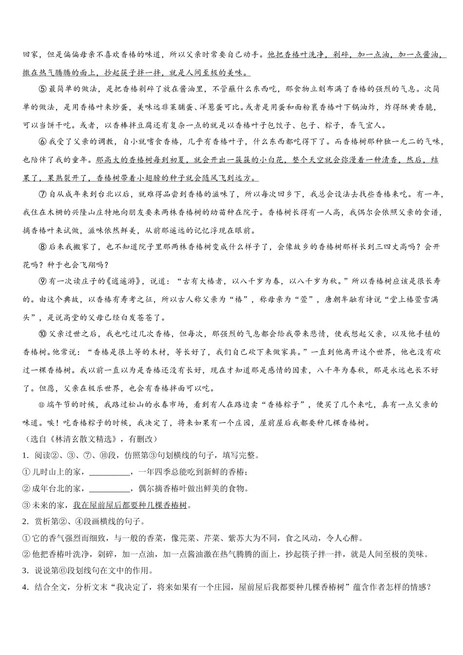
江西省吉水县外国语学校 2025 届语文七下期中经典模拟试题注意事项1.考生要认真填写考场号和座位序号。2.试题所有答案必须填涂或书写在答题卡上,在试卷上作答无效。第一部分必须用 2B 铅笔作答;第二部分必须用黑色字迹的签字笔作答。3.考试结束后,考生须将试卷和答题卡放在桌面上,待监考员收回。一、语言知识及其运用(每小题 2 分,共 10 分)1、下列说法有错的一项是( )A.《土地的誓言》作者端木蕻良,作家,代表作有小说《科尔沁旗草原》。B.1939 年春,光未然创作了组诗《黄河大合唱》,经过冼星海谱曲后,这部音乐作品响彻中华大地,激发了中国军民的抗日热情。C.《阿长与<山海经>》选自《呐喊》,这是鲁迅写的一篇怀念保姆的文章, 文章通过对阿长的一些琐事的回忆,表达了作者复杂的感情。D.《老王》一文描写老王,主要从两个方面来写:一是写他的“善”;二是写他的“苦”。2、下列各组词语中加点字注音全对的一项是( )A.群蚁排衙(yá) 兀兀穷年(wù) 刮目相待(guā) 弥高(ní)B.气冲斗牛(dǒu) 鲜为人知(xiān) 迭起(dié) 校对(xiào)C.锲而不舍(qiè) 磅礴(páng) 义愤填膺(yǒng) 深邃(suì)D.田垄(lǒng) 召唤(zhào) 怪诞(dàn) 迥乎不同(jiǒng)3、下列词语中,字形和字音全都正确的一项是( )A.霹雳 鞠躬尽悴 矗立(zhù) 鲜为人知(xiǎn)B.烦燥 大庭广众 呜咽(yè) 气冲斗牛(dǒu)C.字帖 妇儒皆知 载客(zǎi) 锲而不舍(qiè)D.默契 苛捐杂税 粗拙(zhuō) 深恶痛绝(wù)4、下列说法中有误的一项是( )A.《邓稼先》一文结构明晰,文中的六个小标题是对每一部分内容的概括。B.端木蕻良在《土地的誓言》一文中,直接倾诉了对土地的热爱、怀念、眷念,并且将土地拟人化,以“她”而不是“它”相称,隐含将土地比作“母亲”的意思。C.《木兰诗》是南北朝时北方的一首乐府民歌,选自北宋郭茂倩编的《乐府诗集》。D.《孙权劝学》选自《资治通鉴》,它是由北宋司马光主持编纂的一部纪传体通史。5、关于一些传统的称谓,下面表述错误的是( )A.称对方亲属时,常加“令”,如“令尊”。B.称自己的长辈时,常加“家”,如“家兄”。C.称对方的平辈时,常加“愚”,如“愚兄”。D.表示对臣子的爱称时,常用“卿”,比如“荀卿”。二、古诗文阅读与积累(24 分)6、(一)杨柳枝词①白居易一树春风千万枝,嫩于金色软于丝。永丰西角荒园里,尽日无人属阿...

1、当您付费下载文档后,您只拥有了使用权限,并不意味着购买了版权,文档只能用于自身使用,不得用于其他商业用途(如 [转卖]进行直接盈利或[编辑后售卖]进行间接盈利)。
2、本站所有内容均由合作方或网友上传,本站不对文档的完整性、权威性及其观点立场正确性做任何保证或承诺!文档内容仅供研究参考,付费前请自行鉴别。
3、如文档内容存在违规,或者侵犯商业秘密、侵犯著作权等,请点击“违规举报”。

碎片内容

江西省吉水县外国语学校2025届语文七下期中经典模拟试题含解析

您可能关注的文档

确认删除?