江苏省南京市江浦高级中学2024-2025学年高一下生物期末调研试题含解析

江苏省南京市江浦高级中学2024-2025学年高一下生物期末调研试题含解析_第1页
1/8
江苏省南京市江浦高级中学2024-2025学年高一下生物期末调研试题含解析_第2页
2/8
江苏省南京市江浦高级中学2024-2025学年高一下生物期末调研试题含解析_第3页
3/8
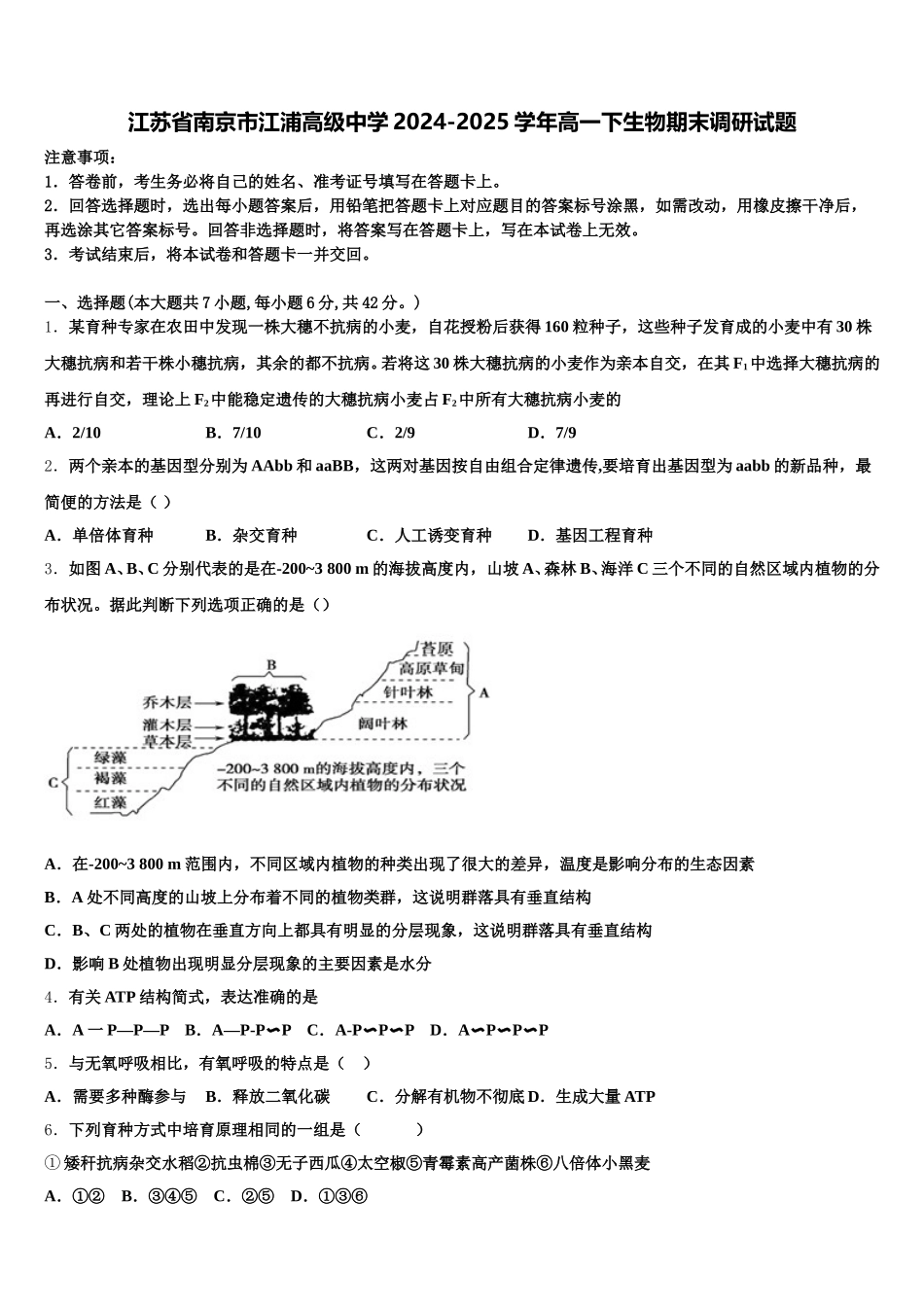
江苏省南京市江浦高级中学 2024-2025 学年高一下生物期末调研试题注意事项:1.答卷前,考生务必将自己的姓名、准考证号填写在答题卡上。2.回答选择题时,选出每小题答案后,用铅笔把答题卡上对应题目的答案标号涂黑,如需改动,用橡皮擦干净后,再选涂其它答案标号。回答非选择题时,将答案写在答题卡上,写在本试卷上无效。3.考试结束后,将本试卷和答题卡一并交回。一、选择题(本大题共 7 小题,每小题 6 分,共 42 分。)1.某育种专家在农田中发现一株大穗不抗病的小麦,自花授粉后获得 160 粒种子,这些种子发育成的小麦中有 30 株大穗抗病和若干株小穗抗病,其余的都不抗病。若将这 30 株大穗抗病的小麦作为亲本自交,在其 F1中选择大穗抗病的再进行自交,理论上 F2中能稳定遗传的大穗抗病小麦占 F2中所有大穗抗病小麦的A.2/10B.7/10C.2/9D.7/92.两个亲本的基因型分别为 AAbb 和 aaBB,这两对基因按自由组合定律遗传,要培育出基因型为 aabb 的新品种,最简便的方法是( )A.单倍体育种B.杂交育种C.人工诱变育种D.基因工程育种3.如图 A、B、C 分别代表的是在-200~3 800 m 的海拔高度内,山坡 A、森林 B、海洋 C 三个不同的自然区域内植物的分布状况。据此判断下列选项正确的是()A.在-200~3 800 m 范围内,不同区域内植物的种类出现了很大的差异,温度是影响分布的生态因素B.A 处不同高度的山坡上分布着不同的植物类群,这说明群落具有垂直结构C.B、C 两处的植物在垂直方向上都具有明显的分层现象,这说明群落具有垂直结构D.影响 B 处植物出现明显分层现象的主要因素是水分4.有关 ATP 结构简式,表达准确的是A.A 一 P—P—P B.A—P-P〜P C.A-P〜P〜P D.A〜P〜P〜P5.与无氧呼吸相比,有氧呼吸的特点是( )A.需要多种酶参与B.释放二氧化碳C.分解有机物不彻底 D.生成大量 ATP6.下列育种方式中培育原理相同的一组是( ) ① 矮秆抗病杂交水稻②抗虫棉③无子西瓜④太空椒⑤青霉素高产菌株⑥八倍体小黑麦A.①② B.③④⑤ C.②⑤ D.①③⑥7.新鲜鱼、肉用盐渍不变质,其原因是( )A.食盐水中的 C1-有杀菌作用B.浓盐水中含 O2少,细菌无法生存C.由于渗透作用使细菌失水死亡D.由于渗透使鱼肉细胞失水所致8.(10 分)一个杂合子(Aa)植株自交时,含有隐性配子的花粉有 50%的死亡率,则自交后代的基因型的比例是A.1:1:1B.4:4:1C.2:3:1D.1...

1、当您付费下载文档后,您只拥有了使用权限,并不意味着购买了版权,文档只能用于自身使用,不得用于其他商业用途(如 [转卖]进行直接盈利或[编辑后售卖]进行间接盈利)。
2、本站所有内容均由合作方或网友上传,本站不对文档的完整性、权威性及其观点立场正确性做任何保证或承诺!文档内容仅供研究参考,付费前请自行鉴别。
3、如文档内容存在违规,或者侵犯商业秘密、侵犯著作权等,请点击“违规举报”。

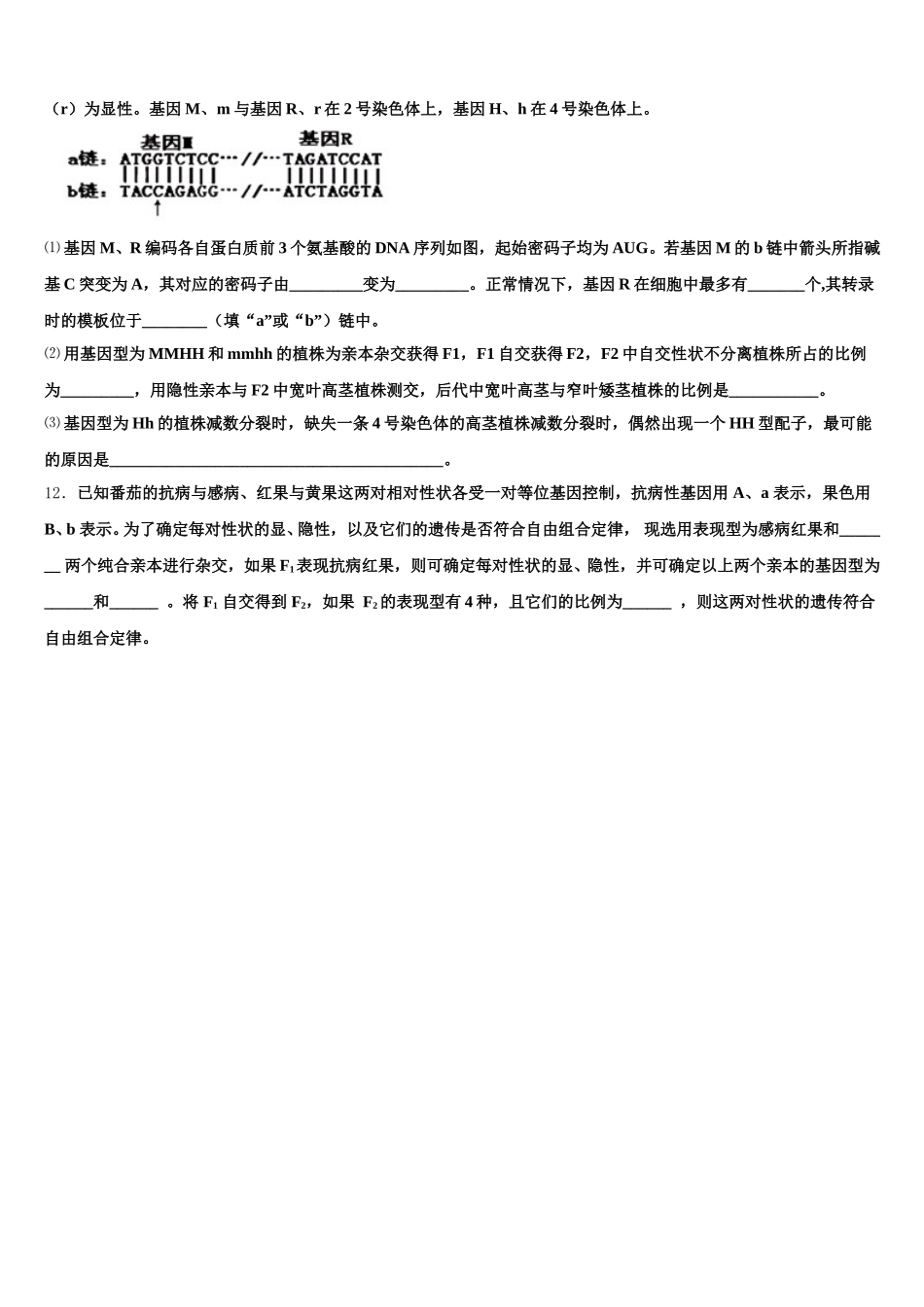
碎片内容

江苏省南京市江浦高级中学2024-2025学年高一下生物期末调研试题含解析

您可能关注的文档

确认删除?