山东省沂水县第一中学2025届物理高二第二学期期中质量跟踪监视试题含解析

山东省沂水县第一中学2025届物理高二第二学期期中质量跟踪监视试题含解析_第1页
1/13
山东省沂水县第一中学2025届物理高二第二学期期中质量跟踪监视试题含解析_第2页
2/13
山东省沂水县第一中学2025届物理高二第二学期期中质量跟踪监视试题含解析_第3页
3/13
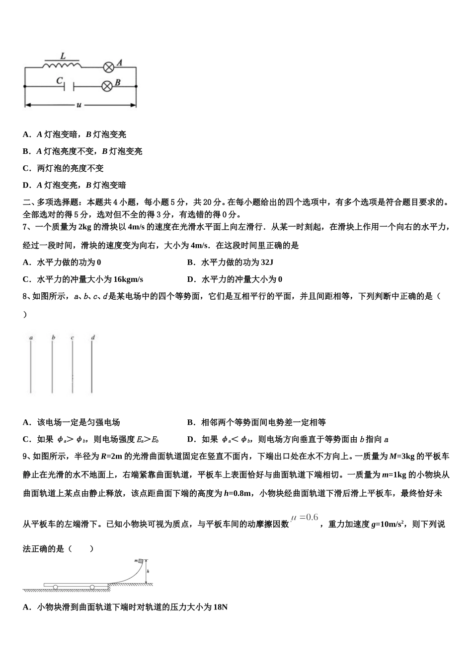
山东省沂水县第一中学 2025 届物理高二第二学期期中质量跟踪监视试题注意事项:1.答卷前,考生务必将自己的姓名、准考证号、考场号和座位号填写在试题卷和答题卡上。用 2B 铅笔将试卷类型(B)填涂在答题卡相应位置上。将条形码粘贴在答题卡右上角"条形码粘贴处"。2.作答选择题时,选出每小题答案后,用 2B 铅笔把答题卡上对应题目选项的答案信息点涂黑;如需改动,用橡皮擦干净后,再选涂其他答案。答案不能答在试题卷上。3.非选择题必须用黑色字迹的钢笔或签字笔作答,答案必须写在答题卡各题目指定区域内相应位置上;如需改动,先划掉原来的答案,然后再写上新答案;不准使用铅笔和涂改液。不按以上要求作答无效。4.考生必须保证答题卡的整洁。考试结束后,请将本试卷和答题卡一并交回。一、单项选择题:本题共 6 小题,每小题 4 分,共 24 分。在每小题给出的四个选项中,只有一项是符合题目要求的。1、若以 M 表示水的摩尔质量,Vm表示标准状态下水蒸气的摩尔体积,ρ 表示标准状态下水蒸气的密度,NA表示阿伏伽德罗常数,m 和 V 分别表示每个水分子的质量和体积,下列关系正确的是( )A.B.C.D.2、如图所示,在双缝干涉实验中,若把单缝 S 从双缝 S1、S2的中心对称轴位置稍微向上移动,则( )A.不再产生干涉条纹B.仍可产生干涉条纹,其中央亮条纹的位置不变C.仍可产生干涉条纹,其中央亮条纹的位置略上移D.仍可产生干涉条纹,其中央亮条纹的位置略下移3、如图所示,理想变压器的原、副线圈匝数之比为 4∶1,原线圈接在的交流电源上,副线圈接有的电阻.电流表、电压表均为理想电表.下列说法正确的是 ()A.原线圈的输入功率为B.电流表的读数为 4.0 AC.电压表的读数为D.副线圈两端交流电的周期为 50 s4、.图是“嫦娥一号奔月”示意图,卫星发射后通过自带的小型火箭多次变轨,进入地月转移轨道,最终被月球引力捕获,成为绕月卫星,并开展对月球的探测.下列说法正确的是A.发射“嫦娥一号”的速度必须达到第三宇宙速度B.在绕月圆轨道上,卫星的周期与卫星质量有关C.卫星受月球的引力与它到月球中心距离的平方成反比D.在绕月圆轨道上,卫星受地球的引力大于受月球的引力5、智能手机的普及使“低头族”应运而生当人体直立时,颈椎所承受的压力等于头部的重力;但当低头时,颈椎受到的压力会随之变化现将人体头颈部简化为如图模型:头部看成质点,颈椎看成可绕点自由转动的轻杆,头部在沿方向的...

1、当您付费下载文档后,您只拥有了使用权限,并不意味着购买了版权,文档只能用于自身使用,不得用于其他商业用途(如 [转卖]进行直接盈利或[编辑后售卖]进行间接盈利)。
2、本站所有内容均由合作方或网友上传,本站不对文档的完整性、权威性及其观点立场正确性做任何保证或承诺!文档内容仅供研究参考,付费前请自行鉴别。
3、如文档内容存在违规,或者侵犯商业秘密、侵犯著作权等,请点击“违规举报”。

碎片内容

山东省沂水县第一中学2025届物理高二第二学期期中质量跟踪监视试题含解析

您可能关注的文档

确认删除?