2025届湖北省仙桃、天门、潜江市高二物理第二学期期中检测模拟试题含解析

2025届湖北省仙桃、天门、潜江市高二物理第二学期期中检测模拟试题含解析_第1页
1/15
2025届湖北省仙桃、天门、潜江市高二物理第二学期期中检测模拟试题含解析_第2页
2/15
2025届湖北省仙桃、天门、潜江市高二物理第二学期期中检测模拟试题含解析_第3页
3/15
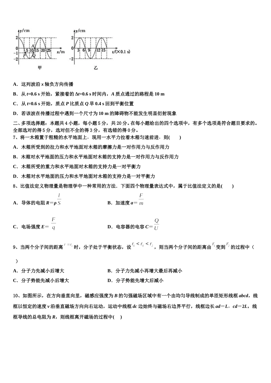
2025 届湖北省仙桃、天门、潜江市高二物理第二学期期中检测模拟试题考生须知:1.全卷分选择题和非选择题两部分,全部在答题纸上作答。选择题必须用 2B 铅笔填涂;非选择题的答案必须用黑色字迹的钢笔或答字笔写在“答题纸”相应位置上。2.请用黑色字迹的钢笔或答字笔在“答题纸”上先填写姓名和准考证号。3.保持卡面清洁,不要折叠,不要弄破、弄皱,在草稿纸、试题卷上答题无效。一、单项选择题:本题共 6 小题,每小题 4 分,共 24 分。在每小题给出的四个选项中,只有一项是符合题目要求的。1、某交流发电机产生的感应电动势与时间的变化关系如图所示,则感应电动势的有效值和周期分别为( )A.,0.04sB.100V,4sC.,4sD.100V,0.04s2、如图所示,足够长的传送带以恒定的速率逆时针运动,一质量为 m 的物块以大小为的初速度从左轮中心正上方的 P 点冲上传送带,从此时起到物块再次回到 P 点的过程中,下列说法正确的是A.合力对物块的冲量大小一定为 2mv2B.合力对物块的冲量大小一定为 2mv1C.合力对物块的冲量大小可能为零D.合力对物块做的功可以有为零3、如图所示,两根平行金属导轨置于水平面内,导轨之间接有电阻 R.金属棒 ab 与两导轨垂直并保持良好接触,整个装置放在匀强磁场中,磁场方向垂直于导轨平面向下.现使磁感应强度随时间均匀减小,ab 始终保持静止,下列说法正确的是( )A.ab 中的感应电流方向由 b 到 aB.ab 中的感应电流逐渐减小C.ab 所受的安培力保持不变D.ab 所受的静摩擦力逐渐减小4、如图(1)所示为氢原子的能级,图(2)为氢原子的光谱。已知谱线 a 是氢原子从 n=4 的能级跃迁到 n=2 的能级时的辐射光,则谱线 b 是氢原子( )A.从 n=3 的能级跃迁到 n=2 的能级时的辐射光B.从 n=5 的能级跃迁到 n=2 的能级时的辐射光C.从 n=4 的能级跃迁到 n=3 的能级时的辐射光D.从 n=1 的能级跃迁到 n=2 的能级时的辐射光5、两物块 A、B 用轻弹簧相连,质量均为 2kg,初始时弹簧处于原长,A、B 两物块都以 v=6 m/s 的速度在光滑的水平地面上运动,质量 4kg 的物块 C 静止在前方,如图所示,B 与 C 碰撞后二者会粘在一起运动.则下列说法正确的是( )A. B、C 碰撞刚结束时 BC 的共同速度为 3 m/sB.弹簧的弹性势能最大时,物块 A 的速度为 3 m/sC.弹簧的弹性势能最大值为 36JD.弹簧再次恢复原长时 A、B、C 三物块速度相同6、一...

1、当您付费下载文档后,您只拥有了使用权限,并不意味着购买了版权,文档只能用于自身使用,不得用于其他商业用途(如 [转卖]进行直接盈利或[编辑后售卖]进行间接盈利)。
2、本站所有内容均由合作方或网友上传,本站不对文档的完整性、权威性及其观点立场正确性做任何保证或承诺!文档内容仅供研究参考,付费前请自行鉴别。
3、如文档内容存在违规,或者侵犯商业秘密、侵犯著作权等,请点击“违规举报”。

碎片内容

2025届湖北省仙桃、天门、潜江市高二物理第二学期期中检测模拟试题含解析

您可能关注的文档

确认删除?