2025年上海市丰华中学高一下物理期末统考模拟试题含解析

2025年上海市丰华中学高一下物理期末统考模拟试题含解析_第1页
1/15
2025年上海市丰华中学高一下物理期末统考模拟试题含解析_第2页
2/15
2025年上海市丰华中学高一下物理期末统考模拟试题含解析_第3页
3/15
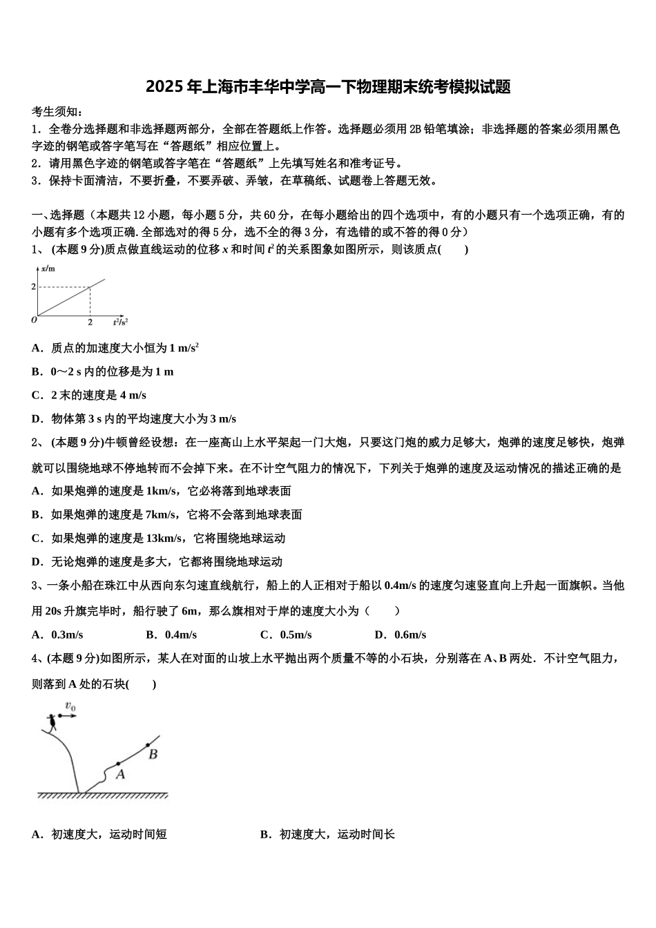
2025 年上海市丰华中学高一下物理期末统考模拟试题考生须知:1.全卷分选择题和非选择题两部分,全部在答题纸上作答。选择题必须用 2B 铅笔填涂;非选择题的答案必须用黑色字迹的钢笔或答字笔写在“答题纸”相应位置上。2.请用黑色字迹的钢笔或答字笔在“答题纸”上先填写姓名和准考证号。3.保持卡面清洁,不要折叠,不要弄破、弄皱,在草稿纸、试题卷上答题无效。一、选择题(本题共 12 小题,每小题 5 分,共 60 分,在每小题给出的四个选项中,有的小题只有一个选项正确,有的小题有多个选项正确.全部选对的得 5 分,选不全的得 3 分,有选错的或不答的得 0 分)1、 (本题 9 分)质点做直线运动的位移 x 和时间 t2的关系图象如图所示,则该质点( )A.质点的加速度大小恒为 1 m/s2B.0~2 s 内的位移是为 1 mC.2 末的速度是 4 m/sD.物体第 3 s 内的平均速度大小为 3 m/s2、 (本题 9 分)牛顿曾经设想:在一座高山上水平架起一门大炮,只要这门炮的威力足够大,炮弹的速度足够快,炮弹就可以围绕地球不停地转而不会掉下来。在不计空气阻力的情况下,下列关于炮弹的速度及运动情况的描述正确的是A.如果炮弹的速度是 1km/s,它必将落到地球表面B.如果炮弹的速度是 7km/s,它将不会落到地球表面C.如果炮弹的速度是 13km/s,它将围绕地球运动D.无论炮弹的速度是多大,它都将围绕地球运动3、一条小船在珠江中从西向东匀速直线航行,船上的人正相对于船以 0.4m/s 的速度匀速竖直向上升起一面旗帜。当他用 20s 升旗完毕时,船行驶了 6m,那么旗相对于岸的速度大小为( )A.0.3m/sB.0.4m/sC.0.5m/sD.0.6m/s4、 (本题 9 分)如图所示,某人在对面的山坡上水平抛出两个质量不等的小石块,分别落在 A、B 两处.不计空气阻力,则落到 A 处的石块( )A.初速度大,运动时间短B.初速度大,运动时间长C.初速度小,运动时间短D.初速度小,运动时间长5、 (本题 9 分)我国“北斗”卫星导航定位系统将由 5 颗静止轨道卫星(同步卫星)和 30 颗非静止轨道卫星组成,30 颗非静止轨道卫星中有 27 颗是中轨道卫星,中轨道卫星轨道高度约为 2.15×104 km,静止轨道卫星的高度约为 3.60×104 km.下列说法正确的是( )A.中轨道卫星的线速度大于 7.9 km/sB.静止轨道卫星的线速度大于中轨道卫星的线速度C.静止轨道卫星的运行周期大于中轨道卫星的运行周期D.静止轨道卫星的向心加速度大...

1、当您付费下载文档后,您只拥有了使用权限,并不意味着购买了版权,文档只能用于自身使用,不得用于其他商业用途(如 [转卖]进行直接盈利或[编辑后售卖]进行间接盈利)。
2、本站所有内容均由合作方或网友上传,本站不对文档的完整性、权威性及其观点立场正确性做任何保证或承诺!文档内容仅供研究参考,付费前请自行鉴别。
3、如文档内容存在违规,或者侵犯商业秘密、侵犯著作权等,请点击“违规举报”。

碎片内容

2025年上海市丰华中学高一下物理期末统考模拟试题含解析

您可能关注的文档

确认删除?