甘肃省兰州市第一中学2025年物理高二下期中达标测试试题含解析

甘肃省兰州市第一中学2025年物理高二下期中达标测试试题含解析_第1页
1/12
甘肃省兰州市第一中学2025年物理高二下期中达标测试试题含解析_第2页
2/12
甘肃省兰州市第一中学2025年物理高二下期中达标测试试题含解析_第3页
3/12
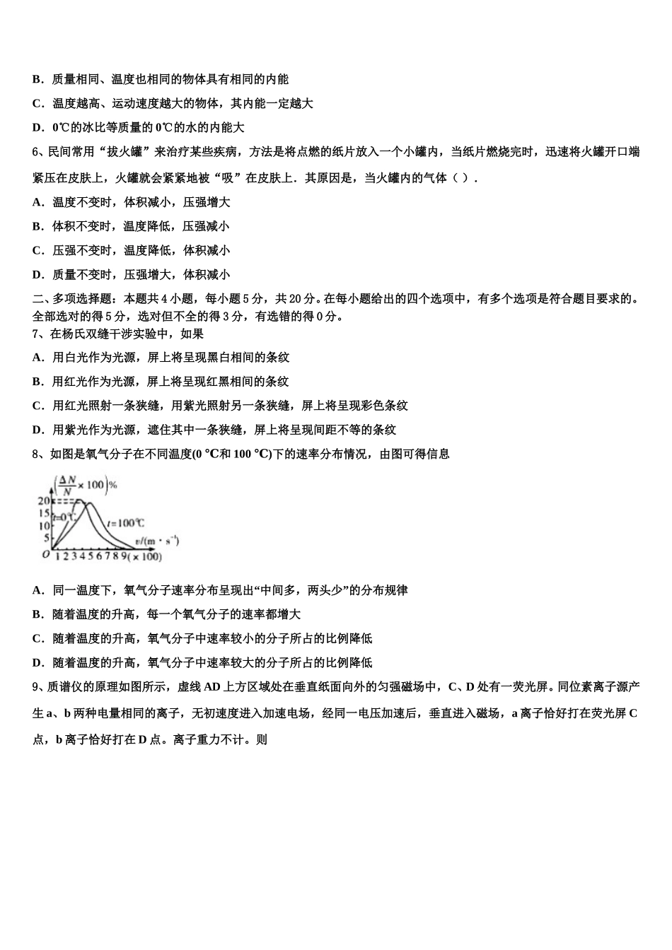
甘肃省兰州市第一中学 2025 年物理高二下期中达标测试试题注意事项:1.答题前,考生先将自己的姓名、准考证号码填写清楚,将条形码准确粘贴在条形码区域内。2.答题时请按要求用笔。3.请按照题号顺序在答题卡各题目的答题区域内作答,超出答题区域书写的答案无效;在草稿纸、试卷上答题无效。4.作图可先使用铅笔画出,确定后必须用黑色字迹的签字笔描黑。5.保持卡面清洁,不要折暴、不要弄破、弄皱,不准使用涂改液、修正带、刮纸刀。一、单项选择题:本题共 6 小题,每小题 4 分,共 24 分。在每小题给出的四个选项中,只有一项是符合题目要求的。1、关于液体的饱和汽和饱和汽压,下列说法正确的是A.饱和汽的压强、体积、温度的变化规律遵循查理定律B.饱和汽密度和蒸汽分子的平均速率都随温度的升高面增大C.一定温度下,不同液体的饱和汽压都是相同的D.饱和汽压随体积的减小而增大2、关于分子动理论,下列说法正确的是( )A.布朗运动反映了悬浮颗粒内部分子运动的无规则性B.用打气筒的活塞压缩气体很费力,说明分子间有斥力C.已知理想气体的摩尔体积和阿伏伽德罗常数,可以算出气体分子的体积D.将两个分子由距离极近移动到相距无穷远的过程中,分子斥力和引力一直减小3、如图所示,质量 m1=0.3kg 的小车静止在光滑的水平面上,车长 l=5m,现有质量 m2=0.2kg 可视为质点的物块,以水平向右的速度 v0 从左端滑上小车,最后在车面上某处与小车保持相对静止。物块与车面间的动摩擦因数  0.5,取g=10m/s2( )A.物块滑上小车后,系统动量守恒和机械能守恒B.若 v0=2.5m/s,则物块在车面上滑行的时间为 0.48sC.若 v0=4m/s,物块最终会从小车右端滑出D.增大物块与车面间的动摩擦因数,摩擦生热不变4、两个电池 1 和 2 的电动势 E1>E2,它们分别向同一电阻 R 供电,电阻 R 消耗的电功率相同.比较供电时电池 1 和 2内部消耗的电功率 P1和 P2及电池的效率 η1和 η2的大小,则有( )A.P1>P2,η1>η2B.P1>P2,η1<η2C.P1<P2,η1>η2D.P1<P2,η1<η25、下列说法正确的是( )A.一个物体的机械能可能为零、但内能不可能为零B.质量相同、温度也相同的物体具有相同的内能C.温度越高、运动速度越大的物体,其内能一定越大D.0℃的冰比等质量的 0℃的水的内能大6、民间常用“拔火罐”来治疗某些疾病,方法是将点燃的纸片放入一个小罐内,当纸片燃烧完时,迅速将火罐开口端紧压在皮肤...

1、当您付费下载文档后,您只拥有了使用权限,并不意味着购买了版权,文档只能用于自身使用,不得用于其他商业用途(如 [转卖]进行直接盈利或[编辑后售卖]进行间接盈利)。
2、本站所有内容均由合作方或网友上传,本站不对文档的完整性、权威性及其观点立场正确性做任何保证或承诺!文档内容仅供研究参考,付费前请自行鉴别。
3、如文档内容存在违规,或者侵犯商业秘密、侵犯著作权等,请点击“违规举报”。

碎片内容

甘肃省兰州市第一中学2025年物理高二下期中达标测试试题含解析

您可能关注的文档

确认删除?