河南省临颍县2024-2025学年七下生物期末达标检测模拟试题含解析

河南省临颍县2024-2025学年七下生物期末达标检测模拟试题含解析_第1页
1/22
河南省临颍县2024-2025学年七下生物期末达标检测模拟试题含解析_第2页
2/22
河南省临颍县2024-2025学年七下生物期末达标检测模拟试题含解析_第3页
3/22
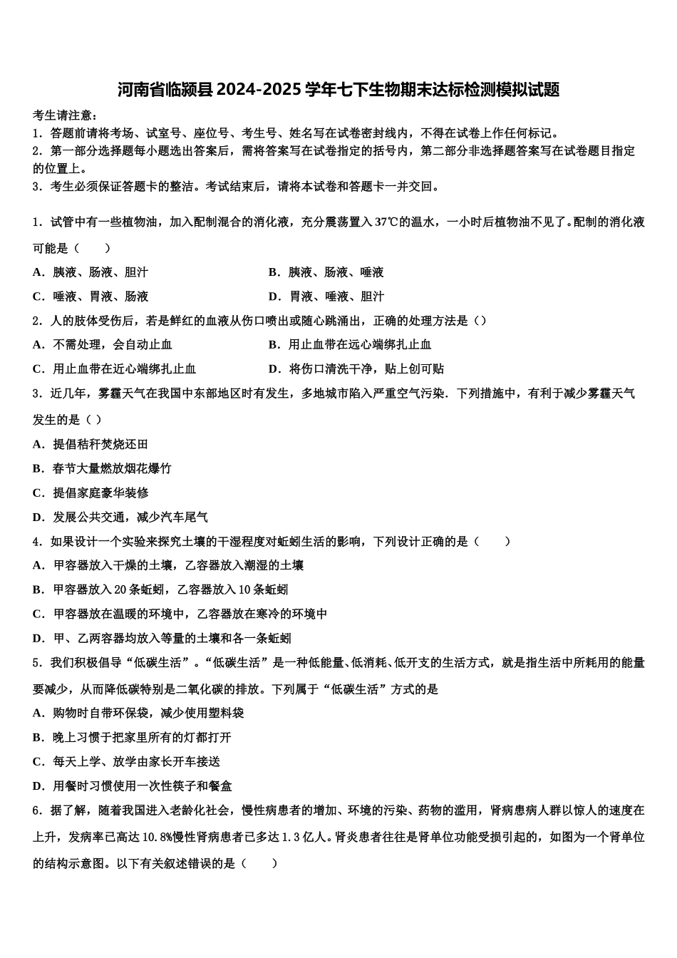
河南省临颍县 2024-2025 学年七下生物期末达标检测模拟试题考生请注意:1.答题前请将考场、试室号、座位号、考生号、姓名写在试卷密封线内,不得在试卷上作任何标记。2.第一部分选择题每小题选出答案后,需将答案写在试卷指定的括号内,第二部分非选择题答案写在试卷题目指定的位置上。3.考生必须保证答题卡的整洁。考试结束后,请将本试卷和答题卡一并交回。1.试管中有一些植物油,加入配制混合的消化液,充分震荡置入 37℃的温水,一小时后植物油不见了。配制的消化液可能是( )A.胰液、肠液、胆汁B.胰液、肠液、唾液C.唾液、胃液、肠液D.胃液、唾液、胆汁2.人的肢体受伤后,若是鲜红的血液从伤口喷出或随心跳涌出,正确的处理方法是()A.不需处理,会自动止血B.用止血带在远心端绑扎止血C.用止血带在近心端绑扎止血D.将伤口清洗干净,贴上创可贴3.近几年,雾霾天气在我国中东部地区时有发生,多地城市陷入严重空气污染.下列措施中,有利于减少雾霾天气发生的是( )A.提倡秸秆焚烧还田B.春节大量燃放烟花爆竹C.提倡家庭豪华装修D.发展公共交通,减少汽车尾气4.如果设计一个实验来探究土壤的干湿程度对蚯蚓生活的影响,下列设计正确的是( )A.甲容器放入干燥的土壤,乙容器放入潮湿的土壤B.甲容器放入 20 条蚯蚓,乙容器放入 10 条蚯蚓C.甲容器放在温暖的环境中,乙容器放在寒冷的环境中D.甲、乙两容器均放入等量的土壤和各一条蚯蚓5.我们积极倡导“低碳生活”。“低碳生活”是一种低能量、低消耗、低开支的生活方式,就是指生活中所耗用的能量要减少,从而降低碳特别是二氧化碳的排放。下列属于“低碳生活”方式的是A.购物时自带环保袋,减少使用塑料袋B.晚上习惯于把家里所有的灯都打开C.每天上学、放学由家长开车接送D.用餐时习惯使用一次性筷子和餐盒6.据了解,随着我国进入老龄化社会,慢性病患者的增加、环境的污染、药物的滥用,肾病患病人群以惊人的速度在上升,发病率已高达 10.8%慢性肾病患者已多达 1.3 亿人。肾炎患者往往是肾单位功能受损引起的,如图为一个肾单位的结构示意图。以下有关叙述错误的是( )A.①血管名称是入球小动脉B.③中流的是动脉血C.检测⑤中的液体发现含有葡萄糖,说明此人就患有糖尿病D.⑤中的尿素浓度比④高,这与肾小管的重吸收功能有关7.俗话说“食不言,寝不语”,吃饭时不能大声说笑的科学道理是( )A.食物容易由咽误入气管B.唾液腺分泌的唾液会...

1、当您付费下载文档后,您只拥有了使用权限,并不意味着购买了版权,文档只能用于自身使用,不得用于其他商业用途(如 [转卖]进行直接盈利或[编辑后售卖]进行间接盈利)。
2、本站所有内容均由合作方或网友上传,本站不对文档的完整性、权威性及其观点立场正确性做任何保证或承诺!文档内容仅供研究参考,付费前请自行鉴别。
3、如文档内容存在违规,或者侵犯商业秘密、侵犯著作权等,请点击“违规举报”。

碎片内容

河南省临颍县2024-2025学年七下生物期末达标检测模拟试题含解析

您可能关注的文档

确认删除?