2025届山西省朔州市怀仁县第一中学、应县第一中学生物高一下期末统考模拟试题含解析

2025届山西省朔州市怀仁县第一中学、应县第一中学生物高一下期末统考模拟试题含解析_第1页
1/8
2025届山西省朔州市怀仁县第一中学、应县第一中学生物高一下期末统考模拟试题含解析_第2页
2/8
2025届山西省朔州市怀仁县第一中学、应县第一中学生物高一下期末统考模拟试题含解析_第3页
3/8
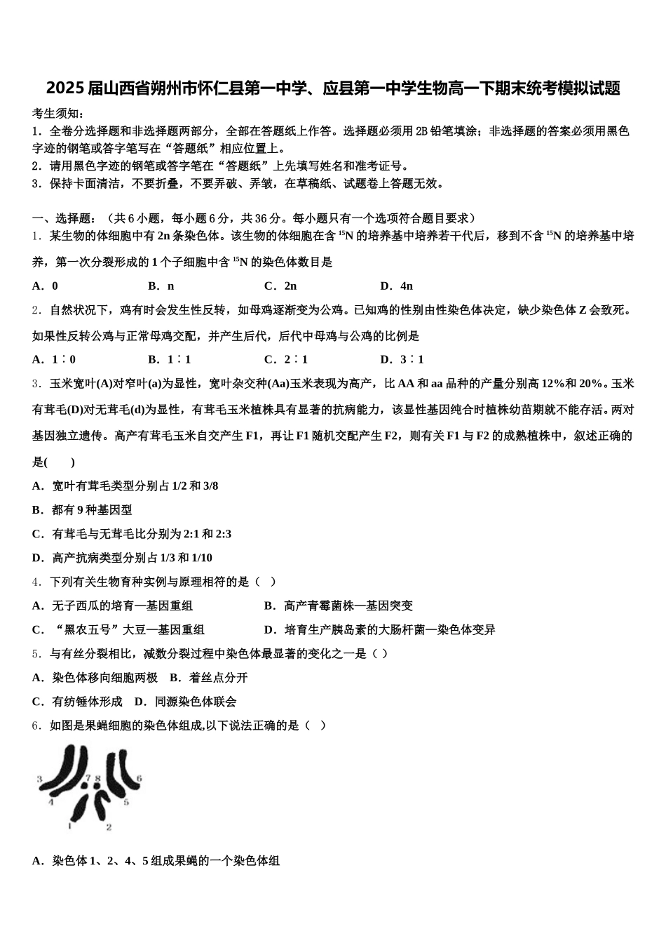
2025 届山西省朔州市怀仁县第一中学、应县第一中学生物高一下期末统考模拟试题考生须知:1.全卷分选择题和非选择题两部分,全部在答题纸上作答。选择题必须用 2B 铅笔填涂;非选择题的答案必须用黑色字迹的钢笔或答字笔写在“答题纸”相应位置上。2.请用黑色字迹的钢笔或答字笔在“答题纸”上先填写姓名和准考证号。3.保持卡面清洁,不要折叠,不要弄破、弄皱,在草稿纸、试题卷上答题无效。一、选择题:(共 6 小题,每小题 6 分,共 36 分。每小题只有一个选项符合题目要求)1.某生物的体细胞中有 2n 条染色体。该生物的体细胞在含 15N 的培养基中培养若干代后,移到不含 15N 的培养基中培养,第一次分裂形成的 1 个子细胞中含 15N 的染色体数目是A.0B.nC.2nD.4n2.自然状况下,鸡有时会发生性反转,如母鸡逐渐变为公鸡。已知鸡的性别由性染色体决定,缺少染色体 Z 会致死。如果性反转公鸡与正常母鸡交配,并产生后代,后代中母鸡与公鸡的比例是A.10∶B.11∶C.21∶D.31∶3.玉米宽叶(A)对窄叶(a)为显性,宽叶杂交种(Aa)玉米表现为高产,比 AA 和 aa 品种的产量分别高 12%和 20%。玉米有茸毛(D)对无茸毛(d)为显性,有茸毛玉米植株具有显著的抗病能力,该显性基因纯合时植株幼苗期就不能存活。两对基因独立遗传。高产有茸毛玉米自交产生 F1,再让 F1 随机交配产生 F2,则有关 F1 与 F2 的成熟植株中,叙述正确的是( )A.宽叶有茸毛类型分别占 1/2 和 3/8B.都有 9 种基因型C.有茸毛与无茸毛比分别为 2:1 和 2:3D.高产抗病类型分别占 1/3 和 1/104.下列有关生物育种实例与原理相符的是( )A.无子西瓜的培育—基因重组B.高产青霉菌株—基因突变C.“黑农五号”大豆—基因重组D.培育生产胰岛素的大肠杆菌—染色体变异5.与有丝分裂相比,减数分裂过程中染色体最显著的变化之一是( )A.染色体移向细胞两极 B.着丝点分开C.有纺锤体形成 D.同源染色体联会6.如图是果蝇细胞的染色体组成,以下说法正确的是( )A.染色体 1、2、4、5 组成果蝇的一个染色体组B.染色体 3、6 之间的交换属于基因重组C.控制果蝇红眼或白眼的基因位于 2 号染色体上D.要测定果蝇的一个基因组可测定 1、2、3、6、7 共五条染色体二、综合题:本大题共 4 小题7.(9 分)有两种罕见的家族遗传病,致病基因分别位于常染色体和性染色体上。—种是先天代谢病称为黑尿病(A,a),病人的尿...

1、当您付费下载文档后,您只拥有了使用权限,并不意味着购买了版权,文档只能用于自身使用,不得用于其他商业用途(如 [转卖]进行直接盈利或[编辑后售卖]进行间接盈利)。
2、本站所有内容均由合作方或网友上传,本站不对文档的完整性、权威性及其观点立场正确性做任何保证或承诺!文档内容仅供研究参考,付费前请自行鉴别。
3、如文档内容存在违规,或者侵犯商业秘密、侵犯著作权等,请点击“违规举报”。

碎片内容

2025届山西省朔州市怀仁县第一中学、应县第一中学生物高一下期末统考模拟试题含解析

您可能关注的文档

确认删除?