2024-2025学年广西壮族自治区百色市田阳县田阳高中生物高一第二学期期末统考模拟试题含解析

2024-2025学年广西壮族自治区百色市田阳县田阳高中生物高一第二学期期末统考模拟试题含解析_第1页
1/9
2024-2025学年广西壮族自治区百色市田阳县田阳高中生物高一第二学期期末统考模拟试题含解析_第2页
2/9
2024-2025学年广西壮族自治区百色市田阳县田阳高中生物高一第二学期期末统考模拟试题含解析_第3页
3/9
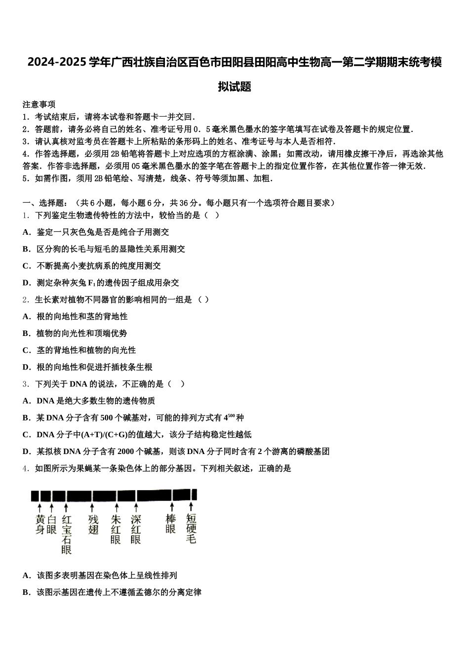
2024-2025 学年广西壮族自治区百色市田阳县田阳高中生物高一第二学期期末统考模拟试题注意事项1.考试结束后,请将本试卷和答题卡一并交回.2.答题前,请务必将自己的姓名、准考证号用 0.5 毫米黑色墨水的签字笔填写在试卷及答题卡的规定位置.3.请认真核对监考员在答题卡上所粘贴的条形码上的姓名、准考证号与本人是否相符.4.作答选择题,必须用 2B 铅笔将答题卡上对应选项的方框涂满、涂黑;如需改动,请用橡皮擦干净后,再选涂其他答案.作答非选择题,必须用 05 毫米黑色墨水的签字笔在答题卡上的指定位置作答,在其他位置作答一律无效.5.如需作图,须用 2B 铅笔绘、写清楚,线条、符号等须加黑、加粗.一、选择题:(共 6 小题,每小题 6 分,共 36 分。每小题只有一个选项符合题目要求)1.下列鉴定生物遗传特性的方法中,较恰当的是( )A.鉴定一只灰色兔是否是纯合子用测交B.区分狗的长毛与短毛的显隐性关系用测交C.不断提高小麦抗病系的纯度用测交D.测定杂种灰兔 F1的遗传因子组成用杂交2.生长素对植物不同器官的影响相同的一组是 ( )A.根的向地性和茎的背地性B.植物的向光性和顶端优势C.茎的背地性和植物的向光性D.根的向地性和促进扦插枝条生根3.下列关于 DNA 的说法,不正确的是( )A.DNA 是绝大多数生物的遗传物质B.某 DNA 分子含有 500 个碱基对,可能的排列方式有 4500种C.DNA 分子中(A+T)/(C+G)的值越大,该分子结构稳定性越低D.某拟核 DNA 分子含有 2000 个碱基,则该 DNA 分子同时含有 2 个游离的磷酸基团4.如图所示为果蝇某一条染色体上的部分基因。下列相关叙述,正确的是A.该图多表明基因在染色体上呈线性排列B.该图示基因在遗传上不遵循孟德尔的分离定律C.深红眼基因和朱红眼基因为等位基因D.果蝇的该条染色体上一共含有 8 个基因5.下列关于人类抗维生素 D 佝偻病的说法(不考虑染色体变异、基因突变),正确的是A.女性患者的后代中,女儿都正常,儿子都患病B.有一个患病女儿的正常女性,其儿子患病的概率为 0C.表现正常的夫妇,其性染色体上可能携带该致病基因D.患者双亲必有一方是患者,人群中的患者男性多于女性6.如图为一色盲家系谱图,若其中 1 号与 2 号个体婚配,则后代患病概率是A.1/2B.1/4C.1/3D.1/8二、综合题:本大题共 4 小题7.(9 分)仔细阅读图一和图二,请据图回答问题。(1)写出图一中下列编号所代表的中文名...

1、当您付费下载文档后,您只拥有了使用权限,并不意味着购买了版权,文档只能用于自身使用,不得用于其他商业用途(如 [转卖]进行直接盈利或[编辑后售卖]进行间接盈利)。
2、本站所有内容均由合作方或网友上传,本站不对文档的完整性、权威性及其观点立场正确性做任何保证或承诺!文档内容仅供研究参考,付费前请自行鉴别。
3、如文档内容存在违规,或者侵犯商业秘密、侵犯著作权等,请点击“违规举报”。

碎片内容

2024-2025学年广西壮族自治区百色市田阳县田阳高中生物高一第二学期期末统考模拟试题含解析

您可能关注的文档

确认删除?