青海省西宁市第四高级中学2026届化学高一上期中预测试题含解析

青海省西宁市第四高级中学2026届化学高一上期中预测试题含解析_第1页
1/17
青海省西宁市第四高级中学2026届化学高一上期中预测试题含解析_第2页
2/17
青海省西宁市第四高级中学2026届化学高一上期中预测试题含解析_第3页
3/17
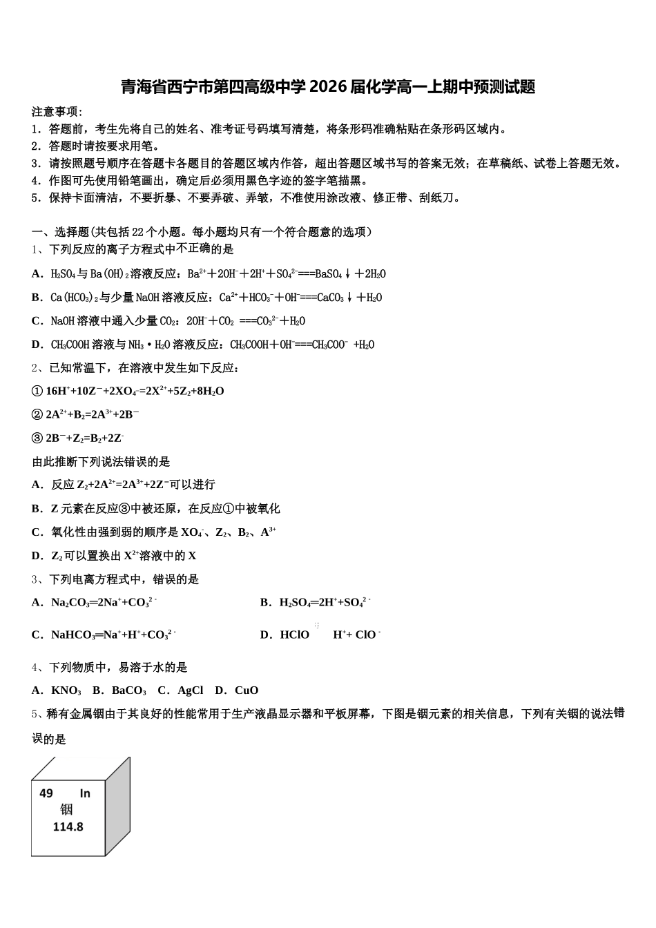
青海省西宁市第四高级中学 2026 届化学高一上期中预测试题注意事项:1.答题前,考生先将自己的姓名、准考证号码填写清楚,将条形码准确粘贴在条形码区域内。2.答题时请按要求用笔。3.请按照题号顺序在答题卡各题目的答题区域内作答,超出答题区域书写的答案无效;在草稿纸、试卷上答题无效。4.作图可先使用铅笔画出,确定后必须用黑色字迹的签字笔描黑。5.保持卡面清洁,不要折暴、不要弄破、弄皱,不准使用涂改液、修正带、刮纸刀。一、选择题(共包括 22 个小题。每小题均只有一个符合题意的选项)1、下列反应的离子方程式中不正确的是A.H2SO4与 Ba(OH)2溶液反应:Ba2++2OH-+2H++SO42-===BaSO4↓+2H2OB.Ca(HCO3)2与少量 NaOH 溶液反应:Ca2++HCO3-+OH-===CaCO3↓+H2OC.NaOH 溶液中通入少量 CO2:2OH-+CO2 ===CO32-+H2OD.CH3COOH 溶液与 NH3·H2O 溶液反应:CH3COOH+OH-===CH3COO- +H2O2、已知常温下,在溶液中发生如下反应:① 16H++10Z-+2XO4_=2X2++5Z2+8H2O② 2A2++B2=2A3++2B- ③ 2B-+Z2=B2+2Z-由此推断下列说法错误的是A.反应 Z2+2A2+=2A3++2Z−可以进行B.Z 元素在反应③中被还原,在反应①中被氧化C.氧化性由强到弱的顺序是 XO4-、Z2、B2、A3+D.Z2可以置换出 X2+溶液中的 X3、下列电离方程式中,错误的是A.Na2CO3═2Na++CO32﹣B.H2SO4═2H++SO42﹣C.NaHCO3═Na++H++CO32﹣D.HClO H++ ClO﹣4、下列物质中,易溶于水的是A.KNO3 B.BaCO3 C.AgCl D.CuO5、稀有金属铟由于其良好的性能常用于生产液晶显示器和平板屏幕,下图是铟元素的相关信息,下列有关铟的说法错误的是A.115In 原子核内有 66 个中子B.115In 原子核外有 49 个电子C.115In、113In 互为同位素D.115In、113In 的化学性质有较大的不同6、将碘水中的碘萃取出来的实验中,下列说法不正确的是A.分液漏斗使用前要检漏B.注入碘水和萃取剂,倒转分液漏斗反复用力振荡后立即分液C.萃取剂要求不溶于水,且碘在萃取剂中溶解度更大D.若用 CCl4作萃取剂,则分层后下层液体呈紫红色7、已知在酸性溶液中,下列物质氧化 KI 时自身发生如下变化:Fe3+ →Fe2+;MnO4-→ Mn2+;Cl2 → 2Cl-;HNO3 → NO,如果分别用等物质的量的这些物质氧化足量的 KI,得到 I2最少的是A.Fe3+ B.MnO4- C.Cl2 D.HNO38、等质量的钠、镁、铝分别与足量盐酸反应,产生 H2的质量由大到小排列顺序正确的A.Al、Mg、Na B...

1、当您付费下载文档后,您只拥有了使用权限,并不意味着购买了版权,文档只能用于自身使用,不得用于其他商业用途(如 [转卖]进行直接盈利或[编辑后售卖]进行间接盈利)。
2、本站所有内容均由合作方或网友上传,本站不对文档的完整性、权威性及其观点立场正确性做任何保证或承诺!文档内容仅供研究参考,付费前请自行鉴别。
3、如文档内容存在违规,或者侵犯商业秘密、侵犯著作权等,请点击“违规举报”。

碎片内容

青海省西宁市第四高级中学2026届化学高一上期中预测试题含解析

您可能关注的文档

确认删除?