2025年重庆市合川大石中学化学高一上期中质量跟踪监视试题含解析

2025年重庆市合川大石中学化学高一上期中质量跟踪监视试题含解析_第1页
1/18
2025年重庆市合川大石中学化学高一上期中质量跟踪监视试题含解析_第2页
2/18
2025年重庆市合川大石中学化学高一上期中质量跟踪监视试题含解析_第3页
3/18
2025 年重庆市合川大石中学化学高一上期中质量跟踪监视试题注意事项:1.答卷前,考生务必将自己的姓名、准考证号、考场号和座位号填写在试题卷和答题卡上。用 2B 铅笔将试卷类型(B)填涂在答题卡相应位置上。将条形码粘贴在答题卡右上角"条形码粘贴处"。2.作答选择题时,选出每小题答案后,用 2B 铅笔把答题卡上对应题目选项的答案信息点涂黑;如需改动,用橡皮擦干净后,再选涂其他答案。答案不能答在试题卷上。3.非选择题必须用黑色字迹的钢笔或签字笔作答,答案必须写在答题卡各题目指定区域内相应位置上;如需改动,先划掉原来的答案,然后再写上新答案;不准使用铅笔和涂改液。不按以上要求作答无效。4.考生必须保证答题卡的整洁。考试结束后,请将本试卷和答题卡一并交回。一、选择题(共包括 22 个小题。每小题均只有一个符合题意的选项)1、下列各物质的分类、名称(或俗名)、化学式都正确的是A.碱性氧化物 氧化铁 Fe3O4 B.酸性氧化物 碳酸气 COC.酸 硫酸 H2SO4 D.碱 纯碱 Na2CO32、已知 M、N 中含有相同的元素,X、Y 中也含有相同的元素,根据反应 M+H2O → N+H2 ↑;X+H2O →Y+O2 ↑(方程式均未配平),可推断 M、N 中及 X、Y 中相同元素的化合价的高低顺序为A.M<N、X>YB.M>N、X>YC.M<N、X<YD.M>N、X<Y3、下列物质属于酸的是( )A.HNO3 B.CaCO3 C.SO2 D.NH3·H2O4、根据反应① 2FeCl3+2KI═2FeCl2+2KCl+I2,② 2FeCl2+Cl2 = 2FeCl3,判断下列物质的氧化性由强到弱的顺序中,正确的是( )A.Fe3+>Cl2>I2B.Cl2>I2>Fe3+C.Cl2>Fe3+>I2D.I2>Cl2>Fe3+5、下列关于实验基本操作的叙述正确的是A.蒸馏时,应使温度计水银球靠近蒸馏烧瓶支管口B.分液时,需收集上层液体,分层后直接从分液漏斗上口倒出上层液体C.将浓硫酸倒入盛水的量筒中稀释成稀硫酸D.使用容量瓶应先干燥,如果容量瓶中含有少量蒸馏水,会造成误差6、实验室将 NaClO3和 Na2SO3按物质的量为 2:1 放入烧杯中,同时滴入适量 H2SO4,并用水浴加热,产生棕黄色的气体X,反应后测得 NaClO3和 Na2SO3恰好完全反应,则 X 的化学式为A.Cl2 B.Cl2O C.ClO2 D.Cl2O37、下列离子检验的方法错误的是A.某溶液中加 CaCl2溶液生成白色沉淀,滴加稀盐酸沉淀溶解并产生无色无味的气体,说明原溶液中有 CO32-B.某溶液中加入稀盐酸无明显现象,然后加入 BaCl2溶液,有白色沉淀生成,说明原溶液中有 ...

1、当您付费下载文档后,您只拥有了使用权限,并不意味着购买了版权,文档只能用于自身使用,不得用于其他商业用途(如 [转卖]进行直接盈利或[编辑后售卖]进行间接盈利)。
2、本站所有内容均由合作方或网友上传,本站不对文档的完整性、权威性及其观点立场正确性做任何保证或承诺!文档内容仅供研究参考,付费前请自行鉴别。
3、如文档内容存在违规,或者侵犯商业秘密、侵犯著作权等,请点击“违规举报”。

碎片内容

2025年重庆市合川大石中学化学高一上期中质量跟踪监视试题含解析

您可能关注的文档

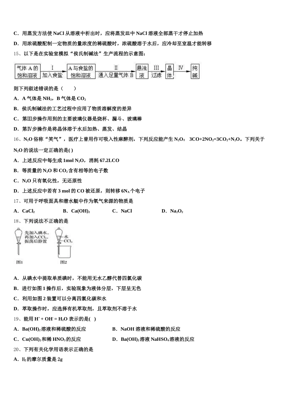
确认删除?