江西省赣州市厚德外国语学校2024-2025学年物理高一下期末质量检测试题含解析

江西省赣州市厚德外国语学校2024-2025学年物理高一下期末质量检测试题含解析_第1页
1/14
江西省赣州市厚德外国语学校2024-2025学年物理高一下期末质量检测试题含解析_第2页
2/14
江西省赣州市厚德外国语学校2024-2025学年物理高一下期末质量检测试题含解析_第3页
3/14
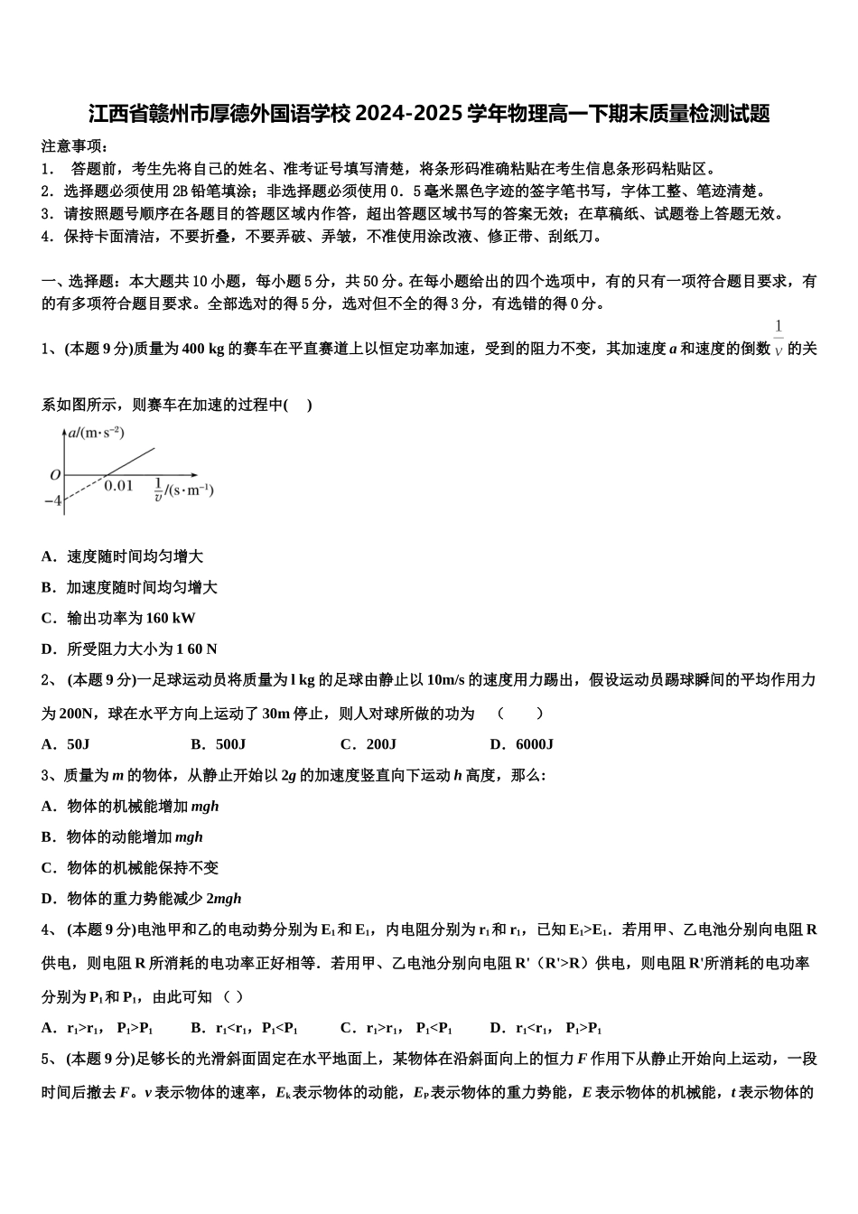
江西省赣州市厚德外国语学校 2024-2025 学年物理高一下期末质量检测试题注意事项:1. 答题前,考生先将自己的姓名、准考证号填写清楚,将条形码准确粘贴在考生信息条形码粘贴区。2.选择题必须使用 2B 铅笔填涂;非选择题必须使用 0.5 毫米黑色字迹的签字笔书写,字体工整、笔迹清楚。3.请按照题号顺序在各题目的答题区域内作答,超出答题区域书写的答案无效;在草稿纸、试题卷上答题无效。4.保持卡面清洁,不要折叠,不要弄破、弄皱,不准使用涂改液、修正带、刮纸刀。一、选择题:本大题共 10 小题,每小题 5 分,共 50 分。在每小题给出的四个选项中,有的只有一项符合题目要求,有的有多项符合题目要求。全部选对的得 5 分,选对但不全的得 3 分,有选错的得 0 分。1、 (本题 9 分)质量为 400 kg 的赛车在平直赛道上以恒定功率加速,受到的阻力不变,其加速度 a 和速度的倒数的关系如图所示,则赛车在加速的过程中( )A.速度随时间均匀增大B.加速度随时间均匀增大C.输出功率为 160 kWD.所受阻力大小为 1 60 N2、 (本题 9 分)一足球运动员将质量为 l kg 的足球由静止以 10m/s 的速度用力踢出,假设运动员踢球瞬间的平均作用力为 200N,球在水平方向上运动了 30m 停止,则人对球所做的功为 ( )A.50JB.500JC.200JD.6000J3、质量为 m 的物体,从静止开始以 2g 的加速度竖直向下运动 h 高度,那么:A.物体的机械能增加 mghB.物体的动能增加 mghC.物体的机械能保持不变D.物体的重力势能减少 2mgh4、 (本题 9 分)电池甲和乙的电动势分别为 E1和 E1,内电阻分别为 r1和 r1,已知 E1>E1.若用甲、乙电池分别向电阻 R供电,则电阻 R 所消耗的电功率正好相等.若用甲、乙电池分别向电阻 R'(R'>R)供电,则电阻 R'所消耗的电功率分别为 P1和 P1,由此可知 ( )A.r1>r1, P1>P1B.r1r1, P1P15、 (本题 9 分)足够长的光滑斜面固定在水平地面上,某物体在沿斜面向上的恒力 F 作用下从静止开始向上运动,一段时间后撤去 F。v 表示物体的速率,Ek表示物体的动能,EP表示物体的重力势能,E 表示物体的机械能,t 表示物体的运动时间,x 表示物体的位移。不计空气阻力,右图表示的可能是物体从开始运动到最高点的过程中的( )A.E 随 x 变化的 E-x 图像B.v 随 t 变化的 v -t 图像C.EP随 x 变化的 E...

1、当您付费下载文档后,您只拥有了使用权限,并不意味着购买了版权,文档只能用于自身使用,不得用于其他商业用途(如 [转卖]进行直接盈利或[编辑后售卖]进行间接盈利)。
2、本站所有内容均由合作方或网友上传,本站不对文档的完整性、权威性及其观点立场正确性做任何保证或承诺!文档内容仅供研究参考,付费前请自行鉴别。
3、如文档内容存在违规,或者侵犯商业秘密、侵犯著作权等,请点击“违规举报”。

碎片内容

江西省赣州市厚德外国语学校2024-2025学年物理高一下期末质量检测试题含解析

您可能关注的文档

确认删除?