湖南省长沙市明德天心中学2024-2025学年七下语文期中综合测试模拟试题含解析

湖南省长沙市明德天心中学2024-2025学年七下语文期中综合测试模拟试题含解析_第1页
1/12
湖南省长沙市明德天心中学2024-2025学年七下语文期中综合测试模拟试题含解析_第2页
2/12
湖南省长沙市明德天心中学2024-2025学年七下语文期中综合测试模拟试题含解析_第3页
3/12
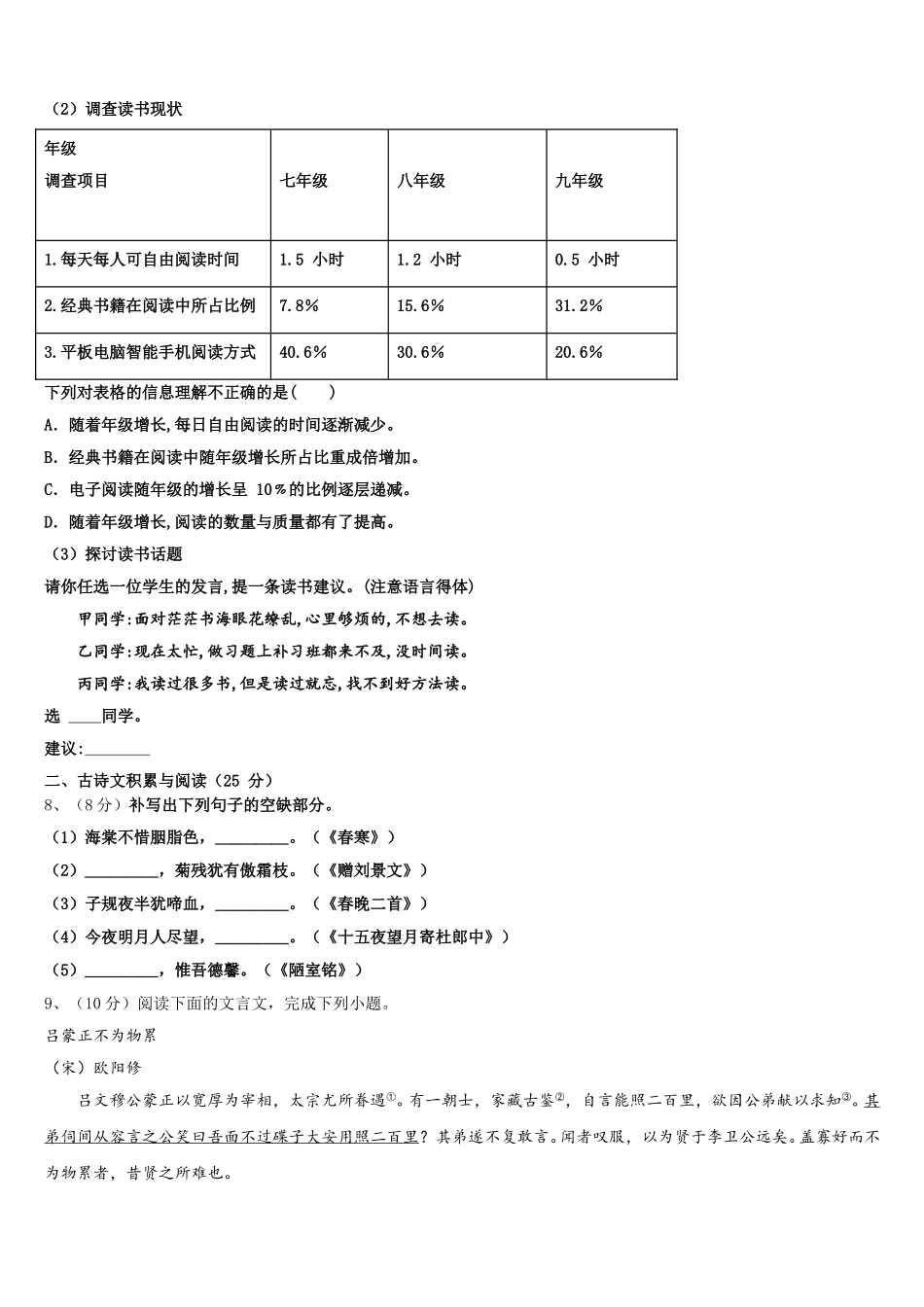
湖南省长沙市明德天心中学 2024-2025 学年七下语文期中综合测试模拟试题注意事项1.考生要认真填写考场号和座位序号。2.试题所有答案必须填涂或书写在答题卡上,在试卷上作答无效。第一部分必须用 2B 铅笔作答;第二部分必须用黑色字迹的签字笔作答。3.考试结束后,考生须将试卷和答题卡放在桌面上,待监考员收回。一、语文知识及运用(30 分)1、下列关于文学常识、文化常识表述错误的一项是( )A.《孙权劝学》选自《资治通鉴》,该书是北宋司马光主持编纂的编年体通史,记载了从战国到五代共 1362 年间的史事。B.《阿长与<山海经>》选自鲁迅的小说集《朝花夕拾》,主要记述作者儿时与阿长相处的情景,表达了对她的怀念与感激之情。C.“唐宋八大家”是唐宋时期八大散文作家的合称,欧阳修是其中之一,他是宋代著名的政治家、文学家,我们学过他写的课文《卖油翁》。D.中国古代关于年龄的称谓很有讲究。例如:弱冠指 20 岁的男子,桃李年华指 20 岁的女子;花甲指 60 岁,古稀指70 岁,耄耋之年指 80—90 岁,期颐指百岁老人。2、下列加横线字读音全部正确的一组是 A.踌躇 zhù 湍 tuān 急 涟漪 qíB.蓦 mù 地 田畴 chò u 干涸 héC.奢侈 chǐ 怆 chuàng 然 皱 zhóu 褶D.颔 hán 首 老窖 jiào 数 shǔ 落3、下列句子排序正确的一组是( )正因如此,这一传播手段迅速被社会各界广泛运用。微博之所以如此受公众关注和追逐,是因为“沉默得大多数”再微博上找到了展示自己的舞台任何受过教育的人,都能抒发自己的喜怒哀乐,表达自己的酸甜苦辣,展示自己的“名言警句”。微博没有任何门槛,无需任何包装,只要想说,就可以通过微博说出来。A.②④①③B.④③ ②①C.③②④①D.①③④②4、下列加点字读音完全正确的一项是( )A.涎水(yán) 大厦(shà) 憎(zēnɡ)恶 深恶痛绝(wù)B.咀嚼(jué) 调羹(ɡēnɡ) 嫉妒(jí) 苛捐杂税(shùi)C.欺侮(wǔ) 校补(jiào) 亘古(ɡèn) 不可捉摸(mō)D.晌午(shǎnɡ) 殷红(yān) 取缔(dì) 锋芒毕露(lòu)5、下列作家、作品、国籍\朝代搭配有误的一项是( )A.《卖油翁》——欧阳修——北宋B.《孙权劝学》——司马迁——北宋C.《最后一课》——都德——法国D.《登幽州台歌》——陈子昂——唐6、综合实践。请参照示例,为祥子“三起三落”中的“第二落”配上文字,要求结合故事情节,用描写性语言表述图画,...

1、当您付费下载文档后,您只拥有了使用权限,并不意味着购买了版权,文档只能用于自身使用,不得用于其他商业用途(如 [转卖]进行直接盈利或[编辑后售卖]进行间接盈利)。
2、本站所有内容均由合作方或网友上传,本站不对文档的完整性、权威性及其观点立场正确性做任何保证或承诺!文档内容仅供研究参考,付费前请自行鉴别。
3、如文档内容存在违规,或者侵犯商业秘密、侵犯著作权等,请点击“违规举报”。

碎片内容

湖南省长沙市明德天心中学2024-2025学年七下语文期中综合测试模拟试题含解析

您可能关注的文档

确认删除?